Institute of Physiology II and.
Institute of Molecular Tumor Biology, University of Münster, Münster, Germany.
JCI Insight. 2023 Oct 9;8(19):e170928. doi: 10.1172/jci.insight.170928.
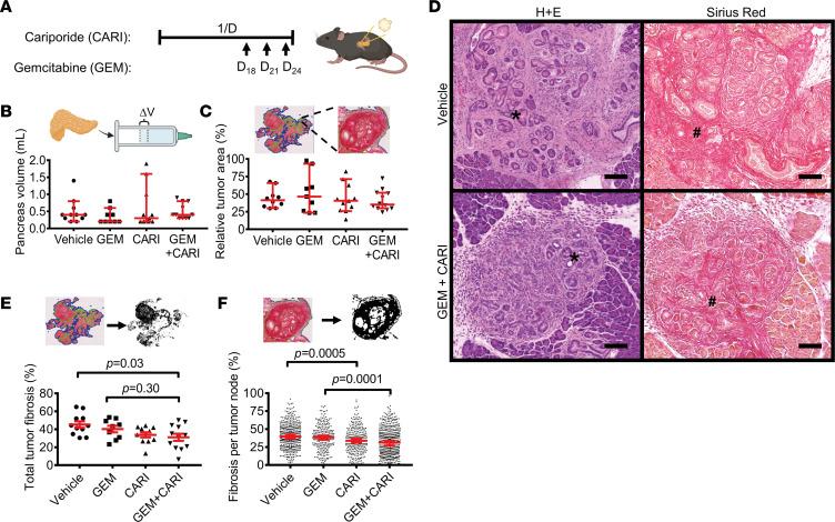
Pancreatic ductal adenocarcinoma (PDAC) progresses in an organ with a unique pH landscape, where the stroma acidifies after each meal. We hypothesized that disrupting this pH landscape during PDAC progression triggers pancreatic stellate cells (PSCs) and cancer-associated fibroblasts (CAFs) to induce PDAC fibrosis. We revealed that alkaline environmental pH was sufficient to induce PSC differentiation to a myofibroblastic phenotype. We then mechanistically dissected this finding, focusing on the involvement of the Na+/H+ exchanger NHE1. Perturbing cellular pH homeostasis by inhibiting NHE1 with cariporide partially altered the myofibroblastic PSC phenotype. To show the relevance of this finding in vivo, we targeted NHE1 in murine PDAC (KPfC). Indeed, tumor fibrosis decreased when mice received the NHE1-inhibitor cariporide in addition to gemcitabine treatment. Moreover, the tumor immune infiltrate shifted from granulocyte rich to more lymphocytic. Taken together, our study provides mechanistic evidence on how the pancreatic pH landscape shapes pancreatic cancer through tuning PSC differentiation.
胰腺导管腺癌 (PDAC) 在器官中进展,该器官具有独特的 pH 景观,其中基质在每次进食后都会酸化。我们假设在 PDAC 进展过程中破坏这种 pH 景观会触发胰腺星状细胞 (PSC) 和癌相关成纤维细胞 (CAF) 诱导 PDAC 纤维化。我们揭示了碱性环境 pH 足以诱导 PSC 分化为肌成纤维细胞表型。然后,我们从机制上剖析了这一发现,重点关注 Na+/H+交换体 NHE1 的参与。通过用 cariporide 抑制 NHE1 来破坏细胞 pH 稳态,部分改变了肌成纤维 PSC 表型。为了在体内证明这一发现的相关性,我们在小鼠 PDAC (KPfC) 中靶向 NHE1。事实上,当用吉西他滨治疗的同时给小鼠服用 NHE1 抑制剂 cariporide 时,肿瘤纤维化减少。此外,肿瘤免疫浸润从富含粒细胞转变为更多淋巴细胞。总之,我们的研究提供了关于胰腺 pH 景观如何通过调节 PSC 分化来塑造胰腺癌的机制证据。