Suppr超能文献

通过Förster 共振能量转移检测细胞外囊泡膜蛋白实现准确便捷的肺癌诊断。

Accurate and Convenient Lung Cancer Diagnosis through Detection of Extracellular Vesicle Membrane Proteins via Förster Resonance Energy Transfer.

机构信息

State Key Laboratory of Respiratory Disease, the First Affiliated Hospital of Guangzhou Medical University, Guangzhou Medical University, Guangzhou, Guangdong 510120, China.

Guangzhou Laboratory, No. 9 XingDaoHuanBei Road, Guangzhou International Bio Island, Guangzhou 510005, Guangdong, China.

出版信息

Nano Lett. 2023 Sep 13;23(17):8115-8125. doi: 10.1021/acs.nanolett.3c02193. Epub 2023 Aug 29.

Abstract

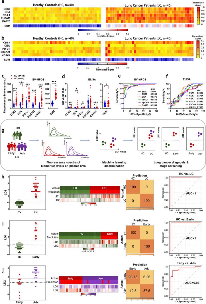
Tumor-derived extracellular vesicles (EVs) are promising to monitor early stage cancer. Unfortunately, isolating and analyzing EVs from a patient's liquid biopsy are challenging. For this, we devised an EV membrane proteins detection system (EV-MPDS) based on Förster resonance energy transfer (FRET) signals between aptamer quantum dots and AIEgen dye, which eliminated the EV extraction and purification to conveniently diagnose lung cancer. In a cohort of 80 clinical samples, this system showed enhanced accuracy (100% versus 65%) and sensitivity (100% versus 55%) in cancer diagnosis as compared to the ELISA detection method. Improved accuracy of early screening (from 96.4% to 100%) was achieved by comprehensively profiling five biomarkers using a machine learning analysis system. FRET-based tumor EV-MPDS is thus an isolation-free, low-volume (1 μL), and highly accurate approach, providing the potential to aid lung cancer diagnosis and early screening.

摘要

肿瘤来源的细胞外囊泡 (EVs) 具有监测早期癌症的潜力。然而,从患者的液体活检中分离和分析 EVs 具有挑战性。为此,我们设计了一种基于适体量子点和 AIEgen 染料之间Förster 共振能量转移 (FRET) 信号的 EV 膜蛋白检测系统 (EV-MPDS),该系统无需提取和纯化 EV,可方便地诊断肺癌。在 80 个临床样本的队列中,与 ELISA 检测方法相比,该系统在癌症诊断中的准确性(100%对 65%)和灵敏度(100%对 55%)均有所提高。通过使用机器学习分析系统综合分析五个生物标志物,早期筛查的准确性得到了提高(从 96.4%提高到 100%)。因此,基于 FRET 的肿瘤 EV-MPDS 是一种无需分离、低体积(1 μL)且高度准确的方法,为肺癌的诊断和早期筛查提供了辅助手段。

https://cdn.ncbi.nlm.nih.gov/pmc/blobs/296d/10510723/c3e6966950f2/nl3c02193_0001.jpg

文献AI研究员

20分钟写一篇综述,助力文献阅读效率提升50倍。

立即体验

用中文搜PubMed

大模型驱动的PubMed中文搜索引擎

马上搜索

文档翻译

学术文献翻译模型,支持多种主流文档格式。

立即体验