Cherianidou Anna, Kappenberg Franziska, Seidel Florian, Acharya Aviseka, Papazoglou Panagiota, Srinivasan Sureshkumar Perumal, Hescheler Jürgen, Peng Luying, Leist Marcel, Hengstler Jan G, Rahnenführer Jörg, Sachinidis Agapios
University of Cologne, Faculty of Medicine and University Hospital Cologne, Center for Physiology, Working Group Sachinidis, 50931 Cologne, Germany Robert-Koch-Str. 39, 50931, Cologne, Germany.
Department of Statistics, TU Dortmund University, Vogelpothsweg 87, 44227, Dortmund, Germany.
Cell Death Discov. 2023 Aug 29;9(1):321. doi: 10.1038/s41420-023-01616-6.
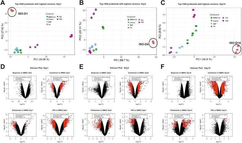
Animal studies for embryotoxicity evaluation of potential therapeutics and environmental factors are complex, costly, and time-consuming. Often, studies are not of human relevance because of species differences. In the present study, we recapitulated the process of cardiomyogenesis in human induced pluripotent stem cells (hiPSCs) by modulation of the Wnt signaling pathway to identify a key cardiomyogenesis gene signature that can be applied to identify compounds and/or stress factors compromising the cardiomyogenesis process. Among the 23 tested teratogens and 16 non-teratogens, we identified three retinoids including 13-cis-retinoic acid that completely block the process of cardiomyogenesis in hiPSCs. Moreover, we have identified an early gene signature consisting of 31 genes and associated biological processes that are severely affected by the retinoids. To predict the inhibitory potential of teratogens and non-teratogens in the process of cardiomyogenesis we established the "Developmental Cardiotoxicity Index" (CDI) that accurately differentiates teratogens and non-teratogens to do or do not affect the differentiation of hiPSCs to functional cardiomyocytes.
用于评估潜在治疗药物和环境因素胚胎毒性的动物研究复杂、成本高且耗时。由于物种差异,这些研究往往与人类情况无关。在本研究中,我们通过调节Wnt信号通路,在人诱导多能干细胞(hiPSC)中重现了心肌发生过程,以确定一个关键的心肌发生基因特征,该特征可用于识别影响心肌发生过程的化合物和/或应激因素。在23种受试致畸剂和16种非致畸剂中,我们确定了三种维甲酸,包括13-顺式维甲酸,它们能完全阻断hiPSC中的心肌发生过程。此外,我们还确定了一个由31个基因组成的早期基因特征以及受维甲酸严重影响的相关生物学过程。为了预测致畸剂和非致畸剂在心肌发生过程中的抑制潜力,我们建立了“发育心脏毒性指数”(CDI),该指数能准确区分致畸剂和非致畸剂对hiPSC分化为功能性心肌细胞的影响。