Suppr超能文献

叉头框蛋白 O1 通过 METTL3 信号通路调节牙周膜干细胞的成骨分化。

FOXO1 regulates osteogenic differentiation of periodontal ligament stem cells through the METTL3 signaling pathway.

机构信息

Foshan Dengte Dental Clinic, Fenjiang Middle Road, Chancheng District, Foshan, 528000, China.

MeiQi Dental Clinic, Wuhan Mengya Dentistry, Wuhan, 430000, China.

出版信息

J Orthop Surg Res. 2023 Aug 29;18(1):637. doi: 10.1186/s13018-023-04120-w.

Abstract

BACKGROUND

Periodontitis is a chronic inflammation that occurs in periodontal tissue and has a high incidence rate. Periodontal ligament stem cells (PDLSCs) are ideal candidates for periodontal tissue and bone regeneration in patients with periodontitis. The purpose of this work was to analyze the molecular mechanisms that affect the osteogenic differentiation of PDLSCs.

METHODS

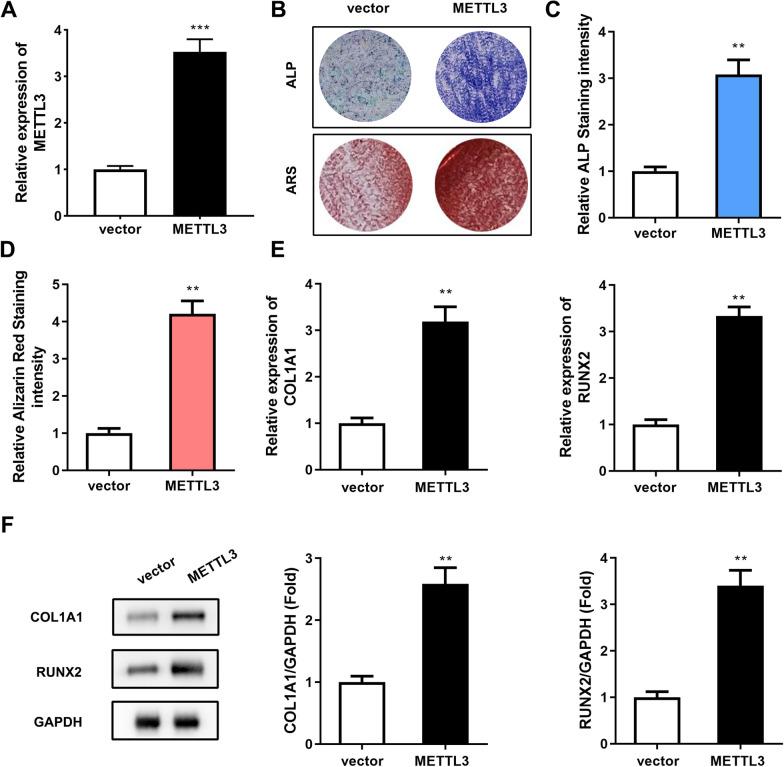
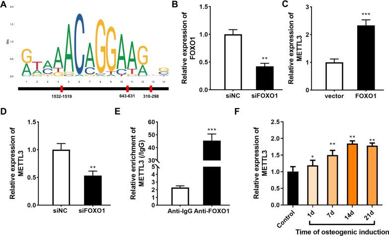
In this work, qRT‒PCR was used to detect the mRNA expression level of FOXO1 in clinical tissues and PDLSCs. Alkaline phosphatase (ALP) staining and Alizarin red S (ARS) staining were used to detect the degree of osteogenic differentiation of PDLSCs. qRT‒PCR and western blotting were used to measure the levels of the early osteogenic markers COL1A1 and RUNX2. The JASPAR online database was used to predict FOXO1-regulated genes.

RESULTS

FOXO1 was generally expressed at low levels in clinical samples from patients with periodontitis. We provided evidence that overexpression of FOXO1 promoted osteogenic differentiation in PDLSCs. In addition, both in vitro and rescue experiments showed that FOXO1 regulated METTL3. FOXO1 affected osteogenic differentiation mainly by regulating METTL3 modification of the PI3K/AKT pathway.

CONCLUSIONS

FOXO1 activated the PI3K/AKT signaling pathway by transcriptionally activating METTL3. This effect promoted the osteogenic differentiation of PDLSCs.

摘要

背景

牙周炎是一种发生在牙周组织中的慢性炎症,发病率较高。牙周韧带干细胞(PDLSCs)是牙周炎患者牙周组织和骨再生的理想候选细胞。本研究旨在分析影响 PDLSCs 成骨分化的分子机制。

方法

本研究中,通过 qRT-PCR 检测临床组织和 PDLSCs 中 FOXO1 的 mRNA 表达水平。通过碱性磷酸酶(ALP)染色和茜素红 S(ARS)染色检测 PDLSCs 的成骨分化程度。通过 qRT-PCR 和 Western blot 检测早期成骨标志物 COL1A1 和 RUNX2 的水平。使用 JASPAR 在线数据库预测 FOXO1 调控的基因。

结果

FOXO1 在牙周炎患者的临床样本中普遍低表达。我们提供的证据表明,过表达 FOXO1 可促进 PDLSCs 的成骨分化。此外,体外和挽救实验均表明,FOXO1 调控 METTL3。FOXO1 主要通过调控 METTL3 对 PI3K/AKT 通路的修饰来影响成骨分化。

结论

FOXO1 通过转录激活 METTL3 激活 PI3K/AKT 信号通路。这种作用促进了 PDLSCs 的成骨分化。

https://cdn.ncbi.nlm.nih.gov/pmc/blobs/b7a7/10463830/bd7d57bd12da/13018_2023_4120_Fig1_HTML.jpg

文献检索

告别复杂PubMed语法,用中文像聊天一样搜索,搜遍4000万医学文献。AI智能推荐,让科研检索更轻松。

立即免费搜索

文件翻译

保留排版,准确专业,支持PDF/Word/PPT等文件格式,支持 12+语言互译。

免费翻译文档

深度研究

AI帮你快速写综述,25分钟生成高质量综述,智能提取关键信息,辅助科研写作。

立即免费体验