State Key Laboratory of Herbage Improvement and Grassland Agro-ecosystems; Key Laboratory of Grassland Livestock Industry Innovation, Ministry of Agriculture and Rural Affairs; Engineering Research Center of Grassland Industry, Ministry of Education; College of Pastoral Agriculture Science and Technology, Lanzhou University, Lanzhou, 730020, People's Republic of China.
College of Animal Science and Technology, Gansu Agricultural University, Lanzhou, 730070, China.
Microbiome. 2023 Aug 29;11(1):197. doi: 10.1186/s40168-023-01642-7.
Heritable rumen microbiota is an important modulator of ruminant growth performance. However, no information exists to date on host genetics-rumen microbiota interactions and their association with phenotype in sheep. To solve this, we curated and analyzed whole-genome resequencing genotypes, 16S rumen-microbiota data, and longitudinal body weight (BW) phenotypes from 1150 sheep.
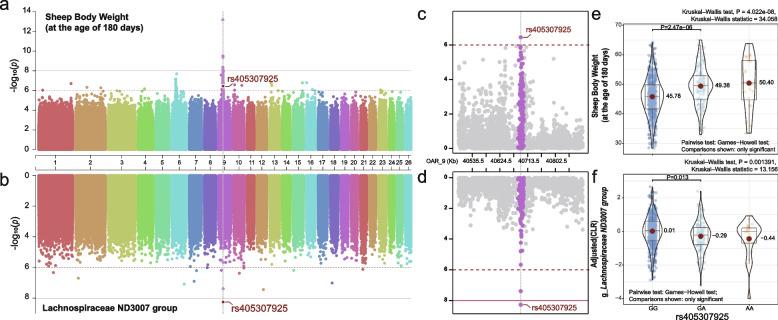
A variance component model indicated significant heritability of rumen microbial community diversity. Genome-wide association studies (GWAS) using microbial features as traits identified 411 loci-taxon significant associations (P < 10). We found a heritability of 39% for 180-day-old BW, while also the rumen microbiota likely played a significant role, explaining that 20% of the phenotypic variation. Microbiota-wide association studies (MWAS) and GWAS identified four marker genera (Bonferroni corrected P < 0.05) and five novel genetic variants (P < 10) that were significantly associated with BW. Integrative analysis identified the mediating role of marker genera in genotype influencing phenotype and unravelled that the same genetic markers have direct and indirect effects on sheep weight.
This study reveals a reciprocal interplay among host genetic variations, the rumen microbiota and the body weight traits of sheep. The information obtained provide insights into the diverse microbiota characteristics of rumen and may help in designing precision microbiota management strategies for controlling and manipulating sheep rumen microbiota to increase productivity. Video Abstract.
可遗传的瘤胃微生物群落是调节反刍动物生长性能的重要因素。然而,目前尚无关于宿主遗传学-瘤胃微生物群落相互作用及其与绵羊表型关联的信息。为了解决这个问题,我们整理和分析了来自 1150 只绵羊的全基因组重测序基因型、16S 瘤胃微生物数据和纵向体重(BW)表型。
方差分量模型表明瘤胃微生物群落多样性具有显著的遗传力。使用微生物特征作为性状的全基因组关联研究(GWAS)鉴定出 411 个分类群-分类单元显著关联(P < 10)。我们发现 180 日龄 BW 的遗传力为 39%,而瘤胃微生物群可能也发挥了重要作用,解释了 20%的表型变异。微生物组全基因组关联研究(MWAS)和 GWAS 鉴定出四个标记属(Bonferroni 校正 P < 0.05)和五个新的遗传变异(P < 10)与 BW 显著相关。综合分析确定了标记属在基因型影响表型中的中介作用,并揭示了相同的遗传标记对绵羊体重有直接和间接的影响。
本研究揭示了宿主遗传变异、瘤胃微生物群和绵羊体重特征之间的相互作用。获得的信息提供了对瘤胃微生物多样性特征的深入了解,并可能有助于设计精确的微生物管理策略,以控制和操纵绵羊瘤胃微生物群,提高生产力。