• 文献检索
  • 文档翻译
  • 深度研究
  • 学术资讯
  • Suppr Zotero 插件Zotero 插件
  • 邀请有礼
  • 套餐&价格
  • 历史记录
应用&插件
Suppr Zotero 插件Zotero 插件浏览器插件Mac 客户端Windows 客户端微信小程序
定价
高级版会员购买积分包购买API积分包
服务
文献检索文档翻译深度研究API 文档MCP 服务
关于我们
关于 Suppr公司介绍联系我们用户协议隐私条款
关注我们

Suppr 超能文献

核心技术专利:CN118964589B侵权必究
粤ICP备2023148730 号-1Suppr @ 2026

文献检索

告别复杂PubMed语法,用中文像聊天一样搜索,搜遍4000万医学文献。AI智能推荐,让科研检索更轻松。

立即免费搜索

文件翻译

保留排版,准确专业,支持PDF/Word/PPT等文件格式,支持 12+语言互译。

免费翻译文档

深度研究

AI帮你快速写综述,25分钟生成高质量综述,智能提取关键信息,辅助科研写作。

立即免费体验

P65 通过调节 YAP 泛素化,介导来源于月经血基质细胞的外泌体中的 UBR4,从而减少子宫内膜纤维化。

P65 mediated UBR4 in exosomes derived from menstrual blood stromal cells to reduce endometrial fibrosis by regulating YAP Ubiquitination.

机构信息

Center of Reproductive Medicine, Department of Obstetrics and Gynecology, Shengjing Hospital of China Medical University, No. 39 Huaxiang Road, Tiexi District, Shenyang, 110022, China.

Key Laboratory of Reproductive Dysfunction Disease and Fertility Remodeling of Liaoning Province, No. 39 Huaxiang Road, Tiexi District, Shenyang, 110022, China.

出版信息

J Nanobiotechnology. 2023 Aug 29;21(1):305. doi: 10.1186/s12951-023-02070-3.

DOI:10.1186/s12951-023-02070-3
PMID:37644565
原文链接:https://pmc.ncbi.nlm.nih.gov/articles/PMC10463480/
Abstract

BACKGROUND

Intrauterine adhesion (IUA) is a recurrent and refractory reproductive dysfunction disorder for which menstrual blood-derived stromal cells (MenSCs) might be a promising intervention. We reported that administration of MenSCs-derived exosomes (MenSCs-EXO) could achieve similar therapeutic effects to MenSCs transplantation, including alleviating endometrial fibrosis and improving fertility in IUA rats. The mass spectrometry sequencing result suggested that UBR4, a member of the proteasome family, was abundantly enriched in MenSCs-EXO. This study aimed to investigate the key role of UBR4 in MenSCs-EXO for the treatment of IUA and the specific molecular mechanism.

RESULTS

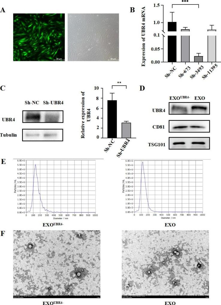
UBR4 was lowly expressed in the endometrial stromal cells (EndoSCs) of IUA patients. MenSCs-EXO treatment could restore the morphology of IUA endometrium, reduce the extent of fibrosis, and promote endometrial and vascular proliferation. Knockdown of UBR4 in MenSCs did not affect the characteristics of exosomes but attenuated the therapeutic effect of exosomes. UBR4 in MenSCs-EXO could alleviate endometrial fibrosis by boosting YAP ubiquitination degradation and promoting YAP nuclear-cytoplasmic translocation. Moreover, P65 could bind to the UBR4 promoter region to transcriptionally promote the expression level of UBR4 in MenSCs.

CONCLUSION

Our study clarified that MenSCs-EXO ameliorated endometrial fibrosis in IUA primarily by affecting YAP activity mediated through UBR4, while inflammatory signaling P65 may affect UBR4 expression in MenSCs to enhance MenSCs-EXO therapeutic effects. This revealed a novel mechanism for the treatment of IUA with MenSCs-EXO, proposing a potential option for the clinical treatment of endometrial injury.

摘要

背景

宫腔粘连(IUA)是一种反复发作且难治的生殖功能障碍疾病,间充质干细胞来源的外泌体(MenSCs-EXO)可能是一种有前途的干预手段。我们曾报道过,MenSCs-EXO 的给药可以达到与 MenSCs 移植相似的治疗效果,包括缓解子宫内膜纤维化和改善 IUA 大鼠的生育能力。质谱测序结果表明,多聚体蛋白降解酶家族的成员 UBR4 在 MenSCs-EXO 中大量富集。本研究旨在探讨 UBR4 在 MenSCs-EXO 治疗 IUA 中的关键作用及其具体的分子机制。

结果

IUA 患者的子宫内膜基质细胞(EndoSCs)中 UBR4 表达水平较低。MenSCs-EXO 治疗可恢复 IUA 子宫内膜的形态,减少纤维化程度,并促进子宫内膜和血管增殖。在 MenSCs 中敲低 UBR4 并不影响外泌体的特征,但会减弱外泌体的治疗效果。MenSCs-EXO 中的 UBR4 通过促进 YAP 泛素化降解和促进 YAP 核质转位来缓解子宫内膜纤维化。此外,P65 可以结合 UBR4 启动子区域,从而转录促进 MenSCs 中 UBR4 的表达水平。

结论

本研究阐明了 MenSCs-EXO 主要通过影响 UBR4 介导的 YAP 活性来改善 IUA 中的子宫内膜纤维化,而炎症信号 P65 可能通过影响 MenSCs 中 UBR4 的表达来增强 MenSCs-EXO 的治疗效果。这揭示了 MenSCs-EXO 治疗 IUA 的一种新机制,为子宫内膜损伤的临床治疗提供了一种潜在选择。

https://cdn.ncbi.nlm.nih.gov/pmc/blobs/8001/10463480/679c93568a74/12951_2023_2070_Fig7_HTML.jpg
https://cdn.ncbi.nlm.nih.gov/pmc/blobs/8001/10463480/d5452efdcbc9/12951_2023_2070_Fig1_HTML.jpg
https://cdn.ncbi.nlm.nih.gov/pmc/blobs/8001/10463480/0a63c38f5079/12951_2023_2070_Fig2_HTML.jpg
https://cdn.ncbi.nlm.nih.gov/pmc/blobs/8001/10463480/d97788282c0d/12951_2023_2070_Fig3_HTML.jpg
https://cdn.ncbi.nlm.nih.gov/pmc/blobs/8001/10463480/41c0cc44fc01/12951_2023_2070_Fig4_HTML.jpg
https://cdn.ncbi.nlm.nih.gov/pmc/blobs/8001/10463480/6364bc78188b/12951_2023_2070_Fig5_HTML.jpg
https://cdn.ncbi.nlm.nih.gov/pmc/blobs/8001/10463480/c192dd7ae723/12951_2023_2070_Fig6_HTML.jpg
https://cdn.ncbi.nlm.nih.gov/pmc/blobs/8001/10463480/679c93568a74/12951_2023_2070_Fig7_HTML.jpg
https://cdn.ncbi.nlm.nih.gov/pmc/blobs/8001/10463480/d5452efdcbc9/12951_2023_2070_Fig1_HTML.jpg
https://cdn.ncbi.nlm.nih.gov/pmc/blobs/8001/10463480/0a63c38f5079/12951_2023_2070_Fig2_HTML.jpg
https://cdn.ncbi.nlm.nih.gov/pmc/blobs/8001/10463480/d97788282c0d/12951_2023_2070_Fig3_HTML.jpg
https://cdn.ncbi.nlm.nih.gov/pmc/blobs/8001/10463480/41c0cc44fc01/12951_2023_2070_Fig4_HTML.jpg
https://cdn.ncbi.nlm.nih.gov/pmc/blobs/8001/10463480/6364bc78188b/12951_2023_2070_Fig5_HTML.jpg
https://cdn.ncbi.nlm.nih.gov/pmc/blobs/8001/10463480/c192dd7ae723/12951_2023_2070_Fig6_HTML.jpg
https://cdn.ncbi.nlm.nih.gov/pmc/blobs/8001/10463480/679c93568a74/12951_2023_2070_Fig7_HTML.jpg

相似文献

1
P65 mediated UBR4 in exosomes derived from menstrual blood stromal cells to reduce endometrial fibrosis by regulating YAP Ubiquitination.P65 通过调节 YAP 泛素化,介导来源于月经血基质细胞的外泌体中的 UBR4,从而减少子宫内膜纤维化。
J Nanobiotechnology. 2023 Aug 29;21(1):305. doi: 10.1186/s12951-023-02070-3.
2
PDGFBB improved the biological function of menstrual blood-derived stromal cells and the anti-fibrotic properties of exosomes.血小板衍生生长因子 BB 改善了经血来源基质细胞的生物学功能和外泌体的抗纤维化特性。
Stem Cell Res Ther. 2023 Apr 28;14(1):113. doi: 10.1186/s13287-023-03339-y.
3
Platelet-rich plasma improves therapeutic effects of menstrual blood-derived stromal cells in rat model of intrauterine adhesion.富血小板血浆可提高月经血来源基质细胞在大鼠宫腔粘连模型中的治疗效果。
Stem Cell Res Ther. 2019 Feb 15;10(1):61. doi: 10.1186/s13287-019-1155-7.
4
Concentrated small extracellular vesicles from menstrual blood-derived stromal cells improve intrauterine adhesion, a pre-clinical study in a rat model.月经血来源的基质细胞浓缩小细胞外囊泡可改善大鼠模型子宫粘连:一项临床前研究
Nanoscale. 2021 Apr 21;13(15):7334-7347. doi: 10.1039/d0nr08942g. Epub 2021 Apr 13.
5
Amniotic membrane extract-enriched hydrogel augments the therapeutic effect of menstrual blood-derived stromal cells in a rat model of intrauterine adhesion.富含羊膜提取物的水凝胶增强了月经血来源的基质细胞在大鼠宫腔粘连模型中的治疗效果。
Biomater Adv. 2022 Nov;142:213165. doi: 10.1016/j.bioadv.2022.213165. Epub 2022 Oct 19.
6
S100A8/A9 promotes endometrial fibrosis via regulating RAGE/JAK2/STAT3 signaling pathway.S100A8/A9 通过调节 RAGE/JAK2/STAT3 信号通路促进子宫内膜纤维化。
Commun Biol. 2024 Jan 22;7(1):116. doi: 10.1038/s42003-024-05814-5.
7
Concentrated exosomes from menstrual blood-derived stromal cells improves ovarian activity in a rat model of premature ovarian insufficiency.从月经血基质细胞中浓缩的外泌体可改善卵巢早衰大鼠模型的卵巢功能。
Stem Cell Res Ther. 2021 Mar 12;12(1):178. doi: 10.1186/s13287-021-02255-3.
8
Safety of menstrual blood-derived stromal cell transplantation in treatment of intrauterine adhesion.经血源性基质细胞移植治疗宫腔粘连的安全性
World J Stem Cells. 2020 May 26;12(5):368-380. doi: 10.4252/wjsc.v12.i5.368.
9
Exosomal miRNA Let-7 from Menstrual Blood-Derived Endometrial Stem Cells Alleviates Pulmonary Fibrosis through Regulating Mitochondrial DNA Damage.经血来源的子宫内膜干细胞外泌体 miR-let-7 通过调控线粒体 DNA 损伤缓解肺纤维化。
Oxid Med Cell Longev. 2019 Dec 16;2019:4506303. doi: 10.1155/2019/4506303. eCollection 2019.
10
Feasibility analysis of treating severe intrauterine adhesions by transplanting menstrual blood-derived stem cells.经经血来源干细胞移植治疗严重宫腔粘连的可行性分析。
Int J Mol Med. 2018 Apr;41(4):2201-2212. doi: 10.3892/ijmm.2018.3415. Epub 2018 Jan 23.

引用本文的文献

1
MSC-derived exosomes improve endometrial fibrosis via the lncRNA IGF2R/ miR-143-5p/AQP8 axis.间充质干细胞衍生的外泌体通过长链非编码RNA IGF2R/ miR-143-5p/AQP8轴改善子宫内膜纤维化。
Stem Cell Res Ther. 2025 Aug 27;16(1):464. doi: 10.1186/s13287-025-04611-z.
2
Menstrual blood-derived mesenchymal stromal cell extracellular vesicles - a potential tool for tissue regeneration and disease detection.月经血源性间充质基质细胞外囊泡——一种用于组织再生和疾病检测的潜在工具。
Front Bioeng Biotechnol. 2025 Aug 8;13:1643408. doi: 10.3389/fbioe.2025.1643408. eCollection 2025.
3
The effectiveness of stem cell‑derived extracellular vesicles therapy for intrauterine adhesions: a meta-analysis of preclinical studies.

本文引用的文献

1
Amniotic fluid-derived exosomes attenuated fibrotic changes in POI rats through modulation of the TGF-β/Smads signaling pathway.羊水来源的外泌体通过调节 TGF-β/Smads 信号通路减轻 POI 大鼠的纤维化改变。
J Ovarian Res. 2023 Jun 27;16(1):118. doi: 10.1186/s13048-023-01214-1.
2
Exosomal MiR-381 from M2-polarized macrophages attenuates urethral fibroblasts activation through YAP/GLS1-regulated glutaminolysis.M2 极化巨噬细胞来源的外泌体 miR-381 通过 YAP/GLS1 调控的谷氨酰胺分解作用抑制尿道成纤维细胞的激活。
Inflamm Res. 2023 Jul;72(7):1359-1373. doi: 10.1007/s00011-023-01735-x. Epub 2023 Jun 21.
3
Brown adipose tissue-derived exosomes delay fertility decline in aging mice.
干细胞衍生的细胞外囊泡疗法治疗宫腔粘连的有效性:一项临床前研究的荟萃分析。
Reprod Biol Endocrinol. 2025 Aug 13;23(1):117. doi: 10.1186/s12958-025-01448-2.
4
Unveiling the Pathological Landscape of Intrauterine Adhesion: Mechanistic Insights and Exosome-Biomaterial Therapeutic Innovations.揭示宫腔粘连的病理图景:机制洞察与外泌体-生物材料治疗创新
Int J Nanomedicine. 2025 Aug 5;20:9667-9694. doi: 10.2147/IJN.S527637. eCollection 2025.
5
Two-in-one: multifunctional poloxamer hydrogel accelerates endometrial regeneration and fertility restoration through synergistic regulation of KGF-2 and NO.二合一:多功能泊洛沙姆水凝胶通过协同调节角质形成细胞生长因子-2(KGF-2)和一氧化氮(NO)促进子宫内膜再生和生育能力恢复。
Regen Biomater. 2025 Jun 20;12:rbaf062. doi: 10.1093/rb/rbaf062. eCollection 2025.
6
Enhancing exosome stability and delivery with natural polymers to prevent intrauterine adhesions and promote endometrial regeneration: a review.利用天然聚合物增强外泌体稳定性和递送以预防宫腔粘连并促进子宫内膜再生:综述
J Nanobiotechnology. 2025 Jul 21;23(1):529. doi: 10.1186/s12951-025-03603-8.
7
Posttranslational modifications of YAP/TAZ: molecular mechanisms and therapeutic opportunities.YAP/TAZ的翻译后修饰:分子机制与治疗机遇
Cell Mol Biol Lett. 2025 Jul 17;30(1):83. doi: 10.1186/s11658-025-00760-4.
8
MicroRNA-155 targets p65 to regulate PD-L1 expression in the early pregnancy endometrium.微小RNA-155靶向p65以调节早孕子宫内膜中程序性死亡受体配体1的表达。
Sci Rep. 2025 Mar 22;15(1):9922. doi: 10.1038/s41598-025-94595-w.
9
Extracellular vesicles in endometrial-related diseases: role, potential and challenges.子宫内膜相关疾病中的细胞外囊泡:作用、潜力与挑战
PeerJ. 2025 Mar 12;13:e19041. doi: 10.7717/peerj.19041. eCollection 2025.
10
OTUB2 contributes to vascular calcification in chronic kidney disease via the YAP-mediated transcription of PFKFB3.OTUB2通过YAP介导的PFKFB3转录促进慢性肾脏病中的血管钙化。
Theranostics. 2025 Jan 1;15(3):1185-1204. doi: 10.7150/thno.98660. eCollection 2025.
棕色脂肪组织衍生的外泌体延缓衰老小鼠生育能力下降。
Front Endocrinol (Lausanne). 2023 May 25;14:1180104. doi: 10.3389/fendo.2023.1180104. eCollection 2023.
4
Exosome-loaded scaffolds for regenerative medicine in hard tissues.负载外泌体的支架在硬组织再生医学中的应用。
Tissue Cell. 2023 Jun;82:102102. doi: 10.1016/j.tice.2023.102102. Epub 2023 May 2.
5
YAP promotes AP-1 expression in tubular epithelial cells in the kidney.YAP 促进肾脏管状上皮细胞中 AP-1 的表达。
Am J Physiol Renal Physiol. 2023 Jun 1;324(6):F581-F589. doi: 10.1152/ajprenal.00246.2022. Epub 2023 May 4.
6
PDGFBB improved the biological function of menstrual blood-derived stromal cells and the anti-fibrotic properties of exosomes.血小板衍生生长因子 BB 改善了经血来源基质细胞的生物学功能和外泌体的抗纤维化特性。
Stem Cell Res Ther. 2023 Apr 28;14(1):113. doi: 10.1186/s13287-023-03339-y.
7
The emerging insight into E3 ligases as the potential therapeutic target for diabetic kidney disease.对E3连接酶作为糖尿病肾病潜在治疗靶点的新认识。
Life Sci. 2023 May 15;321:121643. doi: 10.1016/j.lfs.2023.121643. Epub 2023 Mar 28.
8
Evaluation of the osteogenic effect of apigenin on human mesenchymal stem cells by inhibiting inflammation through modulation of NF-κB/IκBα.通过调节NF-κB/IκBα抑制炎症来评估芹菜素对人骨髓间充质干细胞的成骨作用。
Res Pharm Sci. 2022 Oct 29;17(6):697-706. doi: 10.4103/1735-5362.359436. eCollection 2022 Dec.
9
Mesenchymal stem cells therapy: A promising method for the treatment of uterine scars and premature ovarian failure.间充质干细胞治疗:治疗子宫瘢痕和卵巢早衰的有前途的方法。
Tissue Cell. 2022 Feb;74:101676. doi: 10.1016/j.tice.2021.101676. Epub 2021 Nov 9.
10
DPP promotes odontogenic differentiation of DPSCs through NF-κB signaling.DPP 通过 NF-κB 信号促进 DPSCs 的牙源性分化。
Sci Rep. 2021 Nov 11;11(1):22076. doi: 10.1038/s41598-021-01359-3.