• 文献检索
  • 文档翻译
  • 深度研究
  • 学术资讯
  • Suppr Zotero 插件Zotero 插件
  • 邀请有礼
  • 套餐&价格
  • 历史记录
应用&插件
Suppr Zotero 插件Zotero 插件浏览器插件Mac 客户端Windows 客户端微信小程序
定价
高级版会员购买积分包购买API积分包
服务
文献检索文档翻译深度研究API 文档MCP 服务
关于我们
关于 Suppr公司介绍联系我们用户协议隐私条款
关注我们

Suppr 超能文献

核心技术专利:CN118964589B侵权必究
粤ICP备2023148730 号-1Suppr @ 2026

文献检索

告别复杂PubMed语法,用中文像聊天一样搜索,搜遍4000万医学文献。AI智能推荐,让科研检索更轻松。

立即免费搜索

文件翻译

保留排版,准确专业,支持PDF/Word/PPT等文件格式,支持 12+语言互译。

免费翻译文档

深度研究

AI帮你快速写综述,25分钟生成高质量综述,智能提取关键信息,辅助科研写作。

立即免费体验

从月经血基质细胞中浓缩的外泌体可改善卵巢早衰大鼠模型的卵巢功能。

Concentrated exosomes from menstrual blood-derived stromal cells improves ovarian activity in a rat model of premature ovarian insufficiency.

机构信息

Center of Reproductive Medicine, Department of Obstetrics and Gynecology, Shengjing Hospital of China Medical University, No. 39 Huaxiang Road, Shenyang, 110022, Liaoning, China.

Key Laboratory of Reproductive Dysfunction Diseases and Fertility Remodeling of Liaoning Province, No.39 Huaxiang Road, Shenyang, 110022, Liaoning Province, China.

出版信息

Stem Cell Res Ther. 2021 Mar 12;12(1):178. doi: 10.1186/s13287-021-02255-3.

DOI:10.1186/s13287-021-02255-3
PMID:33712079
原文链接:https://pmc.ncbi.nlm.nih.gov/articles/PMC7953711/
Abstract

BACKGROUND

Premature ovarian insufficiency (POI) is one of the major causes of infertility. We previously demonstrated that transplantation of menstrual blood-derived stromal cells (MenSCs) effectively improved ovarian function in a murine model of POI. Recent studies indicated that mesenchymal stem cell-derived exosomes were important components in tissue repair. In this study, we investigated the therapeutic effects of MenSCs-derived exosomes (MenSCs-Exos) in a rat model of POI and its mechanism in restoring ovulation.

METHODS

Ovaries of 4.5-day-old Sprague Dawley rats (SD rats) were cultured in vitro to evaluate the effects of MenSCs-Exos exposure on early follicle development. Furthermore, POI in rats was induced by intraperitoneal administration of 4-vinylcyclohexene diepoxide (VCD). Forty-eight POI rats were randomly assigned to four groups, each receiving a different treatment: PBS, MenSCs, MenSCs-Exos, and Exo-free culture supernatant of MenSCs. Estrous cyclicity, ovarian morphology, follicle dynamics, serum hormones, pregnancy outcomes, and molecular changes were investigated.

RESULTS

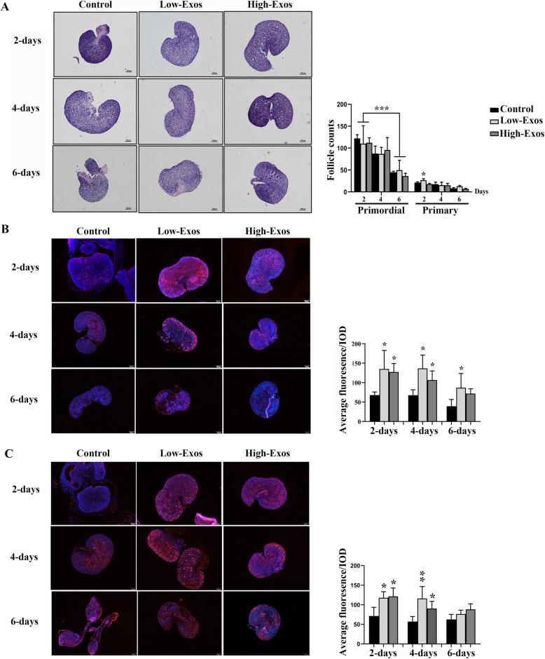
Exposure to MenSCs-Exos promoted the proliferation of granulosa cells in primordial and primary follicles in vitro and increased the expression of early follicle markers Deleted In Azoospermia Like (DAZL) and Forkhead Box L2 (FOXL2) while inhibiting follicle apoptosis. In vivo, MenSCs-Exos transplantation effectively promoted follicle development in the rat model of POI and restored the estrous cyclicity and serum sex hormone levels, followed by improving the live birth outcome. In addition, transplantation of MenSCs-Exos regulated the composition of the ovarian extracellular matrix and accelerated the recruitment of dormant follicles in the ovarian cortex and increased proliferation of granulosa cells in these follicles.

CONCLUSION

MenSCs-Exos markedly promoted follicle development in vitro and in vivo and restored fertility in POI rats, suggesting a restorative effect on ovarian functions. The therapeutic effect of MenSCs-Exos transplantation was sustainable, consistent with that of MenSCs transplantation. Our results suggested that MenSCs-Exos transplantation may be a promising cell-free bioresource in the treatment of POI.

摘要

背景

卵巢早衰(POI)是不孕的主要原因之一。我们之前的研究表明,移植月经血源性基质细胞(MenSCs)可有效改善 POI 小鼠模型的卵巢功能。最近的研究表明,间充质干细胞衍生的外泌体是组织修复的重要组成部分。在这项研究中,我们研究了 MenSCs 衍生的外泌体(MenSCs-Exos)在 POI 大鼠模型中的治疗效果及其恢复排卵的机制。

方法

将 4.5 天大的 Sprague Dawley 大鼠(SD 大鼠)的卵巢在体外培养,以评估 MenSCs-Exos 暴露对早期卵泡发育的影响。此外,通过腹腔内给予 4-乙烯环己烯二环氧(VCD)诱导大鼠 POI。将 48 只 POI 大鼠随机分为四组,分别接受以下不同的治疗:PBS、MenSCs、MenSCs-Exos 和 MenSCs 无外泌体培养上清液。检测动情周期、卵巢形态、卵泡动力学、血清激素、妊娠结局和分子变化。

结果

体外实验中,MenSCs-Exos 促进了原始和初级卵泡颗粒细胞的增殖,增加了早期卵泡标志物Deleted In Azoospermia Like(DAZL)和 Forkhead Box L2(FOXL2)的表达,同时抑制了卵泡凋亡。体内实验中,MenSCs-Exos 移植可有效促进 POI 大鼠模型中的卵泡发育,恢复动情周期和血清性激素水平,随后提高活产率。此外,MenSCs-Exos 移植调节了卵巢细胞外基质的组成,加速了卵巢皮质中休眠卵泡的募集,并增加了这些卵泡中颗粒细胞的增殖。

结论

MenSCs-Exos 显著促进了体外和体内的卵泡发育,并恢复了 POI 大鼠的生育能力,提示对卵巢功能有恢复作用。MenSCs-Exos 移植的治疗效果可持续,与 MenSCs 移植的效果一致。我们的结果表明,MenSCs-Exos 移植可能是治疗 POI 的一种有前途的无细胞生物资源。

https://cdn.ncbi.nlm.nih.gov/pmc/blobs/cc30/7953711/d78b2661cec1/13287_2021_2255_Fig8_HTML.jpg
https://cdn.ncbi.nlm.nih.gov/pmc/blobs/cc30/7953711/e60fab3f381a/13287_2021_2255_Fig1_HTML.jpg
https://cdn.ncbi.nlm.nih.gov/pmc/blobs/cc30/7953711/f18030619cdc/13287_2021_2255_Fig2_HTML.jpg
https://cdn.ncbi.nlm.nih.gov/pmc/blobs/cc30/7953711/4c7d4637d087/13287_2021_2255_Fig3_HTML.jpg
https://cdn.ncbi.nlm.nih.gov/pmc/blobs/cc30/7953711/de0608285385/13287_2021_2255_Fig4_HTML.jpg
https://cdn.ncbi.nlm.nih.gov/pmc/blobs/cc30/7953711/5381435e74c7/13287_2021_2255_Fig5_HTML.jpg
https://cdn.ncbi.nlm.nih.gov/pmc/blobs/cc30/7953711/23edb11645ca/13287_2021_2255_Fig6_HTML.jpg
https://cdn.ncbi.nlm.nih.gov/pmc/blobs/cc30/7953711/279f547d1329/13287_2021_2255_Fig7_HTML.jpg
https://cdn.ncbi.nlm.nih.gov/pmc/blobs/cc30/7953711/d78b2661cec1/13287_2021_2255_Fig8_HTML.jpg
https://cdn.ncbi.nlm.nih.gov/pmc/blobs/cc30/7953711/e60fab3f381a/13287_2021_2255_Fig1_HTML.jpg
https://cdn.ncbi.nlm.nih.gov/pmc/blobs/cc30/7953711/f18030619cdc/13287_2021_2255_Fig2_HTML.jpg
https://cdn.ncbi.nlm.nih.gov/pmc/blobs/cc30/7953711/4c7d4637d087/13287_2021_2255_Fig3_HTML.jpg
https://cdn.ncbi.nlm.nih.gov/pmc/blobs/cc30/7953711/de0608285385/13287_2021_2255_Fig4_HTML.jpg
https://cdn.ncbi.nlm.nih.gov/pmc/blobs/cc30/7953711/5381435e74c7/13287_2021_2255_Fig5_HTML.jpg
https://cdn.ncbi.nlm.nih.gov/pmc/blobs/cc30/7953711/23edb11645ca/13287_2021_2255_Fig6_HTML.jpg
https://cdn.ncbi.nlm.nih.gov/pmc/blobs/cc30/7953711/279f547d1329/13287_2021_2255_Fig7_HTML.jpg
https://cdn.ncbi.nlm.nih.gov/pmc/blobs/cc30/7953711/d78b2661cec1/13287_2021_2255_Fig8_HTML.jpg

相似文献

1
Concentrated exosomes from menstrual blood-derived stromal cells improves ovarian activity in a rat model of premature ovarian insufficiency.从月经血基质细胞中浓缩的外泌体可改善卵巢早衰大鼠模型的卵巢功能。
Stem Cell Res Ther. 2021 Mar 12;12(1):178. doi: 10.1186/s13287-021-02255-3.
2
Exosomes derived from menstrual blood stromal cells ameliorated premature ovarian insufficiency and granulosa cell apoptosis by regulating SMAD3/AKT/MDM2/P53 pathway via delivery of thrombospondin-1.来源于月经血基质细胞的外泌体通过递送血栓素-1,调控 SMAD3/AKT/MDM2/P53 通路,改善了卵巢早衰和颗粒细胞凋亡。
Biomed Pharmacother. 2023 Oct;166:115319. doi: 10.1016/j.biopha.2023.115319. Epub 2023 Aug 11.
3
Drug-free in vitro activation combined with ADSCs-derived exosomes restores ovarian function of rats with premature ovarian insufficiency.无药物体外激活联合脂肪间充质干细胞来源的外泌体可恢复卵巢早衰大鼠的卵巢功能。
J Ovarian Res. 2024 Jul 31;17(1):158. doi: 10.1186/s13048-024-01475-4.
4
Exosomes derived from human adipose mesenchymal stem cells improve ovary function of premature ovarian insufficiency by targeting SMAD.人脂肪间充质干细胞来源的外泌体通过靶向 SMAD 改善卵巢早衰患者的卵巢功能。
Stem Cell Res Ther. 2018 Aug 9;9(1):216. doi: 10.1186/s13287-018-0953-7.
5
Human Umbilical Cord Mesenchymal Stem Cell-Derived Exosomes Improve Ovarian Function and Proliferation of Premature Ovarian Insufficiency by Regulating the Hippo Signaling Pathway.人脐带间充质干细胞来源的外泌体通过调控 Hippo 信号通路改善卵巢早衰的卵巢功能和增殖。
Front Endocrinol (Lausanne). 2021 Aug 12;12:711902. doi: 10.3389/fendo.2021.711902. eCollection 2021.
6
Transplantation of adipose-derived stem cells combined with collagen scaffolds restores ovarian function in a rat model of premature ovarian insufficiency.脂肪来源干细胞联合胶原支架移植恢复卵巢早衰大鼠模型的卵巢功能。
Hum Reprod. 2016 May;31(5):1075-86. doi: 10.1093/humrep/dew041. Epub 2016 Mar 9.
7
Human UC-MSC-derived exosomes facilitate ovarian renovation in rats with chemotherapy-induced premature ovarian insufficiency.人源 UC-MSC 来源的外泌体促进化疗诱导的卵巢早衰大鼠的卵巢修复。
Front Endocrinol (Lausanne). 2023 Jul 26;14:1205901. doi: 10.3389/fendo.2023.1205901. eCollection 2023.
8
Amniotic fluid-derived exosomes attenuated fibrotic changes in POI rats through modulation of the TGF-β/Smads signaling pathway.羊水来源的外泌体通过调节 TGF-β/Smads 信号通路减轻 POI 大鼠的纤维化改变。
J Ovarian Res. 2023 Jun 27;16(1):118. doi: 10.1186/s13048-023-01214-1.
9
Human amnion-derived mesenchymal stem cell (hAD-MSC) transplantation improves ovarian function in rats with premature ovarian insufficiency (POI) at least partly through a paracrine mechanism.人羊膜间充质干细胞(hAD-MSC)移植通过旁分泌机制至少部分改善了卵巢早衰(POI)大鼠的卵巢功能。
Stem Cell Res Ther. 2019 Jan 25;10(1):46. doi: 10.1186/s13287-019-1136-x.
10
Human mesenchymal stem cells derived exosomes improve ovarian function in chemotherapy-induced premature ovarian insufficiency mice by inhibiting ferroptosis through Nrf2/GPX4 pathway.人骨髓间充质干细胞来源的外泌体通过 Nrf2/GPX4 通路抑制铁死亡来改善化疗诱导的卵巢早衰小鼠的卵巢功能。
J Ovarian Res. 2024 Apr 15;17(1):80. doi: 10.1186/s13048-024-01403-6.

引用本文的文献

1
Menstrual blood-derived mesenchymal stromal cell extracellular vesicles - a potential tool for tissue regeneration and disease detection.月经血源性间充质基质细胞外囊泡——一种用于组织再生和疾病检测的潜在工具。
Front Bioeng Biotechnol. 2025 Aug 8;13:1643408. doi: 10.3389/fbioe.2025.1643408. eCollection 2025.
2
Precision medicine in premature ovarian insufficiency: a focus on the precision therapeutic strategies for mesenchymal stem cells.精准医学在卵巢早衰中的应用:聚焦间充质干细胞的精准治疗策略
Stem Cell Res Ther. 2025 Jul 16;16(1):381. doi: 10.1186/s13287-025-04512-1.
3
Mesenchymal stem cell-derived extracellular vesicles for human diseases.

本文引用的文献

1
Five Decades Later, Are Mesenchymal Stem Cells Still Relevant?五十年后,间充质干细胞仍然适用吗?
Front Bioeng Biotechnol. 2020 Feb 28;8:148. doi: 10.3389/fbioe.2020.00148. eCollection 2020.
2
HucMSC-Derived Exosomes Mitigate the Age-Related Retardation of Fertility in Female Mice.人脐带间充质干细胞来源的外泌体减轻雌性小鼠生育力的衰老相关减退。
Mol Ther. 2020 Apr 8;28(4):1200-1213. doi: 10.1016/j.ymthe.2020.02.003. Epub 2020 Feb 7.
3
Menstrual blood-derived stem cells: toward therapeutic mechanisms, novel strategies, and future perspectives in the treatment of diseases.
间充质干细胞衍生的细胞外囊泡用于人类疾病治疗
Extracell Vesicles Circ Nucl Acids. 2024 Feb 6;5(1):64-82. doi: 10.20517/evcna.2023.47. eCollection 2024.
4
Hypoxic mesenchymal stem cell-derived exosomal circDennd2a regulates granulosa cell glycolysis by interacting with LDHA.缺氧间充质干细胞来源的外泌体环状Dennd2a通过与乳酸脱氢酶A相互作用调节颗粒细胞糖酵解。
Stem Cell Res Ther. 2024 Dec 18;15(1):484. doi: 10.1186/s13287-024-04098-0.
5
Mesenchymal stem cells and mesenchymal stem cell-derived exosomes: attractive therapeutic approaches for female reproductive dysfunction.间充质干细胞及其衍生的外泌体:治疗女性生殖功能障碍的有吸引力的治疗方法。
Mol Biol Rep. 2024 Nov 22;52(1):10. doi: 10.1007/s11033-024-10106-6.
6
Human umbilical cord mesenchymal stem cells restore chemotherapy-induced premature ovarian failure by inhibiting ferroptosis in vitro ovarian culture system.人脐带间充质干细胞通过抑制体外卵巢培养系统中的铁死亡来恢复化疗诱导的卵巢早衰。
Reprod Biol Endocrinol. 2024 Nov 7;22(1):137. doi: 10.1186/s12958-024-01310-x.
7
Mesenchymal stem cell-derived extracellular vesicles therapy for primary ovarian insufficiency: a systematic review and meta-analysis of pre-clinical studies.间充质干细胞衍生的细胞外囊泡治疗原发性卵巢功能不全:临床前研究的系统评价和荟萃分析。
J Ovarian Res. 2024 Oct 14;17(1):200. doi: 10.1186/s13048-024-01513-1.
8
Secretome from estrogen-responding human placenta-derived mesenchymal stem cells rescues ovarian function and circadian rhythm in mice with cyclophosphamide-induced primary ovarian insufficiency.雌激素反应性人胎盘间充质干细胞来源的分泌组可挽救环磷酰胺诱导的原发性卵巢功能不全小鼠的卵巢功能和昼夜节律。
J Biomed Sci. 2024 Oct 11;31(1):95. doi: 10.1186/s12929-024-01085-8.
9
Stem cell-derived extracellular vesicles in premature ovarian failure: an up-to-date meta-analysis of animal studies.干细胞衍生的细胞外囊泡在卵巢早衰中的作用:动物研究的最新荟萃分析。
J Ovarian Res. 2024 Sep 9;17(1):182. doi: 10.1186/s13048-024-01489-y.
10
Stem cell-based therapeutic potential in female ovarian aging and infertility.基于干细胞的治疗潜力在女性卵巢衰老和不孕中的应用。
J Ovarian Res. 2024 Aug 24;17(1):171. doi: 10.1186/s13048-024-01492-3.
经血来源的干细胞:治疗疾病的治疗机制、新策略和未来展望。
Stem Cell Res Ther. 2019 Dec 21;10(1):406. doi: 10.1186/s13287-019-1503-7.
4
Human amniotic mesenchymal stem cells improve the follicular microenvironment to recover ovarian function in premature ovarian failure mice.人羊膜间充质干细胞改善卵泡微环境,恢复卵巢早衰小鼠的卵巢功能。
Stem Cell Res Ther. 2019 Oct 2;10(1):299. doi: 10.1186/s13287-019-1315-9.
5
Extracellular matrix signaling activates differentiation of adult ovary-derived oogonial stem cells in a species-specific manner.细胞外基质信号以种属特异性方式激活成年卵巢来源卵原干细胞的分化。
Fertil Steril. 2019 Apr;111(4):794-805. doi: 10.1016/j.fertnstert.2018.12.015. Epub 2019 Mar 11.
6
Platelet-rich plasma improves therapeutic effects of menstrual blood-derived stromal cells in rat model of intrauterine adhesion.富血小板血浆可提高月经血来源基质细胞在大鼠宫腔粘连模型中的治疗效果。
Stem Cell Res Ther. 2019 Feb 15;10(1):61. doi: 10.1186/s13287-019-1155-7.
7
Human amnion-derived mesenchymal stem cell (hAD-MSC) transplantation improves ovarian function in rats with premature ovarian insufficiency (POI) at least partly through a paracrine mechanism.人羊膜间充质干细胞(hAD-MSC)移植通过旁分泌机制至少部分改善了卵巢早衰(POI)大鼠的卵巢功能。
Stem Cell Res Ther. 2019 Jan 25;10(1):46. doi: 10.1186/s13287-019-1136-x.
8
Human Menstrual Blood-Derived Stromal Cells Promote Recovery of Premature Ovarian Insufficiency Via Regulating the ECM-Dependent FAK/AKT Signaling.人子宫内膜基质细胞通过调节细胞外基质依赖的 FAK/AKT 信号促进卵巢早衰的恢复。
Stem Cell Rev Rep. 2019 Apr;15(2):241-255. doi: 10.1007/s12015-018-9867-0.
9
The therapeutic potential of bone marrow mesenchymal stem cells in premature ovarian failure.骨髓间充质干细胞治疗卵巢早衰的潜力。
Stem Cell Res Ther. 2018 Oct 4;9(1):263. doi: 10.1186/s13287-018-1008-9.
10
Pregnancy after drug-free in vitro activation of follicles and fresh tissue autotransplantation in primary ovarian insufficiency patient: a case report and literature review.原发性卵巢功能不全患者经卵泡无药物激活和新鲜组织自体移植后妊娠:病例报告及文献复习。
J Ovarian Res. 2018 Aug 31;11(1):76. doi: 10.1186/s13048-018-0447-3.