• 文献检索
  • 文档翻译
  • 深度研究
  • 学术资讯
  • Suppr Zotero 插件Zotero 插件
  • 邀请有礼
  • 套餐&价格
  • 历史记录
应用&插件
Suppr Zotero 插件Zotero 插件浏览器插件Mac 客户端Windows 客户端微信小程序
定价
高级版会员购买积分包购买API积分包
服务
文献检索文档翻译深度研究API 文档MCP 服务
关于我们
关于 Suppr公司介绍联系我们用户协议隐私条款
关注我们

Suppr 超能文献

核心技术专利:CN118964589B侵权必究
粤ICP备2023148730 号-1Suppr @ 2026

文献检索

告别复杂PubMed语法,用中文像聊天一样搜索,搜遍4000万医学文献。AI智能推荐,让科研检索更轻松。

立即免费搜索

文件翻译

保留排版,准确专业,支持PDF/Word/PPT等文件格式,支持 12+语言互译。

免费翻译文档

深度研究

AI帮你快速写综述,25分钟生成高质量综述,智能提取关键信息,辅助科研写作。

立即免费体验

恢复 CPTA1 介导的脂肪酸氧化可防止间皮细胞腹膜纤维化。

Restoration of CPT1A-mediated fatty acid oxidation in mesothelial cells protects against peritoneal fibrosis.

机构信息

Division of Nephrology, Nanfang Hospital, Southern Medical University, State Key Laboratory of Organ Failure Research, Guangdong Provincial Key Laboratory of Nephrology, 1838 North Guangzhou Ave, Guangzhou 510515, P. R. China.

Division of Nephrology, The Second Affiliated Hospital of Guangzhou Medical University, Changgang East Road, Guangzhou 510260, P.R. China.

出版信息

Theranostics. 2023 Aug 15;13(13):4482-4496. doi: 10.7150/thno.84921. eCollection 2023.

DOI:10.7150/thno.84921
PMID:37649600
原文链接:https://pmc.ncbi.nlm.nih.gov/articles/PMC10465225/
Abstract

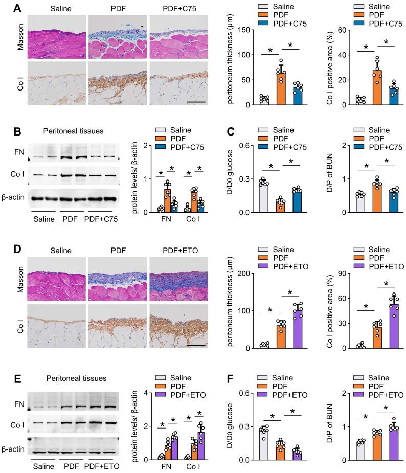
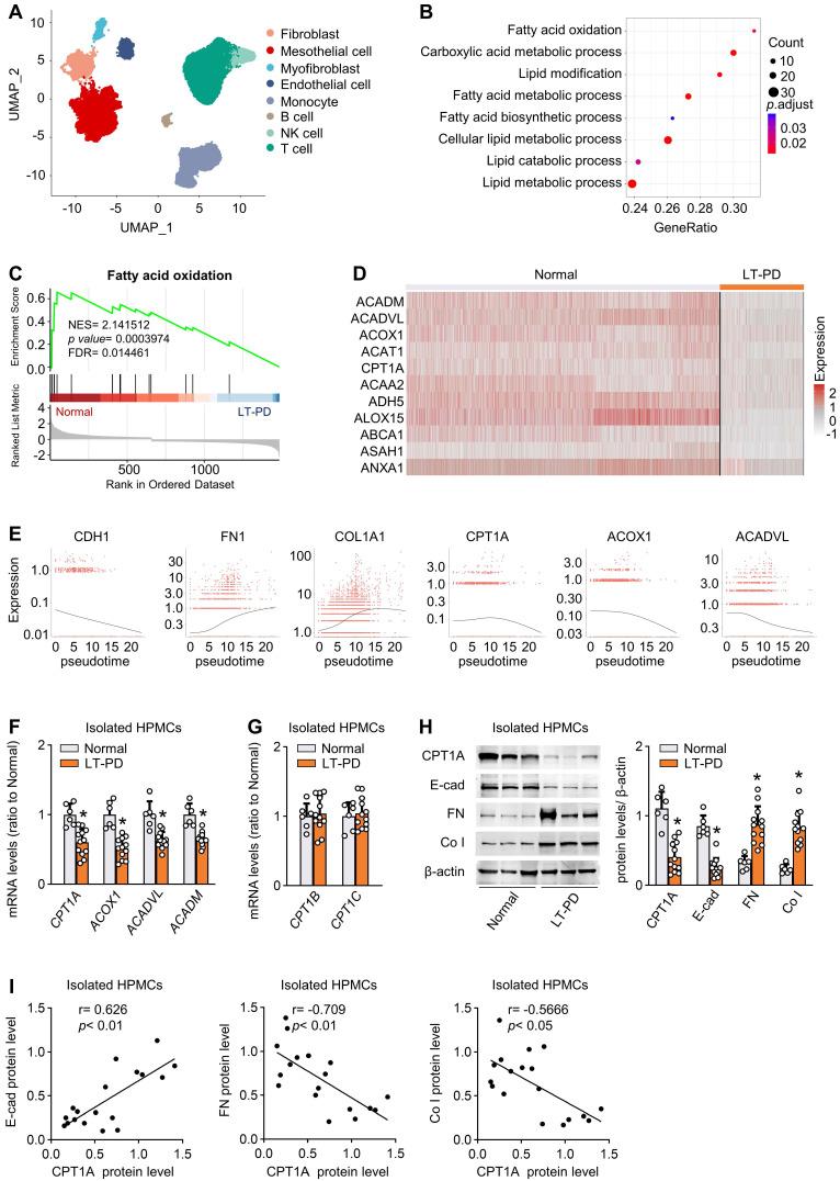
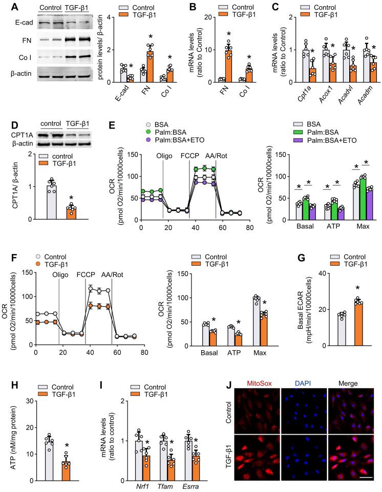
Peritoneal dialysis (PD) is limited by gradual fibrotic remodeling in the peritoneum, a process involving profibrotic response of mesothelial cells. However, the role of fatty acid oxidation (FAO) and carnitine palmitoyltransferase 1A (CPT1A) in this process remains unexplored. FAO and CPT1A expression were characterized in mesothelial cells from patients on long-term PD and from a mouse model of PD using multiple experimental methods, including single-cell sequencing, seahorse assay, real-time quantitative PCR, Western blot, and immunofluorescence staining. Overexpression of CPT1A was achieved in a human mesothelial cell line and in primary mouse mesothelial cells. Finally, genetic and pharmacological manipulations of CPT1A were performed in a mouse model of PD. Herein, FAO and CPT1A expression were reduced in mesothelial cells from patients on long-term PD, which negatively correlated with expression of fibrogenic markers in these cells. This was corroborated in PD mice, as well as in mouse and human mesothelial cells incubated with transforming growth factor (TGF) β1. CPT1A overexpression in mesothelial cells, which prevented TGFβ1-induced suppression of mitochondrial respiration, restored cellular ATP levels and downregulated the expression of fibrogenic markers. Furthermore, restoration of FAO by overexpressing CPT1A in PD mice reversed profibrotic phenotype in mesothelial cells and reduced fibrotic lesions in the peritoneum. Treatment with the CPT1A activator C75 induced similar therapeutic benefit in PD mice. In contrast, inhibition of FAO with a CPT1 inhibitor caused more severe fibrosis in PD mice. A defective FAO is responsible for the profibrotic response of mesothelial cells and thus the peritoneal fibrogenesis. This aberrant metabolic state could be improved by modulating CPT1A in mesothelial cells, suggesting FAO enhancement in mesothelial cells is a potential treatment of peritoneal fibrosis.

摘要

腹膜透析(PD)受到腹膜逐渐纤维化重塑的限制,这一过程涉及间皮细胞的促纤维化反应。然而,脂肪酸氧化(FAO)和肉毒碱棕榈酰转移酶 1A(CPT1A)在这一过程中的作用仍未被探索。采用多种实验方法,包括单细胞测序、 Seahorse 检测、实时定量 PCR、Western blot 和免疫荧光染色,对长期 PD 患者和 PD 小鼠模型中的间皮细胞进行了 FAO 和 CPT1A 表达特征的研究。在人源间皮细胞系和原代鼠间皮细胞中实现了 CPT1A 的过表达。最后,在 PD 小鼠模型中进行了 CPT1A 的基因和药物操作。在此,长期 PD 患者间皮细胞中的 FAO 和 CPT1A 表达减少,这与这些细胞中纤维生成标记物的表达呈负相关。这在 PD 小鼠以及用转化生长因子(TGF)β1孵育的鼠源和人源间皮细胞中得到了证实。CPT1A 在间皮细胞中的过表达,可防止 TGFβ1 诱导的线粒体呼吸抑制,恢复细胞内 ATP 水平,并下调纤维生成标记物的表达。此外,在 PD 小鼠中通过过表达 CPT1A 恢复 FAO 可逆转间皮细胞的促纤维化表型,并减少腹膜中的纤维化病变。在 PD 小鼠中用 CPT1A 激活剂 C75 治疗可产生类似的治疗效果。相比之下,用 CPT1 抑制剂抑制 FAO 会导致 PD 小鼠的纤维化更严重。FAO 的缺陷导致间皮细胞的促纤维化反应,从而导致腹膜纤维化。通过调节间皮细胞中的 CPT1A 可以改善这种异常代谢状态,这表明增强间皮细胞中的 FAO 是治疗腹膜纤维化的一种潜在方法。

https://cdn.ncbi.nlm.nih.gov/pmc/blobs/5340/10465225/33ae3d166271/thnov13p4482g008.jpg
https://cdn.ncbi.nlm.nih.gov/pmc/blobs/5340/10465225/c3ac2a661433/thnov13p4482g001.jpg
https://cdn.ncbi.nlm.nih.gov/pmc/blobs/5340/10465225/a7e9f5f08c17/thnov13p4482g002.jpg
https://cdn.ncbi.nlm.nih.gov/pmc/blobs/5340/10465225/dd6efe921b3e/thnov13p4482g003.jpg
https://cdn.ncbi.nlm.nih.gov/pmc/blobs/5340/10465225/b9a45256df99/thnov13p4482g004.jpg
https://cdn.ncbi.nlm.nih.gov/pmc/blobs/5340/10465225/b13cb9d122b2/thnov13p4482g005.jpg
https://cdn.ncbi.nlm.nih.gov/pmc/blobs/5340/10465225/d71a98a37823/thnov13p4482g006.jpg
https://cdn.ncbi.nlm.nih.gov/pmc/blobs/5340/10465225/e06b1c96c8d5/thnov13p4482g007.jpg
https://cdn.ncbi.nlm.nih.gov/pmc/blobs/5340/10465225/33ae3d166271/thnov13p4482g008.jpg
https://cdn.ncbi.nlm.nih.gov/pmc/blobs/5340/10465225/c3ac2a661433/thnov13p4482g001.jpg
https://cdn.ncbi.nlm.nih.gov/pmc/blobs/5340/10465225/a7e9f5f08c17/thnov13p4482g002.jpg
https://cdn.ncbi.nlm.nih.gov/pmc/blobs/5340/10465225/dd6efe921b3e/thnov13p4482g003.jpg
https://cdn.ncbi.nlm.nih.gov/pmc/blobs/5340/10465225/b9a45256df99/thnov13p4482g004.jpg
https://cdn.ncbi.nlm.nih.gov/pmc/blobs/5340/10465225/b13cb9d122b2/thnov13p4482g005.jpg
https://cdn.ncbi.nlm.nih.gov/pmc/blobs/5340/10465225/d71a98a37823/thnov13p4482g006.jpg
https://cdn.ncbi.nlm.nih.gov/pmc/blobs/5340/10465225/e06b1c96c8d5/thnov13p4482g007.jpg
https://cdn.ncbi.nlm.nih.gov/pmc/blobs/5340/10465225/33ae3d166271/thnov13p4482g008.jpg

相似文献

1
Restoration of CPT1A-mediated fatty acid oxidation in mesothelial cells protects against peritoneal fibrosis.恢复 CPTA1 介导的脂肪酸氧化可防止间皮细胞腹膜纤维化。
Theranostics. 2023 Aug 15;13(13):4482-4496. doi: 10.7150/thno.84921. eCollection 2023.
2
Inhibition of carnitine palmitoyltransferase 1A in hepatic stellate cells protects against fibrosis.抑制肝星状细胞中的肉碱棕榈酰转移酶1A可预防肝纤维化。
J Hepatol. 2022 Jul;77(1):15-28. doi: 10.1016/j.jhep.2022.02.003. Epub 2022 Feb 12.
3
Renal tubule Cpt1a overexpression protects from kidney fibrosis by restoring mitochondrial homeostasis.过表达肾近端小管 Cpt1a 通过恢复线粒体稳态来保护肾脏免于纤维化。
J Clin Invest. 2021 Mar 1;131(5). doi: 10.1172/JCI140695.
4
Carnitine palmitoyltransferase 1A functions to repress FoxO transcription factors to allow cell cycle progression in ovarian cancer.肉碱棕榈酰转移酶1A发挥作用抑制FoxO转录因子,以使卵巢癌细胞周期得以进展。
Oncotarget. 2016 Jan 26;7(4):3832-46. doi: 10.18632/oncotarget.6757.
5
Targeting CPT1A-mediated fatty acid oxidation sensitizes nasopharyngeal carcinoma to radiation therapy.靶向 CPT1A 介导的脂肪酸氧化使鼻咽癌对放射治疗敏感。
Theranostics. 2018 Mar 22;8(9):2329-2347. doi: 10.7150/thno.21451. eCollection 2018.
6
Cryptotanshinone alleviates liver fibrosis via inhibiting STAT3/CPT1A-dependent fatty acid oxidation in hepatic stellate cells.隐丹参酮通过抑制肝星状细胞中 STAT3/CPT1A 依赖性脂肪酸氧化缓解肝纤维化。
Chem Biol Interact. 2024 Aug 25;399:111119. doi: 10.1016/j.cbi.2024.111119. Epub 2024 Jun 25.
7
Long non-coding RNA FABP5P3/miR-22 axis improves TGFβ1-induced fatty acid oxidation deregulation and fibrotic changes in proximal tubular epithelial cells of renal fibrosis.长链非编码 RNA FABP5P3/miR-22 轴改善 TGFβ1 诱导的近端肾小管上皮细胞脂肪氧化失调和肾纤维化的纤维化改变。
Cell Cycle. 2023 Feb;22(4):433-449. doi: 10.1080/15384101.2022.2122286. Epub 2022 Oct 4.
8
Inhibition of hyperglycolysis in mesothelial cells prevents peritoneal fibrosis.抑制间皮细胞的高糖酵解可预防腹膜纤维化。
Sci Transl Med. 2019 Jun 5;11(495). doi: 10.1126/scitranslmed.aav5341.
9
CPT1A-IL-10-mediated macrophage metabolic and phenotypic alterations ameliorate acute lung injury.CPT1A-IL-10 介导的巨噬细胞代谢和表型改变可改善急性肺损伤。
Clin Transl Med. 2024 Aug;14(8):e1785. doi: 10.1002/ctm2.1785.
10
Rhein Improves Renal Fibrosis by Restoring Cpt1a-Mediated Fatty Acid Oxidation through SirT1/STAT3/twist1 Pathway.瑞因通过 SIRT1/STAT3/twist1 通路恢复 Cpt1a 介导的脂肪酸氧化来改善肾纤维化。
Molecules. 2022 Apr 6;27(7):2344. doi: 10.3390/molecules27072344.

引用本文的文献

1
CPT1A mediated preservation of mitochondrial inhibits pyroptosis in pancreatic acinar cells.CPT1A介导的线粒体保护作用抑制胰腺腺泡细胞焦亡。
Front Cell Dev Biol. 2025 Jul 11;13:1577669. doi: 10.3389/fcell.2025.1577669. eCollection 2025.
2
The role of lipid metabolism imbalance in copper-induced PANoptosis in broiler kidney.脂质代谢失衡在铜诱导的肉鸡肾脏PANoptosis中的作用。
Poult Sci. 2025 Jul 15;104(10):105549. doi: 10.1016/j.psj.2025.105549.
3
Inhibition of adenosine/A2A receptor signaling suppresses dermal fibrosis by enhancing fatty acid oxidation.

本文引用的文献

1
Activation of AMPK-PGC-1α pathway ameliorates peritoneal dialysis related peritoneal fibrosis in mice by enhancing mitochondrial biogenesis.AMPK-PGC-1α 通路的激活通过增强线粒体生物发生来改善小鼠腹膜透析相关腹膜纤维化。
Ren Fail. 2022 Dec;44(1):1545-1557. doi: 10.1080/0886022X.2022.2126789.
2
Inhibition of carnitine palmitoyltransferase 1A in hepatic stellate cells protects against fibrosis.抑制肝星状细胞中的肉碱棕榈酰转移酶1A可预防肝纤维化。
J Hepatol. 2022 Jul;77(1):15-28. doi: 10.1016/j.jhep.2022.02.003. Epub 2022 Feb 12.
3
Mitochondrial Biogenesis in Neurons: How and Where.
抑制腺苷/A2A受体信号传导可通过增强脂肪酸氧化来抑制皮肤纤维化。
Cell Commun Signal. 2025 Apr 29;23(1):206. doi: 10.1186/s12964-025-02210-2.
4
Metabolic reprogramming of peritoneal mesothelial cells in peritoneal dialysis-associated fibrosis: therapeutic targets and strategies.腹膜透析相关纤维化中腹膜间皮细胞的代谢重编程:治疗靶点与策略
Cell Commun Signal. 2025 Feb 27;23(1):114. doi: 10.1186/s12964-025-02113-2.
5
Peritoneal fibrosis: from pathophysiological mechanism to medicine.腹膜纤维化:从病理生理机制到医学
Front Physiol. 2024 Sep 4;15:1438952. doi: 10.3389/fphys.2024.1438952. eCollection 2024.
6
Intercellular communication in peritoneal dialysis.腹膜透析中的细胞间通讯
Front Physiol. 2024 Feb 8;15:1331976. doi: 10.3389/fphys.2024.1331976. eCollection 2024.
神经元中线粒体生物发生:如何发生及在哪里发生。
Int J Mol Sci. 2021 Dec 2;22(23):13059. doi: 10.3390/ijms222313059.
4
Peritoneal Dialysis.腹膜透析
N Engl J Med. 2021 Nov 4;385(19):1786-1795. doi: 10.1056/NEJMra2100152.
5
Cardiac Energy Metabolism in Heart Failure.心力衰竭中的心脏能量代谢。
Circ Res. 2021 May 14;128(10):1487-1513. doi: 10.1161/CIRCRESAHA.121.318241. Epub 2021 May 13.
6
Mitochondrial Dysfunction Plays a Relevant Role in Pathophysiology of Peritoneal Membrane Damage Induced by Peritoneal Dialysis.线粒体功能障碍在腹膜透析诱导的腹膜损伤病理生理学中起重要作用。
Antioxidants (Basel). 2021 Mar 13;10(3):447. doi: 10.3390/antiox10030447.
7
Single-cell transcriptomics provides new insights into the role of fibroblasts during peritoneal fibrosis.单细胞转录组学为成纤维细胞在腹膜纤维化过程中的作用提供了新的见解。
Clin Transl Med. 2021 Mar;11(3):e321. doi: 10.1002/ctm2.321.
8
Renal tubule Cpt1a overexpression protects from kidney fibrosis by restoring mitochondrial homeostasis.过表达肾近端小管 Cpt1a 通过恢复线粒体稳态来保护肾脏免于纤维化。
J Clin Invest. 2021 Mar 1;131(5). doi: 10.1172/JCI140695.
9
Mitochondrial ROS promote mitochondrial dysfunction and inflammation in ischemic acute kidney injury by disrupting TFAM-mediated mtDNA maintenance.线粒体 ROS 通过破坏 TFAM 介导的 mtDNA 维持来促进缺血性急性肾损伤中的线粒体功能障碍和炎症。
Theranostics. 2021 Jan 1;11(4):1845-1863. doi: 10.7150/thno.50905. eCollection 2021.
10
SIRT1-modified human umbilical cord mesenchymal stem cells ameliorate experimental peritoneal fibrosis by inhibiting the TGF-β/Smad3 pathway.SIRT1 修饰的人脐带间充质干细胞通过抑制 TGF-β/Smad3 通路改善实验性腹膜纤维化。
Stem Cell Res Ther. 2020 Aug 18;11(1):362. doi: 10.1186/s13287-020-01878-2.