Department of Cell Biology, UT Southwestern Medical Center, Dallas, TX 75390, USA.
Department of Cell Biology, UT Southwestern Medical Center, Dallas, TX 75390, USA.
Cell Rep. 2023 Sep 26;42(9):113051. doi: 10.1016/j.celrep.2023.113051. Epub 2023 Sep 1.
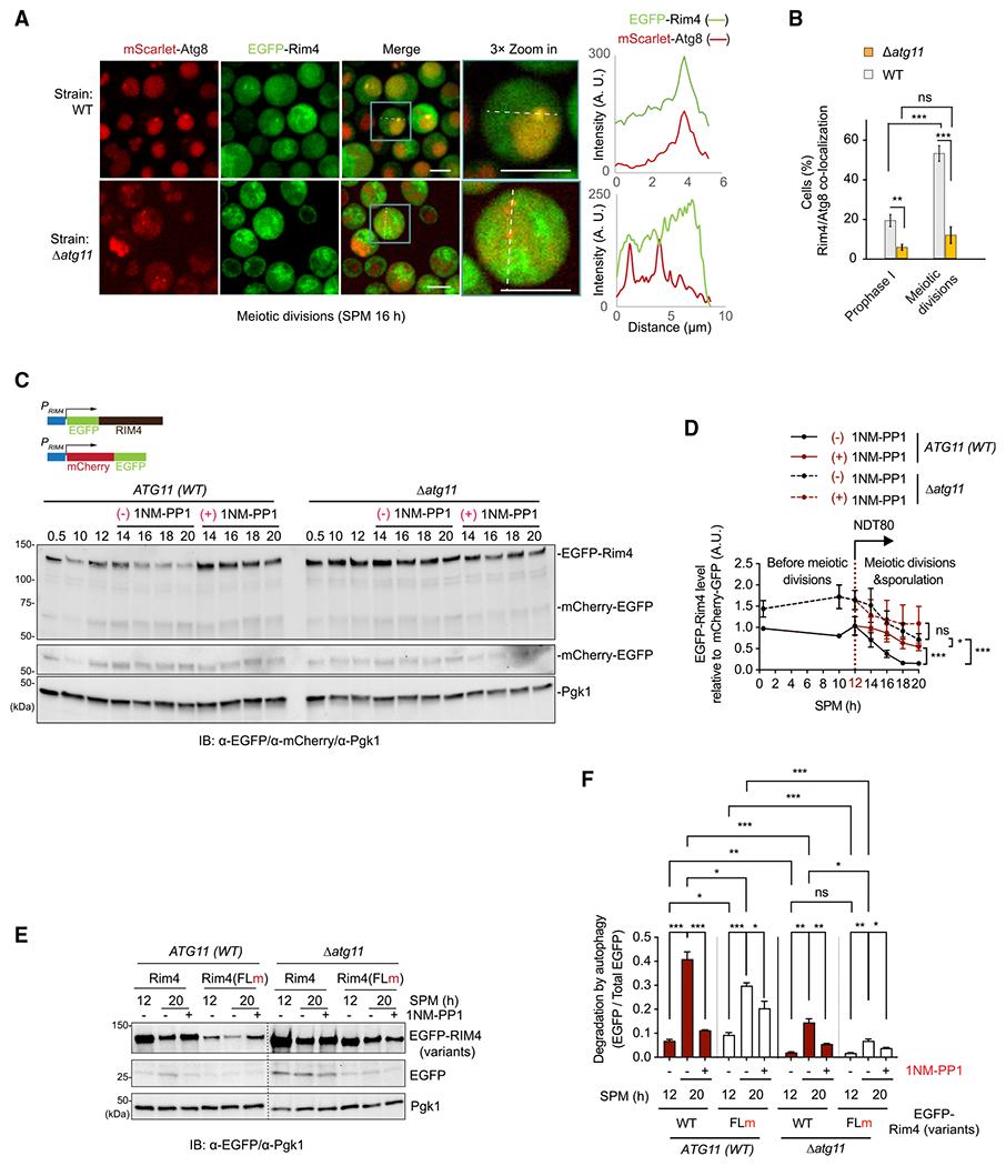
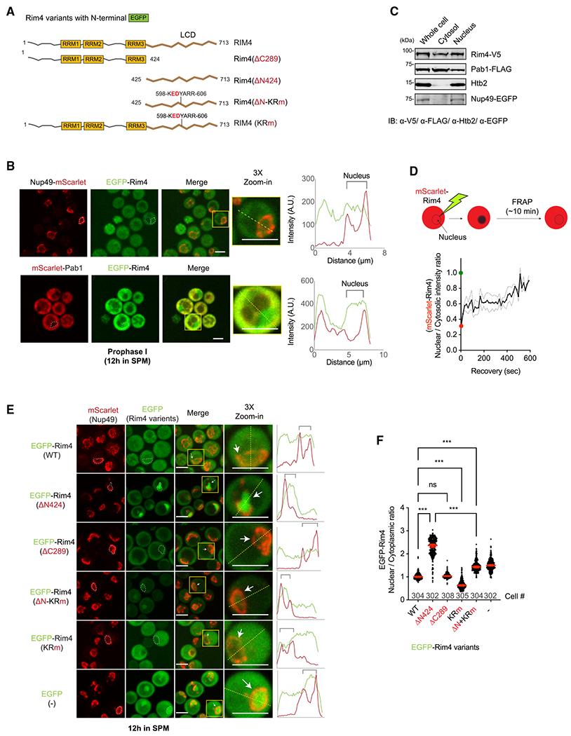
In yeast meiosis, autophagy is active and essential. Here, we investigate the fate of Rim4, a meiosis-specific RNA-binding protein (RBP), and its associated transcripts during meiotic autophagy. We demonstrate that Rim4 employs a nuclear localization signal (NLS) to enter the nucleus, where it loads its mRNA substrates before nuclear export. Upon reaching the cytoplasm, active autophagy selectively spares the Rim4-mRNA complex. During meiotic divisions, autophagy preferentially degrades Rim4 in an Atg11-dependent manner, coinciding with the release of Rim4-bound mRNAs for translation. Intriguingly, these released mRNAs also become vulnerable to autophagy. In vitro, purified Rim4 and its RRM-motif-containing variants activate Atg1 kinase in meiotic cell lysates and in immunoprecipitated (IP) Atg1 complexes. This suggests that the conserved RNA recognition motifs (RRMs) of Rim4 are involved in stimulating Atg1 and thereby facilitating selective autophagy. Taken together, our findings indicate that autophagy surveils Rim4-mRNA interaction to ensure stage-specific translation during meiosis.
在酵母减数分裂中,自噬是活跃且必不可少的。在这里,我们研究了 Rim4(一种减数分裂特异性 RNA 结合蛋白(RBP))及其相关转录本在减数分裂自噬过程中的命运。我们证明 Rim4 利用核定位信号 (NLS) 进入细胞核,在那里它装载其 mRNA 底物,然后进行核输出。到达细胞质后,活跃的自噬选择性地保护 Rim4-mRNA 复合物。在减数分裂分裂过程中,自噬优先以 Atg11 依赖的方式降解 Rim4,同时释放 Rim4 结合的 mRNA 进行翻译。有趣的是,这些释放的 mRNA 也变得容易受到自噬的影响。在体外,纯化的 Rim4 及其含有 RRM 结构域的变体在减数分裂细胞裂解物和免疫沉淀 (IP) 的 Atg1 复合物中激活 Atg1 激酶。这表明 Rim4 的保守 RNA 识别基序 (RRM) 参与了激活 Atg1,从而促进了选择性自噬。总之,我们的研究结果表明,自噬监测 Rim4-mRNA 相互作用,以确保减数分裂过程中的特定阶段翻译。