Suppr超能文献

巨噬细胞中PER2/P65驱动的糖原合酶1转录调节肠道炎症和直肠脱垂的发病机制。

PER2/P65-driven glycogen synthase 1 transcription in macrophages modulates gut inflammation and pathogenesis of rectal prolapse.

作者信息

Ding Zhao, Ge Wenhao, Xu Xiaodong, Xu Xi, Wang Shiming, Zhang Jianfa

机构信息

Center for Molecular Metabolism, Nanjing University of Science & Technology, Nanjing, China.

Center for Molecular Metabolism, Nanjing University of Science & Technology, Nanjing, China.

出版信息

J Biol Chem. 2023 Oct;299(10):105219. doi: 10.1016/j.jbc.2023.105219. Epub 2023 Sep 1.

Abstract

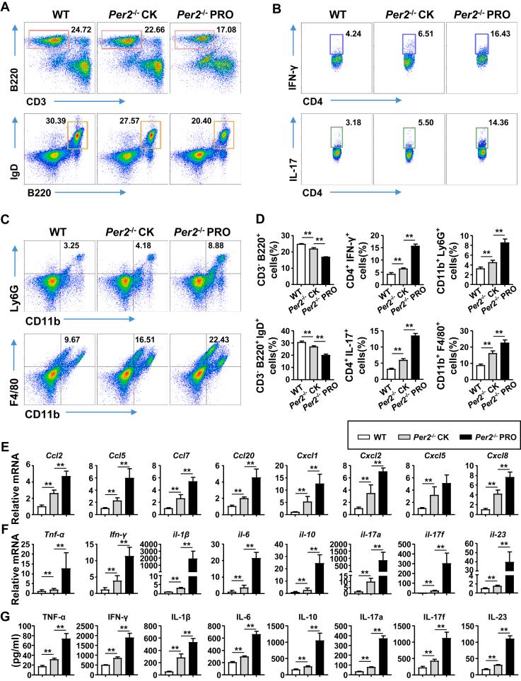
Rectal prolapse in serious inflammatory bowel disease is caused by abnormal reactions of the intestinal mucosal immune system. The circadian clock has been implicated in immune defense and inflammatory responses, but the mechanisms by which it regulates gut inflammation remain unclear. In this study, we investigate the role of the rhythmic gene Period2 (Per2) in triggering inflammation in the rectum and its contribution to the pathogenesis of rectal prolapse. We report that Per2 deficiency in mice increased susceptibility to intestinal inflammation and resulted in spontaneous rectal prolapse. We further demonstrated that PER2 was essential for the transcription of glycogen synthase 1 by interacting with the NF-κB p65. We show that the inhibition of Per2 reduced the levels of glycogen synthase 1 and glycogen synthesis in macrophages, impairing the capacity of pathogen clearance and disrupting the composition of gut microbes. Taken together, our findings identify a novel role for Per2 in regulating the capacity of pathogen clearance in macrophages and gut inflammation and suggest a potential animal model that more closely resembles human rectal prolapse.

摘要

严重炎症性肠病中的直肠脱垂是由肠道黏膜免疫系统的异常反应引起的。生物钟与免疫防御和炎症反应有关,但其调节肠道炎症的机制仍不清楚。在本研究中,我们调查了节律基因Period2(Per2)在引发直肠炎症及其对直肠脱垂发病机制的贡献中的作用。我们报告称,小鼠中Per2缺乏会增加肠道炎症易感性并导致自发性直肠脱垂。我们进一步证明,PER2通过与NF-κB p65相互作用对糖原合酶1的转录至关重要。我们表明,抑制Per2会降低巨噬细胞中糖原合酶1的水平和糖原合成,损害病原体清除能力并破坏肠道微生物组成。综上所述,我们的研究结果确定了Per2在调节巨噬细胞病原体清除能力和肠道炎症中的新作用,并提出了一种更类似于人类直肠脱垂的潜在动物模型。

https://cdn.ncbi.nlm.nih.gov/pmc/blobs/2f4f/10534228/71169c3b342c/gr1.jpg

文献AI研究员

20分钟写一篇综述,助力文献阅读效率提升50倍。

立即体验

用中文搜PubMed

大模型驱动的PubMed中文搜索引擎

马上搜索

文档翻译

学术文献翻译模型,支持多种主流文档格式。

立即体验