Suppr超能文献

腺苷脱氨酶在调节小鼠糖异生中的关键作用。

A crucial role of adenosine deaminase in regulating gluconeogenesis in mice.

机构信息

Center for Molecular Metabolism, Nanjing University of Science & Technology, Nanjing, China.

Department of Physiology, Bengbu Medical University, Bengbu, China.

出版信息

J Biol Chem. 2024 Jul;300(7):107425. doi: 10.1016/j.jbc.2024.107425. Epub 2024 May 30.

Abstract

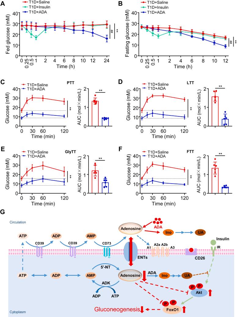
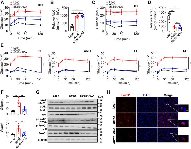
Adenosine deaminase (ADA) catalyzes the irreversible deamination of adenosine (ADO) to inosine and regulates ADO concentration. ADA ubiquitously expresses in various tissues to mediate ADO-receptor signaling. A significant increase in plasma ADA activity has been shown to be associated with the pathogenesis of type 2 diabetes mellitus. Here, we show that elevated plasma ADA activity is a compensated response to high level of ADO in type 2 diabetes mellitus and plays an essential role in the regulation of glucose homeostasis. Supplementing with more ADA, instead of inhibiting ADA, can reduce ADO levels and decrease hepatic gluconeogenesis. ADA restores a euglycemic state and recovers functional islets in db/db and high-fat streptozotocin diabetic mice. Mechanistically, ADA catabolizes ADO and increases Akt and FoxO1 phosphorylation independent of insulin action. ADA lowers blood glucose at a slower rate and longer duration compared to insulin, delaying or blocking the incidence of insulinogenic hypoglycemia shock. Finally, ADA suppresses gluconeogenesis in fasted mice and insulin-deficient diabetic mice, indicating the ADA regulating gluconeogenesis is a universal biological mechanism. Overall, these results suggest that ADA is expected to be a new therapeutic target for diabetes.

摘要

腺苷脱氨酶(ADA)催化腺苷(ADO)的不可逆脱氨作用,将其转化为肌苷,并调节 ADO 浓度。ADA 在各种组织中广泛表达,介导 ADO 受体信号转导。研究表明,血浆 ADA 活性的显著增加与 2 型糖尿病的发病机制有关。在这里,我们表明,血浆 ADA 活性的升高是 2 型糖尿病中 ADO 水平升高的代偿反应,在调节血糖稳态中发挥着重要作用。补充更多的 ADA,而不是抑制 ADA,可以降低 ADO 水平并减少肝糖异生。ADA 可恢复 db/db 和高脂肪链脲佐菌素糖尿病小鼠的正常血糖状态和功能性胰岛。在机制上,ADA 分解 ADO,增加 Akt 和 FoxO1 磷酸化,而不依赖于胰岛素作用。与胰岛素相比,ADA 降低血糖的速度较慢,持续时间较长,从而延迟或阻断胰岛素诱导性低血糖休克的发生。最后,ADA 抑制禁食和胰岛素缺乏的糖尿病小鼠的糖异生,表明 ADA 调节糖异生是一种普遍的生物学机制。总的来说,这些结果表明 ADA 有望成为治疗糖尿病的新靶点。

https://cdn.ncbi.nlm.nih.gov/pmc/blobs/db2c/11231709/0fdd2bf48480/gr1.jpg

文献AI研究员

20分钟写一篇综述,助力文献阅读效率提升50倍。

立即体验

用中文搜PubMed

大模型驱动的PubMed中文搜索引擎

马上搜索

文档翻译

学术文献翻译模型,支持多种主流文档格式。

立即体验