Li Meng, Wu Jing, Geng Wenbo, Gao Pengfei, Yang Yulu, Li Xuan, Xu Kun, Liao Qiang, Cai Kaiyong
Key Laboratory of Biorheological Science and Technology, Ministry of Education, College of Bioengineering, Chongqing University, Chongqing, 400044, PR China.
Key Laboratory of Low-grade Energy Utilization Technologies and Systems, Chongqing University, Ministry of Education, School of Energy and Power Engineering, Chongqing, 400044, PR China.
Bioact Mater. 2023 Aug 27;31:355-367. doi: 10.1016/j.bioactmat.2023.08.017. eCollection 2024 Jan.
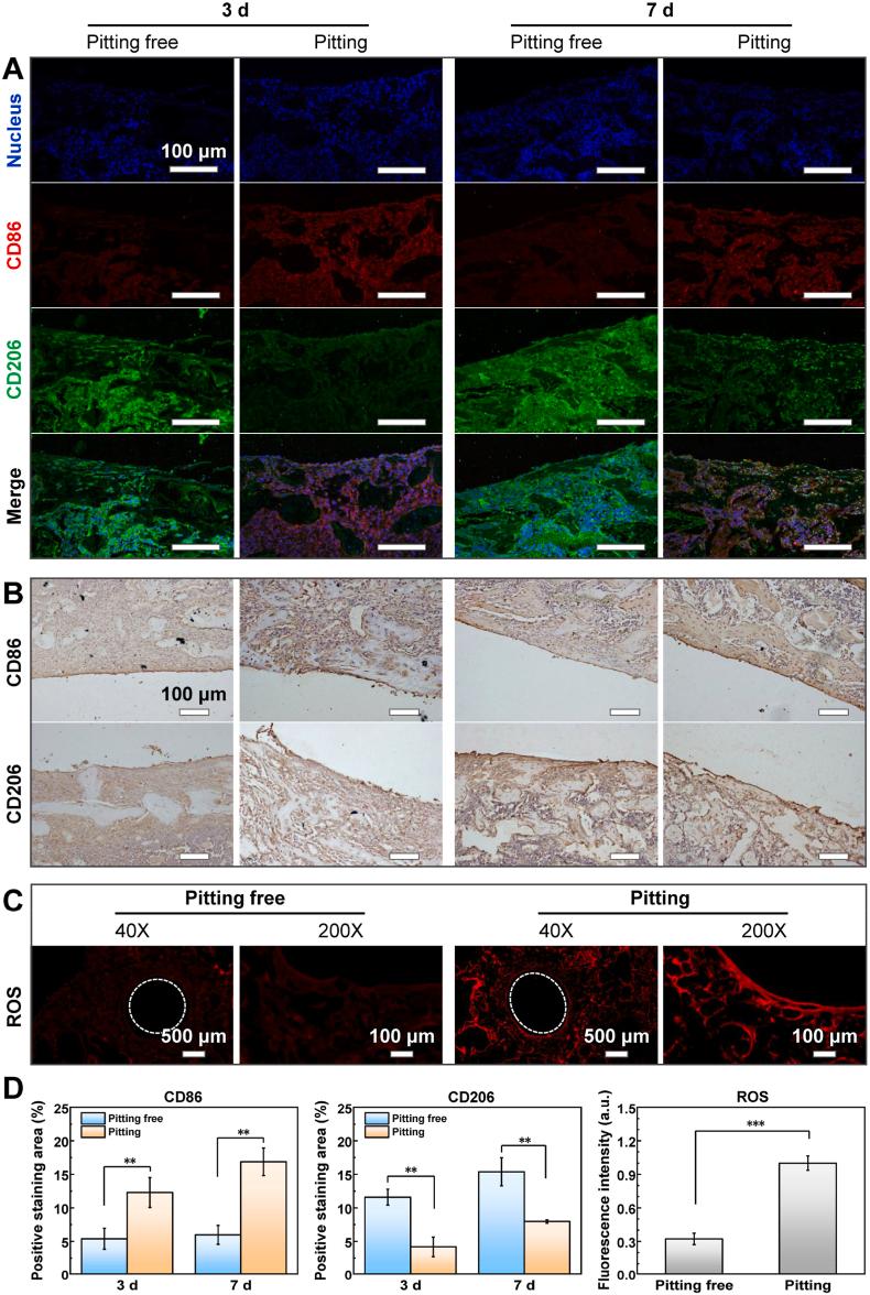
Macrophages play a central role in immunological responses to metallic species associated with the localized corrosion of metallic implants, and mediating in peri-implant inflammations. Herein, the pathways of localized corrosion-macrophage interactions were systematically investigated on 316L stainless steel (SS) implant metals. Electrochemical monitoring under macrophage-mediated inflammatory conditions showed a decreased pitting corrosion resistance of 316L SSs in the presence of RAW264.7 cells as the cells would disrupt biomolecule adsorbed layer on the metal surface. The pitting potentials were furtherly decreased when the RAW264.7 cells were induced to the M1 pro-inflammatory phenotype by the addition of lipopolysaccharide (LPS), and pitting corrosion preferentially initiated at the peripheries of macrophages. The overproduction of aggressive ROS under inflammatory conditions would accelerate the localized corrosion of 316L SS around macrophages. Under pitting corrosion condition, the viability and pro-inflammatory polarization of RAW264.7 cells were region-dependent, lower viability and more remarkable morphology transformation of macrophages in the pitting corrosion region than the pitting-free region. The pitting corrosion of 316L SS induced high expression of CD86, TNF-α, IL-6 and high level of intracellular ROS in macrophages. Uneven release of metallic species (Fe, Cr, Ni, etc) and uneven distribution of surface overpotential stimulated macrophage inflammatory responses near the corrosion pits. A synergetic effect of localized corrosion and macrophages was revealed, which could furtherly promote localized corrosion of 316L SS and macrophage inflammatory reactions. Our results provided direct evidence of corrosion-macrophage interaction in metallic implants and disclosed the pathways of this mutual stimulation effect.
巨噬细胞在对与金属植入物局部腐蚀相关的金属物种的免疫反应中起核心作用,并介导植入物周围的炎症。在此,对316L不锈钢(SS)植入金属上局部腐蚀-巨噬细胞相互作用的途径进行了系统研究。巨噬细胞介导的炎症条件下的电化学监测表明,在RAW264.7细胞存在的情况下,316L不锈钢的点蚀抗性降低,因为这些细胞会破坏金属表面吸附的生物分子层。当通过添加脂多糖(LPS)将RAW264.7细胞诱导为M1促炎表型时,点蚀电位进一步降低,点蚀优先在巨噬细胞周围开始。炎症条件下活性氧的过量产生会加速巨噬细胞周围316L不锈钢的局部腐蚀。在点蚀条件下,RAW264.7细胞的活力和促炎极化具有区域依赖性,与无点蚀区域相比,点蚀区域巨噬细胞的活力更低,形态转变更明显。316L不锈钢的点蚀诱导巨噬细胞中CD86、TNF-α、IL-6的高表达和细胞内高水平的活性氧。金属物种(铁、铬、镍等)的不均匀释放和表面过电位的不均匀分布刺激了腐蚀坑附近的巨噬细胞炎症反应。揭示了局部腐蚀和巨噬细胞的协同作用,这可以进一步促进316L不锈钢的局部腐蚀和巨噬细胞炎症反应。我们的结果提供了金属植入物中腐蚀-巨噬细胞相互作用的直接证据,并揭示了这种相互刺激作用的途径。