• 文献检索
  • 文档翻译
  • 深度研究
  • 学术资讯
  • Suppr Zotero 插件Zotero 插件
  • 邀请有礼
  • 套餐&价格
  • 历史记录
应用&插件
Suppr Zotero 插件Zotero 插件浏览器插件Mac 客户端Windows 客户端微信小程序
定价
高级版会员购买积分包购买API积分包
服务
文献检索文档翻译深度研究API 文档MCP 服务
关于我们
关于 Suppr公司介绍联系我们用户协议隐私条款
关注我们

Suppr 超能文献

核心技术专利:CN118964589B侵权必究
粤ICP备2023148730 号-1Suppr @ 2026

文献检索

告别复杂PubMed语法,用中文像聊天一样搜索,搜遍4000万医学文献。AI智能推荐,让科研检索更轻松。

立即免费搜索

文件翻译

保留排版,准确专业,支持PDF/Word/PPT等文件格式,支持 12+语言互译。

免费翻译文档

深度研究

AI帮你快速写综述,25分钟生成高质量综述,智能提取关键信息,辅助科研写作。

立即免费体验

三萜皂苷可改善衰老大鼠神经元线粒体损伤。

Saponins from improve neuronal mitochondrial injury of aging rats.

机构信息

Institute of Pharmaceutical Process, Academy of Nutrition and Health Hubei Province Key Laboratory of Occupational Hazard Identification and Control School of Medicine, Wuhan University of Science and Technology Wuhan, China.

College of Medical Science, Three Gorges University, Yichang, Hubei, China.

出版信息

Pharm Biol. 2023 Dec;61(1):1401-1412. doi: 10.1080/13880209.2023.2244532.

DOI:10.1080/13880209.2023.2244532
PMID:37667488
原文链接:https://pmc.ncbi.nlm.nih.gov/articles/PMC10484050/
Abstract

CONTEXT

is the dried rhizome of C.A. Mey. (Araliaceae). Saponins from (SPJ) exhibit anti-oxidative and anti-aging effects.

OBJECTIVE

We evaluated the neuroprotective effects of SPJ on aging rats.

MATERIALS AND METHODS

Sprague-Dawley rats (18-months-old) were randomly divided into aging and SPJ groups ( = 8). Five-month-old rats were taken as the adult control ( = 8). The rats were fed a normal chow diet or the SPJ-containing diet (10 or 30 mg/kg) for 4 months. An model was established by d-galactose (d-Gal) in the SH-SY5Y cell line and pretreated with SPJ (25 and 50 µg/mL). The neuroprotection of SPJ was evaluated via Nissl staining, flow cytometry, transmission electron microscopy and Western blotting and .

RESULTS

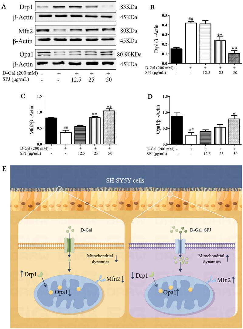
SPJ improved the neuronal degeneration and mitochondrial morphology that are associated with aging. Meanwhile, SPJ up-regulated the protein levels of mitofusin 2 (Mfn2) and optic atrophy 1 (Opa1) and down-regulated the protein level of dynamin-like protein 1 (Drp1) in the hippocampus of aging rats ( < 0.05 or  < 0.01 vs. 22 M). The studies also demonstrated that SPJ attenuated d-Gal-induced cell senescence concomitant with the improvement in mitochondrial function; SPJ, also up-regulated the Mfn2 and Opa1 protein levels, whereas the Drp1 protein level ( < 0.05 or  < 0.01 vs. d-Gal group) was down-regulated.

DISCUSSION AND CONCLUSIONS

Further research on the elderly population will contribute to the development and utilization of SPJ for the treatment of neurodegenerative disorders.

摘要

背景

是伞形科的干燥根茎。从(SPJ)中提取的皂苷具有抗氧化和抗衰老作用。

目的

评价 SPJ 对衰老大鼠的神经保护作用。

材料和方法

将 Sprague-Dawley 大鼠(18 月龄)随机分为衰老组和 SPJ 组(每组 8 只)。5 月龄大鼠作为成年对照组(每组 8 只)。大鼠分别给予正常饲料或含 SPJ 的饲料(10 或 30mg/kg)喂养 4 个月。通过半乳糖(d-Gal)在 SH-SY5Y 细胞系中建立模型,并预先用 SPJ(25 和 50μg/ml)处理。通过尼氏染色、流式细胞术、透射电镜和 Western blot 评估 SPJ 的神经保护作用,并检测相关蛋白。

结果

SPJ 改善了与衰老相关的神经元变性和线粒体形态。同时,SPJ 上调了衰老大鼠海马中融合蛋白 2(Mfn2)和视神经萎缩 1(Opa1)的蛋白水平,下调了动力相关蛋白 1(Drp1)的蛋白水平(与 22M 相比,均  < 0.05 或  < 0.01)。研究还表明,SPJ 可减轻半乳糖诱导的细胞衰老,同时改善线粒体功能;SPJ 还上调了 Mfn2 和 Opa1 的蛋白水平,而下调了 Drp1 蛋白水平(与半乳糖组相比,均  < 0.05 或  < 0.01)。

讨论和结论

对老年人的进一步研究将有助于 SPJ 的开发和利用,以治疗神经退行性疾病。

https://cdn.ncbi.nlm.nih.gov/pmc/blobs/412f/10484050/94de70c30ea6/IPHB_A_2244532_F0008_C.jpg
https://cdn.ncbi.nlm.nih.gov/pmc/blobs/412f/10484050/84b2dc153067/IPHB_A_2244532_F0001_C.jpg
https://cdn.ncbi.nlm.nih.gov/pmc/blobs/412f/10484050/2c290c1af1fe/IPHB_A_2244532_F0002_C.jpg
https://cdn.ncbi.nlm.nih.gov/pmc/blobs/412f/10484050/202d59f71fcb/IPHB_A_2244532_F0003_C.jpg
https://cdn.ncbi.nlm.nih.gov/pmc/blobs/412f/10484050/af217894048d/IPHB_A_2244532_F0004_B.jpg
https://cdn.ncbi.nlm.nih.gov/pmc/blobs/412f/10484050/e847bc8800d0/IPHB_A_2244532_F0005_C.jpg
https://cdn.ncbi.nlm.nih.gov/pmc/blobs/412f/10484050/59d4f81c4078/IPHB_A_2244532_F0006_C.jpg
https://cdn.ncbi.nlm.nih.gov/pmc/blobs/412f/10484050/ef18aae37603/IPHB_A_2244532_F0007_C.jpg
https://cdn.ncbi.nlm.nih.gov/pmc/blobs/412f/10484050/94de70c30ea6/IPHB_A_2244532_F0008_C.jpg
https://cdn.ncbi.nlm.nih.gov/pmc/blobs/412f/10484050/84b2dc153067/IPHB_A_2244532_F0001_C.jpg
https://cdn.ncbi.nlm.nih.gov/pmc/blobs/412f/10484050/2c290c1af1fe/IPHB_A_2244532_F0002_C.jpg
https://cdn.ncbi.nlm.nih.gov/pmc/blobs/412f/10484050/202d59f71fcb/IPHB_A_2244532_F0003_C.jpg
https://cdn.ncbi.nlm.nih.gov/pmc/blobs/412f/10484050/af217894048d/IPHB_A_2244532_F0004_B.jpg
https://cdn.ncbi.nlm.nih.gov/pmc/blobs/412f/10484050/e847bc8800d0/IPHB_A_2244532_F0005_C.jpg
https://cdn.ncbi.nlm.nih.gov/pmc/blobs/412f/10484050/59d4f81c4078/IPHB_A_2244532_F0006_C.jpg
https://cdn.ncbi.nlm.nih.gov/pmc/blobs/412f/10484050/ef18aae37603/IPHB_A_2244532_F0007_C.jpg
https://cdn.ncbi.nlm.nih.gov/pmc/blobs/412f/10484050/94de70c30ea6/IPHB_A_2244532_F0008_C.jpg

相似文献

1
Saponins from improve neuronal mitochondrial injury of aging rats.三萜皂苷可改善衰老大鼠神经元线粒体损伤。
Pharm Biol. 2023 Dec;61(1):1401-1412. doi: 10.1080/13880209.2023.2244532.
2
Saponins from attenuate cognitive impairment in ageing rats through regulating microglial polarisation and autophagy.皂甙通过调节小胶质细胞极化和自噬来减轻衰老大鼠的认知障碍。
Pharm Biol. 2021 Dec;59(1):1117-1125. doi: 10.1080/13880209.2021.1961824.
3
Saponins from Panax japonicus attenuate D-galactose-induced cognitive impairment through its anti-oxidative and anti-apoptotic effects in rats.来自竹节参的皂苷通过其抗氧化和抗凋亡作用减轻D-半乳糖诱导的大鼠认知障碍。
J Pharm Pharmacol. 2015 Sep;67(9):1284-96. doi: 10.1111/jphp.12413. Epub 2015 Apr 18.
4
Saponins of Panax japonicus Confer Neuroprotection against Brain Aging through Mitochondrial Related Oxidative Stress and Autophagy in Rats.人参皂苷通过调控氧化应激和自噬对脑老化大鼠的神经保护作用
Curr Pharm Biotechnol. 2020;21(8):667-680. doi: 10.2174/1389201021666191216114815.
5
[Improved effects of saponins from Panax japonicus on decline of cognitive function in natural aging rats via NLRP3 inflammasome pathway].[竹节人参皂苷通过NLRP3炎性小体途径对自然衰老大鼠认知功能衰退的改善作用]
Zhongguo Zhong Yao Za Zhi. 2019 Jan;44(2):344-349. doi: 10.19540/j.cnki.cjcmm.20180921.001.
6
[Effect of saponins extracted from Panax japonicus on inhibiting cardiomyocyte apoptosis by AMPK/Sirt1/NF-κB signaling pathway in aging rats].[竹节人参皂苷通过AMPK/Sirt1/NF-κB信号通路对衰老大鼠心肌细胞凋亡的抑制作用]
Zhongguo Zhong Yao Za Zhi. 2017 Dec;42(23):4656-4660. doi: 10.19540/j.cnki.cjcmm.20170928.022.
7
Saponins of Panax japonicus ameliorates cardiac aging phenotype in aging rats by enhancing basal autophagy through AMPK/mTOR/ULK1 pathway.日本刺人参皂苷通过激活 AMPK/mTOR/ULK1 通路增强基础自噬改善衰老大鼠的心脏衰老表型。
Exp Gerontol. 2023 Oct 15;182:112305. doi: 10.1016/j.exger.2023.112305. Epub 2023 Oct 11.
8
Cardioprotective effects of saponins from Panax japonicus on acute myocardial ischemia against oxidative stress-triggered damage and cardiac cell death in rats.人参皂苷对急性心肌缺血大鼠氧化应激损伤及心肌细胞死亡的心脏保护作用。
J Ethnopharmacol. 2012 Mar 6;140(1):73-82. doi: 10.1016/j.jep.2011.12.024. Epub 2011 Dec 31.
9
[Effect of saponins extracted from Panax japonicas on inhibiting myocardial fibrosis by TGF-β1/Smad3 signaling pathway in aging rats].[竹节人参皂苷通过TGF-β1/Smad3信号通路抑制衰老大鼠心肌纤维化的作用]
Zhongguo Zhong Yao Za Zhi. 2018 Nov;43(22):4513-4518. doi: 10.19540/j.cnki.cjcmm.20180724.006.
10
Saponins from Panax japonicus alleviate HFD-induced impaired behaviors through inhibiting NLRP3 inflammasome to upregulate AMPA receptors.从人参中提取的皂苷通过抑制 NLRP3 炎性小体来上调 AMPA 受体,从而缓解 HFD 引起的行为障碍。
Neurochem Int. 2021 Sep;148:105098. doi: 10.1016/j.neuint.2021.105098. Epub 2021 Jun 12.

引用本文的文献

1
The role of ginseng in aging: Insights into regulatory T cells activation and mitochondrial regulation.人参在衰老中的作用:对调节性T细胞激活和线粒体调节的见解。
J Ginseng Res. 2025 Jul;49(4):376-388. doi: 10.1016/j.jgr.2025.05.005. Epub 2025 May 16.
2
Bio-Based Surfactants and Biosurfactants: An Overview and Main Characteristics.基于生物的表面活性剂和生物表面活性剂:概述与主要特性
Molecules. 2025 Feb 13;30(4):863. doi: 10.3390/molecules30040863.
3
Plant Secondary Metabolites as Modulators of Mitochondrial Health: An Overview of Their Anti-Oxidant, Anti-Apoptotic, and Mitophagic Mechanisms.

本文引用的文献

1
Genistein: A focus on several neurodegenerative diseases.染料木黄酮:关注几种神经退行性疾病。
J Food Biochem. 2022 Jul;46(7):e14155. doi: 10.1111/jfbc.14155. Epub 2022 Apr 22.
2
Camphorquinone Promotes the Antisenescence Effect via Activating AMPK/SIRT1 in Stem Cells and D-Galactose-Induced Aging Mice.樟脑醌通过激活干细胞和D-半乳糖诱导的衰老小鼠中的AMPK/SIRT1促进抗衰老作用。
Antioxidants (Basel). 2021 Nov 29;10(12):1916. doi: 10.3390/antiox10121916.
3
Aberrant Mitochondrial Dynamics and Exacerbated Response to Neuroinflammation in a Novel Mouse Model of CMT2A.
植物次生代谢产物作为线粒体健康的调节剂:其抗氧化、抗凋亡和线粒体自噬机制概述
Int J Mol Sci. 2025 Jan 4;26(1):380. doi: 10.3390/ijms26010380.
4
Induction and Suspension Culture of Callus Tissue for the Production of Secondary Metabolic Active Substances.用于生产次生代谢活性物质的愈伤组织的诱导与悬浮培养。
Plants (Basel). 2024 Sep 4;13(17):2480. doi: 10.3390/plants13172480.
CMT2A 新型小鼠模型中线粒体动力学异常和神经炎症反应加剧。
Int J Mol Sci. 2021 Oct 26;22(21):11569. doi: 10.3390/ijms222111569.
4
Sustained intracellular calcium rise mediates neuronal mitophagy in models of autosomal dominant optic atrophy.持续性细胞内钙升高介导常染色体显性视神经萎缩模型中的神经元线粒体自噬。
Cell Death Differ. 2022 Jan;29(1):167-177. doi: 10.1038/s41418-021-00847-3. Epub 2021 Aug 13.
5
Neurodegenerative Diseases: A Multidisciplinary Approach.神经退行性疾病:一种多学科的方法。
Curr Pharm Des. 2021 Oct 5;27(30):3305-3336. doi: 10.2174/1381612827666210608152745.
6
Notoginsenoside R1 alleviates TEGDMA-induced mitochondrial apoptosis in preodontoblasts through activation of Akt/Nrf2 pathway-dependent mitophagy.三七总皂苷 R1 通过激活 Akt/Nrf2 通路依赖性线粒体自噬缓解 TEGDMA 诱导的前成牙本质细胞线粒体凋亡。
Toxicol Appl Pharmacol. 2021 Apr 15;417:115482. doi: 10.1016/j.taap.2021.115482. Epub 2021 Mar 6.
7
TNFα induces mitochondrial fragmentation and biogenesis in human airway smooth muscle.肿瘤坏死因子α诱导人气道平滑肌中的线粒体片段化和生物发生。
Am J Physiol Lung Cell Mol Physiol. 2021 Jan 1;320(1):L137-L151. doi: 10.1152/ajplung.00305.2020. Epub 2020 Nov 4.
8
Synergistic antioxidant capacities of vanillin and chitosan nanoparticles against reactive oxygen species, hepatotoxicity, and genotoxicity induced by aging in male Wistar rats.香草醛和壳聚糖纳米粒子对雄性 Wistar 大鼠衰老引起的活性氧、肝毒性和遗传毒性的协同抗氧化能力。
Hum Exp Toxicol. 2021 Jan;40(1):183-202. doi: 10.1177/0960327120943267. Epub 2020 Aug 28.
9
Histone deacetylase 6 inhibitor ACY1215 ameliorates mitochondrial dynamic and function injury in hepatocytes by activating AMPK signaling pathway in acute liver failure mice.组蛋白去乙酰化酶 6 抑制剂 ACY1215 通过激活急性肝衰竭小鼠 AMPK 信号通路改善肝细胞线粒体动态和功能损伤。
Histol Histopathol. 2020 Sep;35(9):1047-1058. doi: 10.14670/HH-18-237. Epub 2020 Jun 23.
10
Knocking-out the Siah2 E3 ubiquitin ligase prevents mitochondrial NCX3 degradation, regulates mitochondrial fission and fusion, and restores mitochondrial function in hypoxic neurons.敲除 Siah2 E3 泛素连接酶可防止线粒体 NCX3 降解,调节线粒体分裂和融合,并恢复缺氧神经元中的线粒体功能。
Cell Commun Signal. 2020 Mar 12;18(1):42. doi: 10.1186/s12964-020-0529-x.