Suppr超能文献

在四膜虫的细胞内模式形成中,融合激酶同源物 CdaH 的全局和局部功能。

Global and local functions of the Fused kinase ortholog CdaH in intracellular patterning in Tetrahymena.

机构信息

Department of Cellular Biology, University of Georgia, Athens, GA 30602, USA.

Bioinformatics, University of Freiburg, 79110 Freiburg, Germany.

出版信息

J Cell Sci. 2024 Mar 1;137(5). doi: 10.1242/jcs.261256. Epub 2023 Oct 4.

Abstract

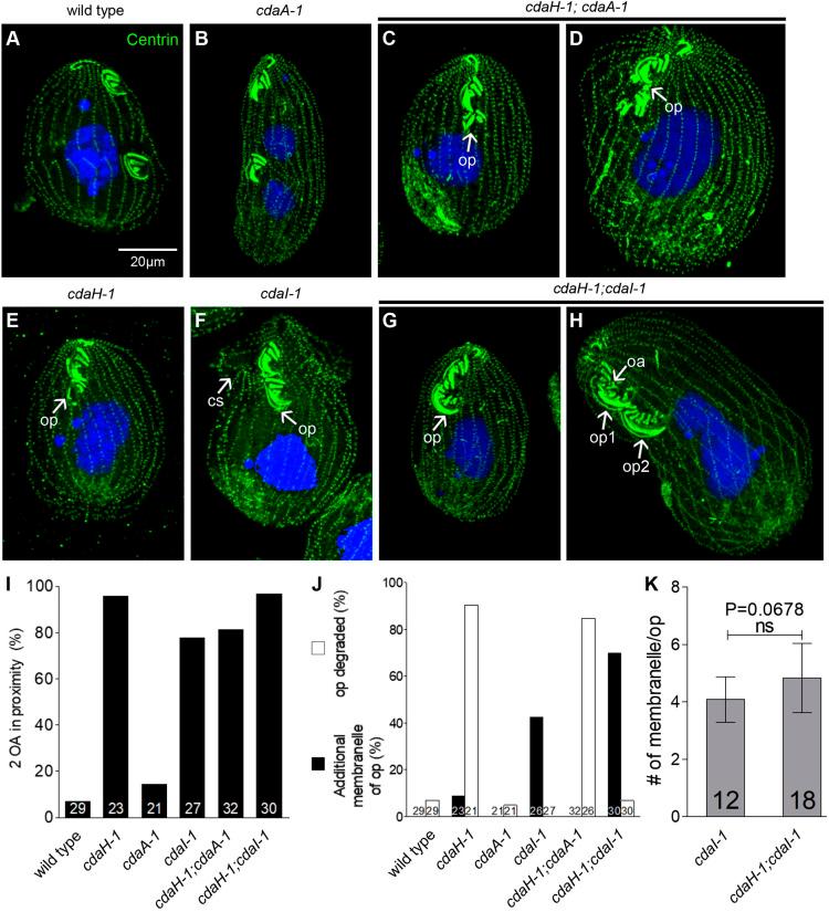
Ciliates assemble numerous microtubular structures into complex cortical patterns. During ciliate division, the pattern is duplicated by intracellular segmentation that produces a tandem of daughter cells. In Tetrahymena thermophila, the induction and positioning of the division boundary involves two mutually antagonistic factors: posterior CdaA (cyclin E) and anterior CdaI (Hippo kinase). Here, we characterized the related cdaH-1 allele, which confers a pleiotropic patterning phenotype including an absence of the division boundary and an anterior-posterior mispositioning of the new oral apparatus. CdaH is a Fused or Stk36 kinase ortholog that localizes to multiple sites that correlate with the effects of its loss, including the division boundary and the new oral apparatus. CdaH acts downstream of CdaA to induce the division boundary and drives asymmetric cytokinesis at the tip of the posterior daughter. CdaH both maintains the anterior-posterior position of the new oral apparatus and interacts with CdaI to pattern ciliary rows within the oral apparatus. Thus, CdaH acts at multiple scales, from induction and positioning of structures on the cell-wide polarity axis to local organelle-level patterning.

摘要

纤毛虫将许多微管结构组装成复杂的皮质图案。在纤毛虫分裂过程中,通过细胞内分割来复制图案,产生一对女儿细胞。在嗜热四膜虫中,分裂边界的诱导和定位涉及两个相互拮抗的因素:后向 CdaA(细胞周期蛋白 E)和前向 CdaI(Hippo 激酶)。在这里,我们对相关的 cdaH-1 等位基因进行了表征,该基因赋予了一种多效的模式形成表型,包括缺乏分裂边界和新口器的前后错位。CdaH 是一个融合或 Stk36 激酶同源物,定位于多个与丢失相关的位点,包括分裂边界和新口器。CdaH 作用于 CdaA 的下游以诱导分裂边界,并在后部女儿的尖端驱动不对称胞质分裂。CdaH 既维持新口器的前后位置,又与 CdaI 相互作用以在口器内排列纤毛列。因此,CdaH 在多个尺度上起作用,从细胞整体极性轴上结构的诱导和定位到局部细胞器水平的模式形成。

https://cdn.ncbi.nlm.nih.gov/pmc/blobs/0f96/10565251/70be4bda417f/joces-137-261256-g1.jpg

文献AI研究员

20分钟写一篇综述,助力文献阅读效率提升50倍。

立即体验

用中文搜PubMed

大模型驱动的PubMed中文搜索引擎

马上搜索

文档翻译

学术文献翻译模型,支持多种主流文档格式。

立即体验