• 文献检索
  • 文档翻译
  • 深度研究
  • 学术资讯
  • Suppr Zotero 插件Zotero 插件
  • 邀请有礼
  • 套餐&价格
  • 历史记录
应用&插件
Suppr Zotero 插件Zotero 插件浏览器插件Mac 客户端Windows 客户端微信小程序
定价
高级版会员购买积分包购买API积分包
服务
文献检索文档翻译深度研究API 文档MCP 服务
关于我们
关于 Suppr公司介绍联系我们用户协议隐私条款
关注我们

Suppr 超能文献

核心技术专利:CN118964589B侵权必究
粤ICP备2023148730 号-1Suppr @ 2026

文献检索

告别复杂PubMed语法,用中文像聊天一样搜索,搜遍4000万医学文献。AI智能推荐,让科研检索更轻松。

立即免费搜索

文件翻译

保留排版,准确专业,支持PDF/Word/PPT等文件格式,支持 12+语言互译。

免费翻译文档

深度研究

AI帮你快速写综述,25分钟生成高质量综述,智能提取关键信息,辅助科研写作。

立即免费体验

来源于脐带间充质干细胞的外泌体环状 RNA HIPK3 通过阻断 miR-20b-5p/ULK1/Atg13 轴促进皮肤成纤维细胞自噬。

Exosomal circHIPK3 derived from umbilical cord-derived mesenchymal stem cells enhances skin fibroblast autophagy by blocking miR-20b-5p/ULK1/Atg13 axis.

机构信息

Department of Burn & Skin Repair Surgery, Hainan General Hospital (Hainan Affiliated Hospital of Hainan Medical University), Haikou, Hainan, China.

出版信息

J Diabetes Investig. 2023 Dec;14(12):1344-1355. doi: 10.1111/jdi.14077. Epub 2023 Sep 8.

DOI:10.1111/jdi.14077
PMID:37688345
原文链接:https://pmc.ncbi.nlm.nih.gov/articles/PMC10688123/
Abstract

BACKGROUND

Umbilical cord-derived mesenchymal stem cells (UCMSCs) could alleviate diabetes-induced injury. Hence, this investigation aimed to explore the role and mechanism of UCMSCs-derived exosomal circHIPK3 (exo-circHIPK3) in diabetes mellitus (DM).

METHODS

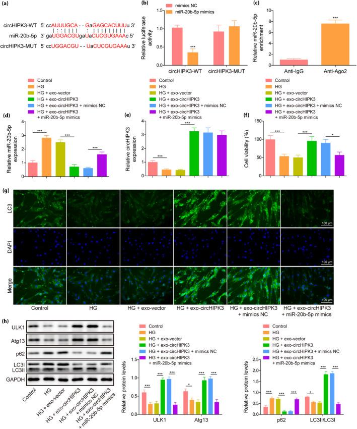
HFF-1 cells were cultured in high glucose (HG) medium or normal medium, and treated with UCMSCs-derived exo-circHIPK3 or miR-20b-5p mimics or Unc-51-like autophagy activating kinase 1 (ULK1) overexpression vector. The surface markers of UCMSCs were analyzed using a flow cytometer. The differentiation potential of UCMSCs was evaluated using oil red O staining, alizarin red staining and alkaline phosphatase (ALP) staining. Cell proliferation was determined by 3-(4,5-dimethylthiazol-2-yl)-2,5-diphenyltetrazolium bromide (MTT) assay. The miRNA expressions were analyzed by reverse transcription-quantitative polymerase chain reaction (qRT-PCR). Protein levels were quantified by western blot. An immunofluorescence staining was used for observing LC3 expression. The interaction between miR-20b-5p and circHIPK3, and between miR-20b-5b and ULK1 were identified by a RNA immunoprecipitation (RIP) assay and a luciferase reporter assay.

RESULTS

Up-regulation of circHIPK3 was found in UCMSCs-derived exosomes. Exo-circHIPK3 decreased the miR-20b-5p level while increasing the contents of ULK1 and autophagy-related gene 13 (Atg13) in HG-induced fibroblasts. In addition, exo-circHIPK3 activated HG-induced fibroblast autophagy and proliferation. Overexpressed miR-20b-5p promoted fibroblast injury by inhibiting cell autophagy via the ULK1/Atg13 axis in HG conditions of high glucose. Moreover, exo-circHIPK3 enhanced autophagy and cell viability in HG-induced fibroblasts through the miR-20b-5p/ULK1/Atg13 axis.

CONCLUSION

UCMSCs-derived exosomal circHIPK3 promoted cell autophagy and proliferation and accelerated the fibroblast injury repair by the miR-20b-5p/ULK1/Atg13 axis.

摘要

背景

脐带间充质干细胞(UCMSCs)可减轻糖尿病引起的损伤。因此,本研究旨在探讨 UCMSCs 衍生的外泌体环状 HIPK3(exo-circHIPK3)在糖尿病(DM)中的作用和机制。

方法

将 HFF-1 细胞在高糖(HG)培养基或正常培养基中培养,并分别用 UCMSCs 衍生的外泌体 circHIPK3 或 miR-20b-5p 模拟物或 Unc-51 样自噬激活激酶 1(ULK1)过表达载体处理。用流式细胞仪分析 UCMSCs 的表面标志物。用油红 O 染色、茜素红染色和碱性磷酸酶(ALP)染色评估 UCMSCs 的分化潜能。通过 3-(4,5-二甲基噻唑-2-基)-2,5-二苯基四氮唑溴盐(MTT)测定细胞增殖。采用逆转录定量聚合酶链反应(qRT-PCR)分析 miRNA 表达。用 Western blot 定量蛋白水平。用免疫荧光染色观察 LC3 的表达。通过 RNA 免疫沉淀(RIP)测定和荧光素酶报告测定鉴定 miR-20b-5p 与 circHIPK3 以及 miR-20b-5p 与 ULK1 之间的相互作用。

结果

发现 UCMSCs 衍生的外泌体中 circHIPK3 上调。外泌体 circHIPK3 降低了 HG 诱导的成纤维细胞中 miR-20b-5p 的水平,同时增加了 ULK1 和自噬相关基因 13(Atg13)的含量。此外,外泌体 circHIPK3 激活了 HG 诱导的成纤维细胞自噬和增殖。在高糖的 HG 条件下,过表达的 miR-20b-5p 通过抑制细胞自噬来促进成纤维细胞损伤,从而抑制细胞自噬。此外,外泌体 circHIPK3 通过 miR-20b-5p/ULK1/Atg13 轴增强 HG 诱导的成纤维细胞自噬和细胞活力。

结论

UCMSCs 衍生的外泌体 circHIPK3 通过 miR-20b-5p/ULK1/Atg13 轴促进细胞自噬和增殖,并加速成纤维细胞损伤修复。

https://cdn.ncbi.nlm.nih.gov/pmc/blobs/744a/10688123/5de1e9ce7bb0/JDI-14-1344-g001.jpg
https://cdn.ncbi.nlm.nih.gov/pmc/blobs/744a/10688123/e10ccc26eeeb/JDI-14-1344-g003.jpg
https://cdn.ncbi.nlm.nih.gov/pmc/blobs/744a/10688123/51296a08ac35/JDI-14-1344-g005.jpg
https://cdn.ncbi.nlm.nih.gov/pmc/blobs/744a/10688123/0a7700082dff/JDI-14-1344-g004.jpg
https://cdn.ncbi.nlm.nih.gov/pmc/blobs/744a/10688123/2da890ebe2d0/JDI-14-1344-g002.jpg
https://cdn.ncbi.nlm.nih.gov/pmc/blobs/744a/10688123/5de1e9ce7bb0/JDI-14-1344-g001.jpg
https://cdn.ncbi.nlm.nih.gov/pmc/blobs/744a/10688123/e10ccc26eeeb/JDI-14-1344-g003.jpg
https://cdn.ncbi.nlm.nih.gov/pmc/blobs/744a/10688123/51296a08ac35/JDI-14-1344-g005.jpg
https://cdn.ncbi.nlm.nih.gov/pmc/blobs/744a/10688123/0a7700082dff/JDI-14-1344-g004.jpg
https://cdn.ncbi.nlm.nih.gov/pmc/blobs/744a/10688123/2da890ebe2d0/JDI-14-1344-g002.jpg
https://cdn.ncbi.nlm.nih.gov/pmc/blobs/744a/10688123/5de1e9ce7bb0/JDI-14-1344-g001.jpg

相似文献

1
Exosomal circHIPK3 derived from umbilical cord-derived mesenchymal stem cells enhances skin fibroblast autophagy by blocking miR-20b-5p/ULK1/Atg13 axis.来源于脐带间充质干细胞的外泌体环状 RNA HIPK3 通过阻断 miR-20b-5p/ULK1/Atg13 轴促进皮肤成纤维细胞自噬。
J Diabetes Investig. 2023 Dec;14(12):1344-1355. doi: 10.1111/jdi.14077. Epub 2023 Sep 8.
2
UCMSCs-derived exosomal circHIPK3 promotes ulcer wound angiogenesis of diabetes mellitus via miR-20b-5p/Nrf2/VEGFA axis.脐带间充质干细胞衍生的外泌体环状HIPK3通过miR-20b-5p/Nrf2/VEGFA轴促进糖尿病溃疡创面血管生成。
Diabet Med. 2023 Feb;40(2):e14968. doi: 10.1111/dme.14968. Epub 2022 Oct 31.
3
MicroRNA-20b-5p regulates propofol-preconditioning-induced inhibition of autophagy in hypoxia-and-reoxygenation-stimulated endothelial cells.microRNA-20b-5p 调控丙泊酚预处理诱导的低氧复氧刺激内皮细胞自噬抑制
J Biosci. 2020;45.
4
MiR-455-5p upregulation in umbilical cord mesenchymal stem cells attenuates endometrial injury and promotes repair of damaged endometrium via Janus kinase/signal transducer and activator of transcription 3 signaling.miR-455-5p 在脐带间充质干细胞中的上调通过 Janus 激酶/信号转导和转录激活因子 3 信号通路减轻子宫内膜损伤并促进受损子宫内膜的修复。
Bioengineered. 2021 Dec;12(2):12891-12904. doi: 10.1080/21655979.2021.2006976.
5
miR-129-5p targets FEZ1/SCOC/ULK1/NBR1 complex to restore neuronal function in mice with post-stroke depression.miR-129-5p 通过靶向 FEZ1/SCOC/ULK1/NBR1 复合物恢复脑卒中后抑郁小鼠的神经元功能。
Bioengineered. 2022 Apr;13(4):9708-9728. doi: 10.1080/21655979.2022.2059910.
6
Role of CircCHD2 in the pathogenesis of gestational diabetes mellitus by regulating autophagy via miR-33b-3p/ULK1 axis.环状 RNA 结构特异性解旋酶 2 通过调节自噬来调控 miR-33b-3p/ULK1 轴在妊娠糖尿病发病机制中的作用。
Placenta. 2024 Jan;145:27-37. doi: 10.1016/j.placenta.2023.11.013. Epub 2023 Nov 24.
7
miR-373 inhibits autophagy and further promotes apoptosis of cholangiocarcinoma cells by targeting ULK1.miR-373 通过靶向 ULK1 抑制胆管癌细胞自噬并进一步促进其凋亡。
Kaohsiung J Med Sci. 2020 Jun;36(6):429-440. doi: 10.1002/kjm2.12191. Epub 2020 Mar 3.
8
Circular RNA circ_0005774 contributes to proliferation and suppresses apoptosis of acute myeloid leukemia cells via circ_0005774/miR-192-5p/ULK1 ceRNA pathway.环状 RNA circ_0005774 通过 circ_0005774/miR-192-5p/ULK1 ceRNA 通路促进急性髓系白血病细胞增殖并抑制细胞凋亡。
Biochem Biophys Res Commun. 2021 Apr 30;551:78-85. doi: 10.1016/j.bbrc.2021.02.058. Epub 2021 Mar 15.
9
MiR-26a-5p regulates cardiac fibroblasts collagen expression by targeting ULK1.miR-26a-5p 通过靶向 ULK1 调节心肌成纤维细胞胶原表达。
Sci Rep. 2018 Feb 1;8(1):2104. doi: 10.1038/s41598-018-20561-4.
10
Stem cell-derived exosomes prevent pyroptosis and repair ischemic muscle injury through a novel exosome/circHIPK3/ FOXO3a pathway.干细胞衍生的外泌体通过一种新型的外泌体/circHIPK3/FOXO3a 途径防止细胞焦亡并修复缺血性肌肉损伤。
Theranostics. 2020 May 18;10(15):6728-6742. doi: 10.7150/thno.42259. eCollection 2020.

引用本文的文献

1
PDGF-BB promotes oral submucosal fibrosis by driving phenotypic transformation and autophagy in oral mucosal fibroblasts through downregulation of circHIPK3.血小板源性生长因子-BB通过下调circHIPK3驱动口腔黏膜成纤维细胞的表型转化和自噬,从而促进口腔黏膜下纤维化。
Sci Rep. 2025 May 2;15(1):15449. doi: 10.1038/s41598-025-99753-8.
2
Hypoxia-induced adipose derived stem cells-derived exosomes promote diabetic wound healing through circ-0001747/miR-199a-5p/HIF-1α axis.缺氧诱导的脂肪来源干细胞衍生外泌体通过circ-0001747/miR-199a-5p/HIF-1α轴促进糖尿病伤口愈合。
Arch Dermatol Res. 2025 Feb 22;317(1):456. doi: 10.1007/s00403-025-03921-9.
3

本文引用的文献

1
Mesenchymal stromal cells ameliorate diabetes-induced muscle atrophy through exosomes by enhancing AMPK/ULK1-mediated autophagy.间充质基质细胞通过外泌体通过增强 AMPK/ULK1 介导的自噬来改善糖尿病引起的肌肉萎缩。
J Cachexia Sarcopenia Muscle. 2023 Apr;14(2):915-929. doi: 10.1002/jcsm.13177. Epub 2023 Jan 27.
2
UCMSCs-derived exosomal circHIPK3 promotes ulcer wound angiogenesis of diabetes mellitus via miR-20b-5p/Nrf2/VEGFA axis.脐带间充质干细胞衍生的外泌体环状HIPK3通过miR-20b-5p/Nrf2/VEGFA轴促进糖尿病溃疡创面血管生成。
Diabet Med. 2023 Feb;40(2):e14968. doi: 10.1111/dme.14968. Epub 2022 Oct 31.
3
Knockdown of circHIPK3 promotes the osteogenic differentiation of human bone marrow mesenchymal stem cells through activating the autophagy flux.
Exosomes and microRNAs: insights into their roles in thermal-induced skin injury, wound healing and scarring.
外泌体和 microRNAs:对其在热诱导皮肤损伤、伤口愈合和瘢痕形成中的作用的认识。
Mol Genet Genomics. 2024 Sep 25;299(1):89. doi: 10.1007/s00438-024-02183-w.
敲低 circHIPK3 通过激活自噬流促进人骨髓间充质干细胞的成骨分化。
FASEB J. 2022 Nov;36(11):e22590. doi: 10.1096/fj.202200832R.
4
Purple sweet potato delphinidin-3-rutin represses glioma proliferation by inducing miR-20b-5p/Atg7-dependent cytostatic autophagy.紫甘薯矢车菊素-3-芦丁通过诱导miR-20b-5p/Atg7依赖性细胞静止自噬抑制胶质瘤增殖。
Mol Ther Oncolytics. 2022 Jul 31;26:314-329. doi: 10.1016/j.omto.2022.07.007. eCollection 2022 Sep 15.
5
Melatonin treatment improves human umbilical cord mesenchymal stem cell therapy in a mouse model of type II diabetes mellitus via the PI3K/AKT signaling pathway.褪黑素治疗通过 PI3K/AKT 信号通路改善 II 型糖尿病小鼠模型中的人脐带间充质干细胞治疗。
Stem Cell Res Ther. 2022 Apr 12;13(1):164. doi: 10.1186/s13287-022-02832-0.
6
Oxygen-sensitive methylation of ULK1 is required for hypoxia-induced autophagy.ULK1 的氧敏感甲基化是缺氧诱导自噬所必需的。
Nat Commun. 2022 Mar 4;13(1):1172. doi: 10.1038/s41467-022-28831-6.
7
Circular RNA circHIPK3 is downregulated in diabetic cardiomyopathy and overexpression of circHIPK3 suppresses PTEN to protect cardiomyocytes from high glucose-induced cell apoptosis.环状 RNA circHIPK3 在糖尿病心肌病中下调,circHIPK3 的过表达抑制 PTEN 以保护心肌细胞免受高糖诱导的细胞凋亡。
Bioengineered. 2022 Mar;13(3):6272-6279. doi: 10.1080/21655979.2022.2031395.
8
[Diabetes mellitus in adults and complications].[成人糖尿病及其并发症]
Rev Prat. 2021 Dec;71(10):1134-1135.
9
Autophagy in metabolic disease and ageing.自噬在代谢性疾病和衰老中的作用。
Nat Rev Endocrinol. 2021 Nov;17(11):647-661. doi: 10.1038/s41574-021-00551-9. Epub 2021 Sep 10.
10
MiR-20b-5p modulates inflammation, apoptosis and angiogenesis in severe acute pancreatitis through autophagy by targeting AKT3.miR-20b-5p 通过靶向 AKT3 调控自噬从而在重症急性胰腺炎中调节炎症、凋亡和血管生成。
Autoimmunity. 2021 Nov;54(7):460-470. doi: 10.1080/08916934.2021.1953484. Epub 2021 Aug 17.