Suppr超能文献

构建肌层浸润性和非肌层浸润性膀胱癌差异基因的新型标志物,用于预测膀胱癌的预后。

A novel signature constructed by differential genes of muscle-invasive and non-muscle-invasive bladder cancer for the prediction of prognosis in bladder cancer.

机构信息

Department of Urology, The Affiliated Suzhou Hospital of Nanjing Medical University, Suzhou Municipal Hospital, Gusu School, Nanjing Medical University, Suzhou, China.

Department of Urology, Department of Urology, The First Affiliated Hospital of Nanjing Medical University, Nanjing, China.

出版信息

Front Immunol. 2023 Aug 24;14:1187286. doi: 10.3389/fimmu.2023.1187286. eCollection 2023.

Abstract

BACKGROUND

Bladder cancer (BCa) is a malignant tumor that usually forms cancer cells in the inner lining of the bladder. Hundreds of thousands of people worldwide have BCa diagnosed each year. The purpose of this study was to construct a prognostic model by differential expression of genes between muscular and non-muscular invasive BCa, and to investigate the prognosis of BCa patients.

METHODS

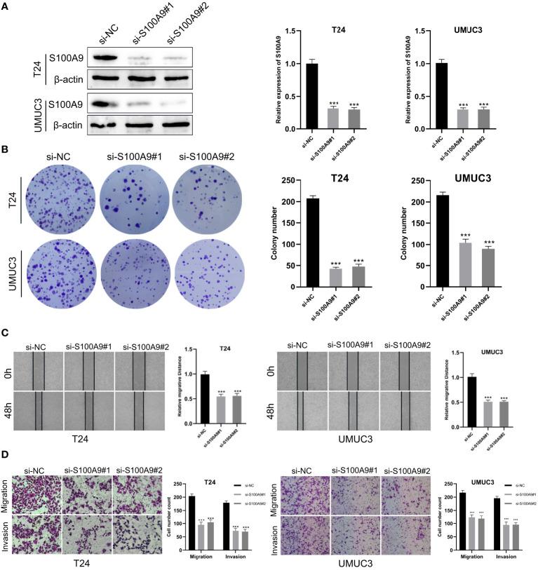
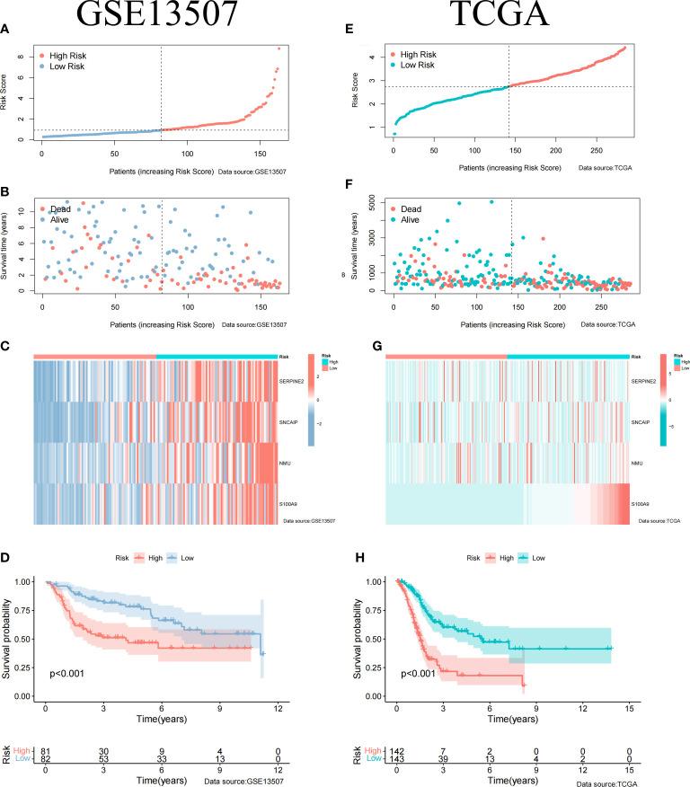
The data of BCa patients was sourced from the GEO and TCGA database. Single-cell sequencing data was obtained from three patients in the GSE135337 database, and microarray data for verification was obtained from GSE32894. Univariate, Lasso and multivariate cox regression analyses were performed to construct the prognostic model. The prognostic features, immune features and drug sensitivity of the model were further evaluated. Single-cell data and microarray data were used to validate the differential expression of model genes between muscle-invasive and non-muscle-invasive BCa. The invasion and migration of BCa cells were evaluated using the transwell assay and wound-healing assay. The cell proliferation capacity was simultaneously evaluated using Colony formation experiments. The protein expression of the specific gene was detected by western blot analysis.

RESULTS

We identified 183 differentially expressed muscle-invasive-related differential genes (MIRDGs), among which four were selected to establish a prognostic model. Based on our signature, patients in different groups displayed varying levels of immune infiltration and immunotherapy profiles. Single-cell sequencing data and microarray data confirmed that four invasion-related genes were expressed at higher levels in muscle-invasive BCa. Given the critical role of S100A9 in the progression of BCa, we performed further analysis. The results showed that protein expression of S100A9 was high in muscle-invasive BCa, and S100A9 knockdown could inhibit the proliferation, migration and invasion of BCa.

CONCLUSION

These findings demonstrated that the prognostic model for BCa patients was reasonably accurate and valid, and it may prove to be of considerable value for the treatment and prognosis of BCa patients in the future. S100A9 may become a better prognostic marker and potential therapeutic target to further guide clinical treatment decisions.

摘要

背景

膀胱癌(BCa)是一种恶性肿瘤,通常在膀胱内层形成癌细胞。全世界每年有数十万人被诊断出患有 BCa。本研究的目的是构建一个基于肌肉浸润和非肌肉浸润 BCa 之间基因差异表达的预后模型,并探讨 BCa 患者的预后。

方法

BCa 患者的数据来自 GEO 和 TCGA 数据库。从 GSE135337 数据库中的 3 名患者中获取单细胞测序数据,并从 GSE32894 中获取验证的微阵列数据。进行单变量、Lasso 和多变量 cox 回归分析,构建预后模型。进一步评估模型的预后特征、免疫特征和药物敏感性。使用单细胞数据和微阵列数据验证模型基因在肌肉浸润和非肌肉浸润 BCa 之间的差异表达。使用 Transwell 测定和划痕愈合测定评估 BCa 细胞的侵袭和迁移。同时使用集落形成实验评估细胞增殖能力。使用 Western blot 分析检测特定基因的蛋白表达。

结果

我们鉴定了 183 个差异表达的肌肉浸润相关差异基因(MIRDGs),其中 4 个被选择来建立一个预后模型。基于我们的特征,不同组的患者表现出不同水平的免疫浸润和免疫治疗特征。单细胞测序数据和微阵列数据证实,四个侵袭相关基因在肌肉浸润性 BCa 中表达水平较高。鉴于 S100A9 在 BCa 进展中的关键作用,我们进行了进一步分析。结果表明,S100A9 在肌肉浸润性 BCa 中的蛋白表达较高,S100A9 敲低可抑制 BCa 的增殖、迁移和侵袭。

结论

这些发现表明,BCa 患者的预后模型具有合理的准确性和有效性,这可能对未来 BCa 患者的治疗和预后具有重要价值。S100A9 可能成为更好的预后标志物和潜在的治疗靶点,以进一步指导临床治疗决策。

https://cdn.ncbi.nlm.nih.gov/pmc/blobs/b31f/10483405/fe6cae015265/fimmu-14-1187286-g001.jpg

文献检索

告别复杂PubMed语法,用中文像聊天一样搜索,搜遍4000万医学文献。AI智能推荐,让科研检索更轻松。

立即免费搜索

文件翻译

保留排版,准确专业,支持PDF/Word/PPT等文件格式,支持 12+语言互译。

免费翻译文档

深度研究

AI帮你快速写综述,25分钟生成高质量综述,智能提取关键信息,辅助科研写作。

立即免费体验