Suppr超能文献

基于蛋白质组学测序的免疫相关预后特征预测膀胱癌患者临床结局的可行性。

The feasibility of proteomics sequencing based immune-related prognostic signature for predicting clinical outcomes of bladder cancer patients.

机构信息

Pathology Center, Shanghai General Hospital, Shanghai Jiao Tong University School of Medicine, No. 100, Hai Ning Road, Shanghai, 200080, China.

Department of Urology, Renji Hospital, Shanghai Jiao Tong University School of Medicine, Shanghai, China.

出版信息

BMC Cancer. 2022 Jun 20;22(1):676. doi: 10.1186/s12885-022-09783-y.

Abstract

BACKGROUND

Bladder cancer (BCa) shows its potential immunogenity in current immune-checkpoint inhibitor related immunotherapies. However, its therapeutic effects are improvable and could be affected by tumor immune microenvironment. Hence it is interesting to find some more prognostic indicators for BCa patients concerning immunotherapies.

METHODS

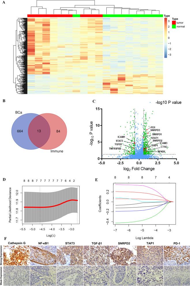
In the present study, we retrospect 129 muscle-invasive BCa (MIBC) patients with radical cystectomy in Shanghai General Hospital during 2007 to 2018. Based on the results of proteomics sequencing from 9 pairs of MIBC tissue from Shanghai General Hospital, we focused on 13 immune-related differential expression proteins and their related genes. An immune-related prognostic signature (IRPS) was constructed according to Cancer Genome Atlas (TCGA) dataset. The IRPS was verified in ArrayExpress (E-MTAB-4321) cohort and Shanghai General Hospital (General) cohort, separately. A total of 1010 BCa patients were involved in the study, including 405 BCa patients in TCGA cohort, 476 BCa patients in E-MTAB-4321 cohort and 129 MIBC patients in General cohort.

RESULT

It can be indicated that high IRPS score was related to poor 5-year overall survival and disease-free survival. The IRPS score was also evaluated its immune infiltration. We found that the IRPS score was adversely associated with GZMB, IFN-γ, PD-1, PD-L1. Additionally, higher IRPS score was significantly associated with more M2 macrophage and resting mast cell infiltration.

CONCLUSION

The study revealed a novel BCa prognostic signature based on IRPS score, which may be useful for BCa immunotherapies.

摘要

背景

膀胱癌(BCa)在当前的免疫检查点抑制剂相关免疫治疗中显示出其潜在的免疫原性。然而,其治疗效果还有待提高,并且可能受到肿瘤免疫微环境的影响。因此,寻找更多与免疫治疗相关的 BCa 患者预后指标是很有意义的。

方法

本研究回顾性分析了 2007 年至 2018 年在上海交通大学附属第一人民医院接受根治性膀胱切除术的 129 例肌层浸润性膀胱癌(MIBC)患者。基于上海交通大学附属第一人民医院 9 对 MIBC 组织的蛋白质组学测序结果,我们重点关注了 13 种免疫相关差异表达蛋白及其相关基因。根据癌症基因组图谱(TCGA)数据集构建了一个免疫相关预后标志物(IRPS)。该 IRPS 分别在 ArrayExpress(E-MTAB-4321)队列和上海交通大学附属第一人民医院(General)队列中进行了验证。共有 1010 例 BCa 患者参与了本研究,包括 TCGA 队列中的 405 例 BCa 患者、E-MTAB-4321 队列中的 476 例 BCa 患者和 General 队列中的 129 例 MIBC 患者。

结果

结果表明,高 IRPS 评分与 5 年总生存率和无病生存率不良相关。IRPS 评分还评估了其免疫浸润情况。我们发现,IRPS 评分与 GZMB、IFN-γ、PD-1、PD-L1 呈负相关。此外,较高的 IRPS 评分与更多的 M2 巨噬细胞和静止肥大细胞浸润显著相关。

结论

本研究揭示了一种基于 IRPS 评分的新型 BCa 预后标志物,可能对 BCa 的免疫治疗有帮助。

https://cdn.ncbi.nlm.nih.gov/pmc/blobs/9ce0/9210750/192391f05ed0/12885_2022_9783_Fig1_HTML.jpg

文献AI研究员

20分钟写一篇综述,助力文献阅读效率提升50倍。

立即体验

用中文搜PubMed

大模型驱动的PubMed中文搜索引擎

马上搜索

文档翻译

学术文献翻译模型,支持多种主流文档格式。

立即体验