Suppr超能文献

抗原呈递自身反应性 B 细胞激活调节性 T 细胞,抑制小鼠自身免疫性关节炎。

Antigen-presenting autoreactive B cells activate regulatory T cells and suppress autoimmune arthritis in mice.

机构信息

Division of Medical Inflammation Research, Department of Medical Biochemistry and Biophysics, Karolinska Institute, Solna, Sweden.

Division of Physiological Chemistry I, Department of Medical Biochemistry and Biophysics, Karolinska Institute, Solna, Sweden.

出版信息

J Exp Med. 2023 Nov 6;220(11). doi: 10.1084/jem.20230101. Epub 2023 Sep 11.

Abstract

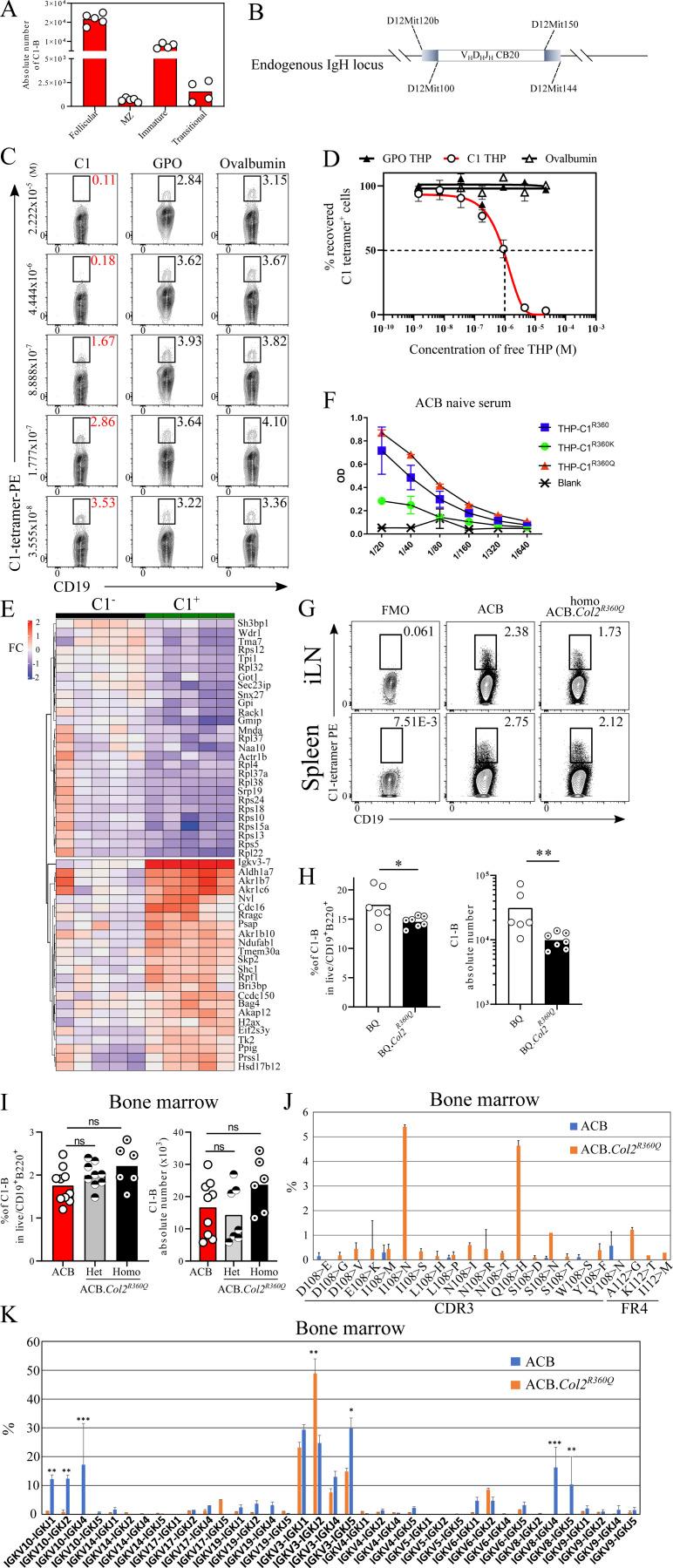
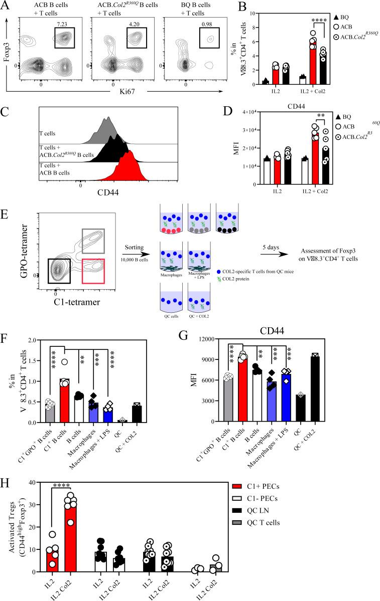
B cells undergo several rounds of selection to eliminate potentially pathogenic autoreactive clones, but in contrast to T cells, evidence of positive selection of autoreactive B cells remains moot. Using unique tetramers, we traced natural autoreactive B cells (C1-B) specific for a defined triple-helical epitope on collagen type-II (COL2), constituting a sizeable fraction of the physiological B cell repertoire in mice, rats, and humans. Adoptive transfer of C1-B suppressed arthritis independently of IL10, separating them from IL10-secreting regulatory B cells. Single-cell sequencing revealed an antigen processing and presentation signature, including induced expression of CD72 and CCR7 as surface markers. C1-B presented COL2 to T cells and induced the expansion of regulatory T cells in a contact-dependent manner. CD72 blockade impeded this effect suggesting a new downstream suppressor mechanism that regulates antigen-specific T cell tolerization. Thus, our results indicate that autoreactive antigen-specific naïve B cells tolerize infiltrating T cells against self-antigens to impede the development of tissue-specific autoimmune inflammation.

摘要

B 细胞经历了几轮选择,以消除潜在的致病性自身反应性克隆,但与 T 细胞不同,自身反应性 B 细胞的阳性选择证据仍存在争议。使用独特的四聚体,我们追踪了针对 II 型胶原(COL2)上特定三螺旋表位的天然自身反应性 B 细胞(C1-B),这些细胞构成了小鼠、大鼠和人类生理 B 细胞库的相当大一部分。C1-B 的过继转移可独立于 IL10 抑制关节炎,将其与分泌 IL10 的调节性 B 细胞区分开来。单细胞测序揭示了一个抗原处理和呈递特征,包括诱导表达 CD72 和 CCR7 作为表面标志物。C1-B 将 COL2 呈递给 T 细胞,并以依赖接触的方式诱导调节性 T 细胞的扩增。CD72 阻断阻碍了这种作用,提示存在一种新的下游抑制机制,调节抗原特异性 T 细胞耐受。因此,我们的结果表明,自身反应性抗原特异性幼稚 B 细胞可耐受浸润的 T 细胞对抗自身抗原,以阻止组织特异性自身免疫炎症的发展。

https://cdn.ncbi.nlm.nih.gov/pmc/blobs/a176/10494526/ac686234e85d/JEM_20230101_Fig1.jpg

文献AI研究员

20分钟写一篇综述,助力文献阅读效率提升50倍。

立即体验

用中文搜PubMed

大模型驱动的PubMed中文搜索引擎

马上搜索

文档翻译

学术文献翻译模型,支持多种主流文档格式。

立即体验