Suppr超能文献

原褶蛋白 2 有助于线粒体的形态和功能。

Prefoldin 2 contributes to mitochondrial morphology and function.

机构信息

Institute of Biochemistry and Biophysics, Polish Academy of Sciences, Pawińskiego 5a, 02-106, Warsaw, Poland.

出版信息

BMC Biol. 2023 Sep 12;21(1):193. doi: 10.1186/s12915-023-01695-y.

Abstract

BACKGROUND

Prefoldin is an evolutionarily conserved co-chaperone of the tailless complex polypeptide 1 ring complex (TRiC)/chaperonin containing tailless complex 1 (CCT). The prefoldin complex consists of six subunits that are known to transfer newly produced cytoskeletal proteins to TRiC/CCT for folding polypeptides. Prefoldin function was recently linked to the maintenance of protein homeostasis, suggesting a more general function of the co-chaperone during cellular stress conditions. Prefoldin acts in an adenosine triphosphate (ATP)-independent manner, making it a suitable candidate to operate during stress conditions, such as mitochondrial dysfunction. Mitochondrial function depends on the production of mitochondrial proteins in the cytosol. Mechanisms that sustain cytosolic protein homeostasis are vital for the quality control of proteins destined for the organelle and such mechanisms among others include chaperones.

RESULTS

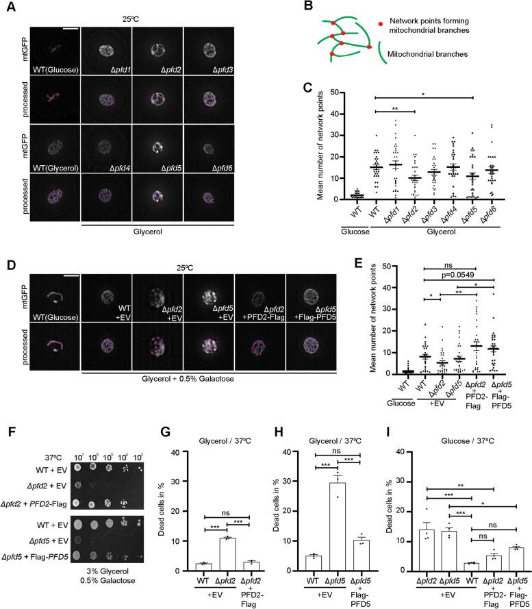
We analyzed consequences of the loss of prefoldin subunits on the cell proliferation and survival of Saccharomyces cerevisiae upon exposure to various cellular stress conditions. We found that prefoldin subunits support cell growth under heat stress. Moreover, prefoldin facilitates the growth of cells under respiratory growth conditions. We showed that mitochondrial morphology and abundance of some respiratory chain complexes was supported by the prefoldin 2 (Pfd2/Gim4) subunit. We also found that Pfd2 interacts with Tom70, a receptor of mitochondrial precursor proteins that are targeted into mitochondria.

CONCLUSIONS

Our findings link the cytosolic prefoldin complex to mitochondrial function. Loss of the prefoldin complex subunit Pfd2 results in adaptive cellular responses on the proteome level under physiological conditions suggesting a continuous need of Pfd2 for maintenance of cellular homeostasis. Within this framework, Pfd2 might support mitochondrial function directly as part of the cytosolic quality control system of mitochondrial proteins or indirectly as a component of the protein homeostasis network.

摘要

背景

Prefoldin 是一种进化上保守的无尾复合物多肽 1 环复合物(TRiC)/无尾复合物 1 包含的 chaperonin(CCT)的共伴侣。Prefoldin 复合物由六个亚基组成,已知这些亚基将新产生的细胞骨架蛋白转移到 TRiC/CCT 以折叠多肽。Prefoldin 的功能最近与蛋白质平衡的维持有关,这表明在细胞应激条件下,共伴侣具有更普遍的功能。Prefoldin 以不依赖三磷酸腺苷(ATP)的方式发挥作用,使其成为在应激条件下(如线粒体功能障碍)发挥作用的合适候选物。线粒体功能依赖于细胞质中线粒体蛋白的产生。维持细胞质蛋白质平衡的机制对于细胞器中蛋白质的质量控制至关重要,其中包括伴侣。

结果

我们分析了在暴露于各种细胞应激条件下,缺失 Prefoldin 亚基对酿酒酵母细胞增殖和存活的影响。我们发现 Prefoldin 亚基在热应激下支持细胞生长。此外,Prefoldin 促进呼吸生长条件下细胞的生长。我们表明,线粒体形态和一些呼吸链复合物的丰度由 Prefoldin 2(Pfd2/Gim4)亚基支持。我们还发现 Pfd2 与 Tom70 相互作用,Tom70 是线粒体前体蛋白的受体,这些蛋白被靶向进入线粒体。

结论

我们的发现将细胞质 Prefoldin 复合物与线粒体功能联系起来。在生理条件下,缺失 Prefoldin 复合物亚基 Pfd2 会导致蛋白质组水平的适应性细胞反应,这表明 Pfd2 持续需要维持细胞内稳态。在这个框架内,Pfd2 可能直接作为线粒体蛋白细胞质质量控制系统的一部分或作为蛋白质平衡网络的一部分来支持线粒体功能。

https://cdn.ncbi.nlm.nih.gov/pmc/blobs/74e0/10496292/a4cc319ad98a/12915_2023_1695_Fig1_HTML.jpg

文献检索

告别复杂PubMed语法,用中文像聊天一样搜索,搜遍4000万医学文献。AI智能推荐,让科研检索更轻松。

立即免费搜索

文件翻译

保留排版,准确专业,支持PDF/Word/PPT等文件格式,支持 12+语言互译。

免费翻译文档

深度研究

AI帮你快速写综述,25分钟生成高质量综述,智能提取关键信息,辅助科研写作。

立即免费体验