Suppr超能文献

人原初折叠蛋白调节共转录前 mRNA 剪接。

Human prefoldin modulates co-transcriptional pre-mRNA splicing.

机构信息

Instituto de Biomedicina de Sevilla, Universidad de Sevilla-CSIC-Hospital Universitario V. del Rocío, Seville, Spain.

Departamento de Genética, Facultad de Biología, Universidad de Sevilla, Seville, Spain.

出版信息

Nucleic Acids Res. 2021 Jun 21;49(11):6267-6280. doi: 10.1093/nar/gkab446.

Abstract

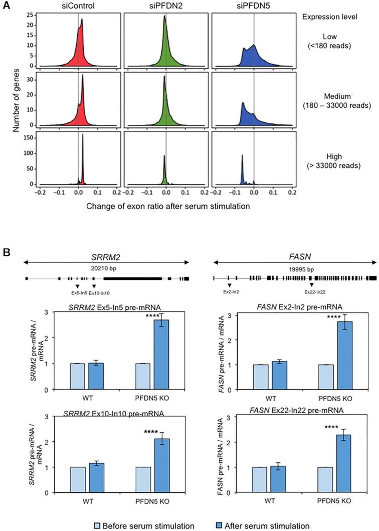
Prefoldin is a heterohexameric complex conserved from archaea to humans that plays a cochaperone role during the co-translational folding of actin and tubulin monomers. Additional functions of prefoldin have been described, including a positive contribution to transcription elongation and chromatin dynamics in yeast. Here we show that prefoldin perturbations provoked transcriptional alterations across the human genome. Severe pre-mRNA splicing defects were also detected, particularly after serum stimulation. We found impairment of co-transcriptional splicing during transcription elongation, which explains why the induction of long genes with a high number of introns was affected the most. We detected genome-wide prefoldin binding to transcribed genes and found that it correlated with the negative impact of prefoldin depletion on gene expression. Lack of prefoldin caused global decrease in Ser2 and Ser5 phosphorylation of the RNA polymerase II carboxy-terminal domain. It also reduced the recruitment of the CTD kinase CDK9 to transcribed genes, and the association of splicing factors PRP19 and U2AF65 to chromatin, which is known to depend on CTD phosphorylation. Altogether the reported results indicate that human prefoldin is able to act locally on the genome to modulate gene expression by influencing phosphorylation of elongating RNA polymerase II, and thereby regulating co-transcriptional splicing.

摘要

原核生物到人类中都保守的 Prefoldin 是一种异六聚体复合物,在肌动蛋白和微管蛋白单体的共翻译折叠过程中发挥伴侣蛋白的作用。已经描述了 Prefoldin 的其他功能,包括在酵母中转录延伸和染色质动力学的积极贡献。在这里,我们表明 Prefoldin 的干扰会引起人类基因组的转录变化。还检测到严重的前体 mRNA 剪接缺陷,尤其是在血清刺激后。我们发现转录延伸过程中的共转录剪接受损,这解释了为什么具有大量内含子的长基因的诱导受到的影响最大。我们检测到 Prefoldin 在全基因组范围内与转录基因结合,并发现它与 Prefoldin 耗竭对基因表达的负面影响相关。缺乏 Prefoldin 会导致 RNA 聚合酶 II C 端结构域 Ser2 和 Ser5 磷酸化的全面减少。它还减少了 CTD 激酶 CDK9 向转录基因的募集,以及剪接因子 PRP19 和 U2AF65 与染色质的结合,这已知依赖于 CTD 磷酸化。总的来说,报告的结果表明,人类 Prefoldin 能够通过影响延伸的 RNA 聚合酶 II 的磷酸化来在基因组上局部作用,从而调节基因表达,并由此调节共转录剪接。

https://cdn.ncbi.nlm.nih.gov/pmc/blobs/6cbf/8216451/2d869fcf9792/gkab446fig1.jpg

文献AI研究员

20分钟写一篇综述,助力文献阅读效率提升50倍。

立即体验

用中文搜PubMed

大模型驱动的PubMed中文搜索引擎

马上搜索

文档翻译

学术文献翻译模型,支持多种主流文档格式。

立即体验