Jiangsu Key Laboratory of Oral Diseases, Nanjing Medical University, Nanjing, China.
Department of Orthodontics, Affiliated Hospital of Stomatology, Nanjing Medical University, Nanjing, China.
Cell Death Dis. 2023 Sep 13;14(9):604. doi: 10.1038/s41419-023-05928-4.
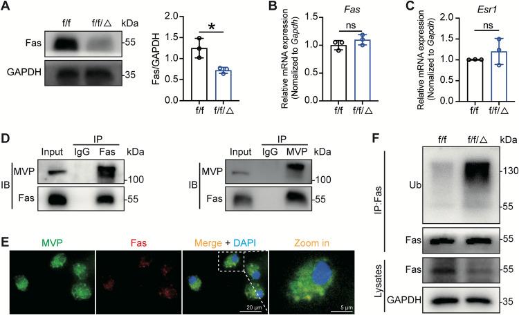
Osteoclasts (OCs), derived from monocyte/macrophage lineage, are key orchestrators in bone remodeling. Targeting osteoclast apoptosis is a promising approach to cut down excessive osteoclast numbers, and thus slow down the rate of bone mass loss that inevitably occurs during aging. However, the therapeutic target of apoptosis in osteoclasts has not been fully studied. Our previous work generated MvpLyz2-Cre mice, conditionally depleting major vault protein (MVP) in monocyte lineage, and identified MVP as a bone protector for its negative role in osteoclastogenesis in vivo and in vitro. Here, we observed a notable decline of MVP in osteoclasts with aging in mice, encouraging us to further investigate the regulatory role of osteoclast MVP. Then, MvpLyz2-Cre mice were exploited in two osteoporosis contexts, aging and abrupt loss of estrogen, and we revealed that conditional knockout of MVP inhibited osteoclast apoptosis in vivo and in vitro. Moreover, we reported the interaction between MVP and death receptor Fas, and MVP-Fas signaling cascade was identified to positively regulate the apoptosis of osteoclasts, thus preventing osteoporosis. Collectively, our comprehensive discovery of MVP's regulatory role in osteoclasts provides new insight into osteoclast biology and therapeutic targets for osteoporosis.
破骨细胞(OCs)来源于单核细胞/巨噬细胞谱系,是骨重建的关键调控者。靶向破骨细胞凋亡是减少过多破骨细胞数量的一种有前途的方法,从而减缓衰老过程中不可避免的骨量流失速度。然而,破骨细胞凋亡的治疗靶点尚未得到充分研究。我们之前的工作生成了 MvpLyz2-Cre 小鼠,该小鼠在单核细胞谱系中条件性缺失主要穹窿蛋白(MVP),并发现 MVP 作为一种骨保护蛋白,因其在体内和体外破骨细胞生成中的负作用。在这里,我们观察到随着小鼠衰老,破骨细胞中的 MVP 明显下降,这促使我们进一步研究破骨细胞 MVP 的调节作用。然后,在两种骨质疏松症情况下利用 MvpLyz2-Cre 小鼠,即衰老和雌激素的突然丧失,我们揭示了 MVP 的条件性敲除抑制了体内和体外破骨细胞的凋亡。此外,我们报告了 MVP 与死亡受体 Fas 之间的相互作用,并且鉴定出 MVP-Fas 信号级联正向调节破骨细胞的凋亡,从而预防骨质疏松症。总的来说,我们对 MVP 在破骨细胞中调节作用的全面发现为破骨细胞生物学和骨质疏松症的治疗靶点提供了新的见解。