Suppr超能文献

酸性鞘磷脂酶通过自噬降解 GPX4 介导高糖诱导的 2 型糖尿病骨质疏松症中的铁死亡。

Acid sphingomyelinase mediates ferroptosis induced by high glucose via autophagic degradation of GPX4 in type 2 diabetic osteoporosis.

机构信息

Department of Rehabilitation Medicine, The Second Hospital of Dalian Medical University, Dalian, Liaoning, People's Republic of China.

Department of Joint Surgery, Dalian Municipal Central Hospital Affiliated to Dalian University of Technology, Dalian, Liaoning, People's Republic of China.

出版信息

Mol Med. 2023 Sep 14;29(1):125. doi: 10.1186/s10020-023-00724-4.

Abstract

BACKGROUND

Ferroptosis has been implicated in the pathological process of type 2 diabetic osteoporosis (T2DOP), although the specific underlying mechanisms remain largely unknown. This study aimed to clarify the role and possible mechanism of acid sphingomyelinase (ASM)-mediated osteoblast ferroptosis in T2DOP.

METHODS

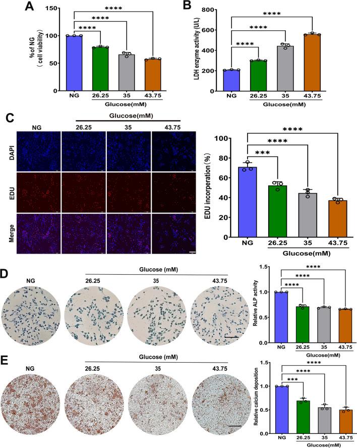
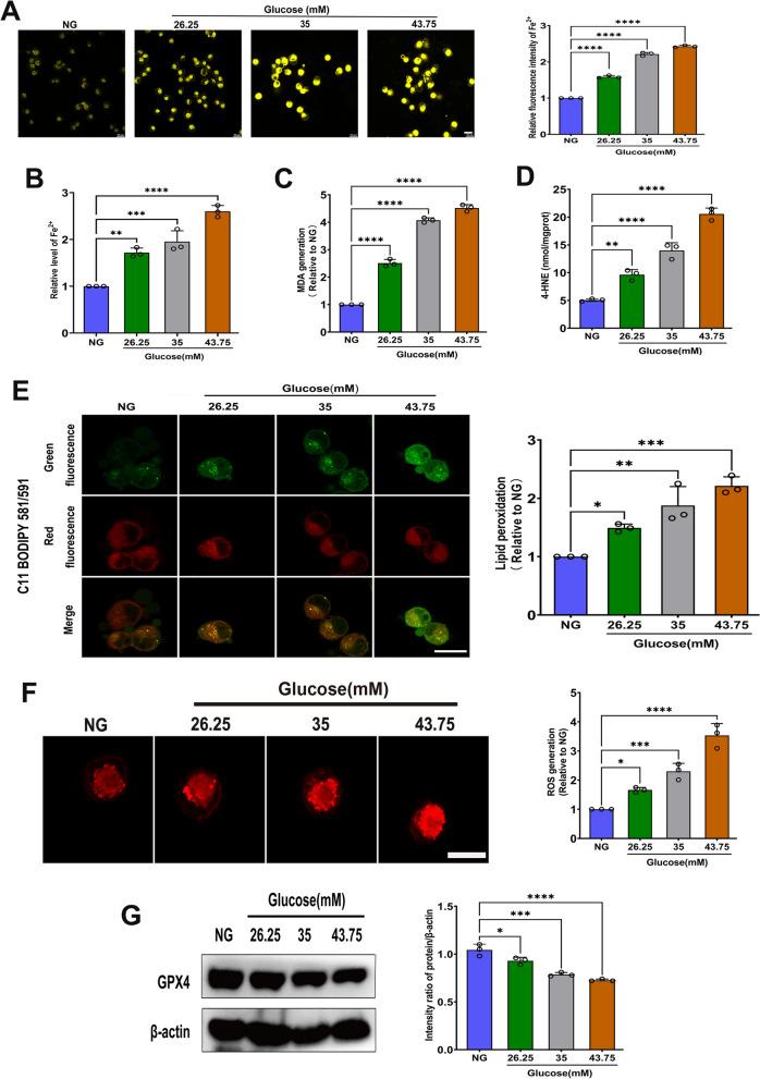
We treated hFob1.19 cells with normal glucose (NG) and different concentrations of high glucose (HG, 26.25 mM, 35 mM, or 43.75 mM) for 48 h. We then measured cell viability and osteogenic function, quantified ferroptosis and autophagy levels, and measured the levels of ASM and ceramide in the cells. To further investigate the specific mechanism, we examined these indicators by knocking down ASM expression, hydroxychloroquine (HCQ) treatment, or N-acetylcysteine (NAC) treatment. Moreover, a T2DOP rat model was induced and microcomputed tomography was used to observe the bone microstructure. We also evaluated the serum levels of iron metabolism-associated factors, ceramide and lipid peroxidation (LPO) and measured the expression of ASM, LC3 and GPX4 in bone tissues.

RESULTS

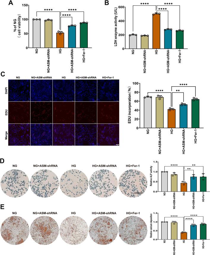
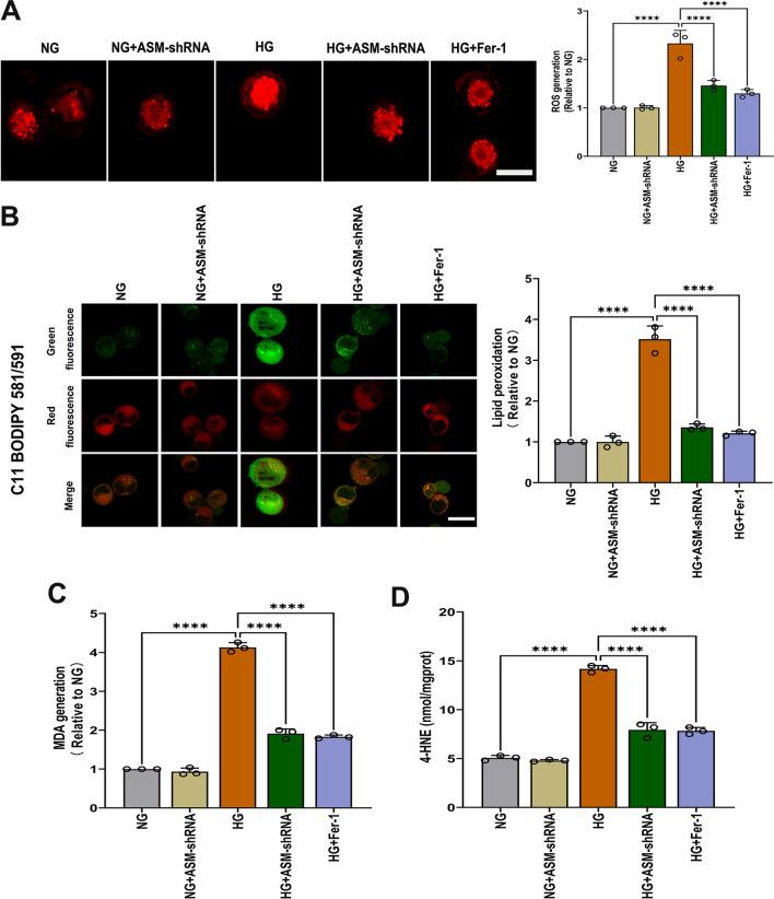
HG inhibited the viability and osteogenic function of osteoblasts by inducing ferroptosis in a concentration-dependent manner. Furthermore, the expression of ASM and ceramide and autophagy levels were increased by HG treatment, and these factors were required for the HG-induced reactive oxygen species (ROS) generation and LPO. Similarly, inhibiting intracellular ROS also reduced HG-induced ASM activation and autophagy. ASM-mediated activation of autophagy was crucial for HG-induced degradation of GPX4, and inhibiting ASM improved osteogenic function by decreasing HG-induced autophagy, GPX4 degradation, LPO and subsequent ferroptosis. We also found that inhibiting ASM could alleviated ferroptosis and autophagy and improved osteogenic function in a T2DOP rat model.

CONCLUSION

ASM-mediated autophagy activation induces osteoblast ferroptosis under HG conditions through the degradation of GPX4, providing a novel mechanistic insight into the treatment and prevention of T2DOP.

摘要

背景

铁死亡与 2 型糖尿病性骨质疏松症(T2DOP)的病理过程有关,但其潜在的具体机制仍知之甚少。本研究旨在阐明 ASM 介导的成骨细胞铁死亡在 T2DOP 中的作用及可能机制。

方法

用正常葡萄糖(NG)和不同浓度的高葡萄糖(HG,26.25 mM、35 mM 或 43.75 mM)处理 hFob1.19 细胞 48 h。然后测量细胞活力和成骨功能,量化铁死亡和自噬水平,并测量细胞中的 ASM 和神经酰胺水平。为了进一步研究具体机制,我们通过敲低 ASM 表达、羟氯喹(HCQ)处理或 N-乙酰半胱氨酸(NAC)处理来检查这些指标。此外,诱导 T2DOP 大鼠模型,并用微计算机断层扫描观察骨微结构。我们还评估了铁代谢相关因子、神经酰胺和脂质过氧化(LPO)的血清水平,并测量了骨组织中 ASM、LC3 和 GPX4 的表达。

结果

HG 以浓度依赖性方式抑制成骨细胞活力和成骨功能,通过诱导铁死亡。此外,HG 处理后 ASM 和神经酰胺的表达增加,自噬水平升高,这些因素是 HG 诱导的活性氧(ROS)生成和 LPO 所必需的。同样,抑制细胞内 ROS 也减少了 HG 诱导的 ASM 激活和自噬。ASM 介导的自噬激活对于 HG 诱导的 GPX4 降解至关重要,抑制 ASM 通过减少 HG 诱导的自噬、GPX4 降解、LPO 和随后的铁死亡来改善成骨功能。我们还发现,抑制 ASM 可减轻 T2DOP 大鼠模型中的铁死亡和自噬,并改善成骨功能。

结论

在 HG 条件下,ASM 介导的自噬激活通过降解 GPX4 诱导成骨细胞铁死亡,为 T2DOP 的治疗和预防提供了新的机制见解。

https://cdn.ncbi.nlm.nih.gov/pmc/blobs/2f7f/10500928/717fbd4198fd/10020_2023_724_Fig1_HTML.jpg

文献检索

告别复杂PubMed语法,用中文像聊天一样搜索,搜遍4000万医学文献。AI智能推荐,让科研检索更轻松。

立即免费搜索

文件翻译

保留排版,准确专业,支持PDF/Word/PPT等文件格式,支持 12+语言互译。

免费翻译文档

深度研究

AI帮你快速写综述,25分钟生成高质量综述,智能提取关键信息,辅助科研写作。

立即免费体验