Suppr超能文献

超氧化物歧化酶1(SOD1)小鼠中通过上调主要组织相容性复合体I类(MHC I)实现神经保护作用。

Neuroprotection by upregulation of the major histocompatibility complex class I (MHC I) in SOD1 mice.

作者信息

Tomiyama Ana Laura M R, Cartarozzi Luciana Politti, de Oliveira Coser Lilian, Chiarotto Gabriela Bortolança, Oliveira Alexandre L R

机构信息

Department of Structural and Functional Biology, Institute of Biology-University of Campinas (UNICAMP), Campinas, Brazil.

出版信息

Front Cell Neurosci. 2023 Aug 30;17:1211486. doi: 10.3389/fncel.2023.1211486. eCollection 2023.

Abstract

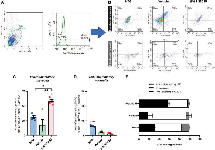
Amyotrophic lateral sclerosis (ALS) is a neurodegenerative disease that progressively affects motoneurons, causing muscle atrophy and evolving to death. Astrocytes inhibit the expression of MHC-I by neurons, contributing to a degenerative outcome. The present study verified the influence of interferon β (IFN β) treatment, a proinflammatory cytokine that upregulates MHC-I expression, in SOD1 transgenic mice. For that, 17 days old presymptomatic female mice were subjected to subcutaneous application of IFN β (250, 1,000, and 10,000 IU) every other day for 20 days. Rotarod motor test, clinical score, and body weight assessment were conducted every third day throughout the treatment period. No significant intergroup variations were observed in such parameters during the pre-symptomatic phase. All mice were then euthanized, and the spinal cords collected for comparative analysis of motoneuron survival, reactive gliosis, synapse coverage, microglia morphology classification, cytokine analysis by flow cytometry, and RT-qPCR quantification of gene transcripts. Additionally, mice underwent Rotarod motor assessment, weight monitoring, and neurological scoring. The results show that IFN β treatment led to an increase in the expression of MHC-I, which, even at the lowest dose (250 IU), resulted in a significant increase in neuronal survival in the ALS presymptomatic period which lasted until the onset of the disease. The treatment also influenced synaptic preservation by decreasing excitatory inputs and upregulating the expression of AMPA receptors by astrocytes. Microglial reactivity quantified by the integrated density of pixels did not decrease with treatment but showed a less activated morphology, coupled with polarization to an M1 profile. Disease progression upregulated gene transcripts for pro- and anti-inflammatory cytokines, and IFN β treatment significantly decreased mRNA expression for IL4. Overall, the present results demonstrate that a low dosage of IFN β shows therapeutic potential by increasing MHC-I expression, resulting in neuroprotection and immunomodulation.

摘要

肌萎缩侧索硬化症(ALS)是一种神经退行性疾病,会逐渐影响运动神经元,导致肌肉萎缩并最终发展至死亡。星形胶质细胞会抑制神经元上MHC-I的表达,从而导致退行性病变。本研究验证了干扰素β(IFNβ)治疗对超氧化物歧化酶1(SOD1)转基因小鼠的影响,IFNβ是一种促炎细胞因子,可上调MHC-I的表达。为此,对17日龄的无症状雌性小鼠每隔一天皮下注射IFNβ(250、1000和10000国际单位),持续20天。在整个治疗期间,每三天进行一次转棒运动测试、临床评分和体重评估。在症状前期,这些参数在各实验组之间未观察到显著差异。然后对所有小鼠实施安乐死,并收集脊髓用于运动神经元存活、反应性胶质增生、突触覆盖、小胶质细胞形态分类、流式细胞术细胞因子分析以及基因转录本的逆转录-定量聚合酶链反应(RT-qPCR)定量的比较分析。此外,对小鼠进行转棒运动评估、体重监测和神经学评分。结果表明,IFNβ治疗导致MHC-I表达增加,即使在最低剂量(250国际单位)下,也能使ALS症状前期的神经元存活率显著提高,这种提高一直持续到疾病发作。该治疗还通过减少兴奋性输入和上调星形胶质细胞上AMPA受体的表达来影响突触的保存。通过像素积分密度量化的小胶质细胞反应性并未因治疗而降低,但显示出活化程度较低的形态,并伴有向M1型的极化。疾病进展上调了促炎和抗炎细胞因子的基因转录本,而IFNβ治疗显著降低了白细胞介素4(IL4)的mRNA表达。总体而言,本研究结果表明,低剂量的IFNβ通过增加MHC-I的表达显示出治疗潜力,从而实现神经保护和免疫调节。

https://cdn.ncbi.nlm.nih.gov/pmc/blobs/2ba1/10498468/8b9e4771bd4f/fncel-17-1211486-g001.jpg

文献AI研究员

20分钟写一篇综述,助力文献阅读效率提升50倍。

立即体验

用中文搜PubMed

大模型驱动的PubMed中文搜索引擎

马上搜索

文档翻译

学术文献翻译模型,支持多种主流文档格式。

立即体验