Suppr超能文献

基于网络药理学和成分分析研究芪附饮治疗阿尔茨海默病的潜在作用机制。

Integrating Network Pharmacology and Component Analysis to Study the Potential Mechanisms of Qi-Fu-Yin Decoction in Treating Alzheimer's Disease.

机构信息

Jiangsu CM Clinical Innovation Center of Degenerative Bone & Joint Disease, Wuxi TCM Hospital Affiliated to Nanjing University of Chinese Medicine, Wuxi, 214071, People's Republic of China.

Department of Pharmacy, Wuxi Higher Health Vocational Technology School, Wuxi, 214000, People's Republic of China.

出版信息

Drug Des Devel Ther. 2023 Sep 14;17:2841-2858. doi: 10.2147/DDDT.S402624. eCollection 2023.

Abstract

PURPOSE

To elucidate the potential mechanisms of QFY for the treatment of Alzheimer's Disease (AD), and explore the effective substances of QFY.

MATERIALS AND METHODS

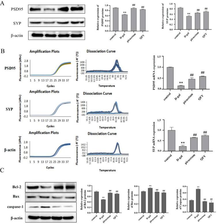
UPLC-LTQ-Orbitrap-MS was used to identify the chemical constituents of the serum samples and the cerebrospinal fluid samples of rats after QFY administration. Network pharmacology was used to predict potential targets and pathways of QFY against AD. The AD mice model was established by subcutaneous injection of D-gal for 8 consecutive weeks. New object recognition (NOR) and Morris water maze test (MWM) were used to evaluate the learning and memory abilities of mice. Moreover, the levels of TNF-α, IL-1β, and IL-18 in the brain hippocampus of mice were determined by ELISA. The expression of Bax, Bcl-2, Caspase-1, PSD95, SYP, ICAM-1 and MCP-1 proteins in the hippocampus was detected by Western blotting. Furthermore, qRT-PCR was used to detect the gene expressions of PSD95, SYP, M1 and M2 polarization markers of microglia, including iNOS, CD16, ARG-1, and IL-10 in the hippocampus.

RESULTS

A total of 51 prototype compounds were detected in rat serum and 15 prototype components were identified in rat cerebrospinal fluid. Behavioral experiments revealed that QFY significantly increased the recognition index, decreased the escape latency, increased the platform crossing times and increased the residence time in the target quadrant. QFY also could alleviate the ultrastructural pathological changes in the hippocampus of AD mice. Meanwhile, QFY treatment suppressed the expression of inflammatory factors, such as TNF-α, IL-1β, and IL-18. QFY improved the synaptic plasticity of the hippocampus in D-gal model mice by significantly increasing the expression of proteins and mRNAs of PSD95 and SYP.

CONCLUSION

QFY could effectively improve the learning and memory impairment of D-gal-induced AD mice by inhibiting the excessive activation of microglia, enhancing the expression of M2 microglia, inhibiting the increase of inflammatory factors, cell adhesion factors and chemokines, anti-apoptosis, and improving synaptic plasticity.

摘要

目的

阐明芪芳气血方治疗阿尔茨海默病(AD)的潜在机制,并探索芪芳气血方的有效物质。

材料和方法

采用 UPLC-LTQ-Orbitrap-MS 鉴定芪芳气血方给药后大鼠血清和脑脊液样本中的化学成分。采用网络药理学预测芪芳气血方治疗 AD 的潜在靶点和通路。通过连续 8 周皮下注射 D-gal 建立 AD 小鼠模型。新物体识别(NOR)和 Morris 水迷宫试验(MWM)用于评估小鼠的学习和记忆能力。此外,通过 ELISA 测定小鼠大脑海马区 TNF-α、IL-1β 和 IL-18 的水平。采用 Western blot 检测海马区 Bax、Bcl-2、Caspase-1、PSD95、SYP、ICAM-1 和 MCP-1 蛋白的表达。此外,采用 qRT-PCR 检测海马区 PSD95、SYP、M1 和 M2 极化标记物微胶质细胞的 iNOS、CD16、ARG-1 和 IL-10 的基因表达。

结果

在大鼠血清中检测到 51 种原型化合物,在大鼠脑脊液中鉴定出 15 种原型成分。行为学实验表明,芪芳气血方显著提高了识别指数,降低了逃逸潜伏期,增加了平台穿越次数,增加了目标象限的停留时间。芪芳气血方还可以减轻 AD 小鼠海马区的超微结构病理变化。同时,芪芳气血方治疗可抑制 TNF-α、IL-1β 和 IL-18 等炎症因子的表达。芪芳气血方通过显著增加 PSD95 和 SYP 蛋白和 mRNA 的表达,改善 D-gal 模型小鼠海马的突触可塑性。

结论

芪芳气血方可通过抑制小胶质细胞过度激活、增强 M2 小胶质细胞表达、抑制炎症因子、细胞黏附因子和趋化因子增加、抗细胞凋亡以及改善突触可塑性,有效改善 D-gal 诱导的 AD 小鼠的学习记忆障碍。

https://cdn.ncbi.nlm.nih.gov/pmc/blobs/07d8/10506672/095bee33511d/DDDT-17-2841-g0001.jpg

文献AI研究员

20分钟写一篇综述,助力文献阅读效率提升50倍。

立即体验

用中文搜PubMed

大模型驱动的PubMed中文搜索引擎

马上搜索

文档翻译

学术文献翻译模型,支持多种主流文档格式。

立即体验