Suppr超能文献

芪附饮通过抑制 AD 模型大鼠 RAGE 和 TLR4/NF-κB 通路改善神经炎症。

Qi Fu Yin ameliorates neuroinflammation through inhibiting RAGE and TLR4/NF-κB pathway in AD model rats.

机构信息

School of Integrated Chinese and Western Medicine, Hunan University of Chinese Medicine, Changsha, Hunan 410208, China.

Key Laboratory of Hunan Province for Integrated Traditional Chinese and Western Medicine on Prevention and Treatment of Cardio-Cerebral Diseases, College of Integrated Traditional Chinese and Western Medicine, Hunan University of Chinese Medicine, Changsha, Hunan 410208, China.

出版信息

Aging (Albany NY). 2023 Nov 22;15(22):13239-13264. doi: 10.18632/aging.205238.

Abstract

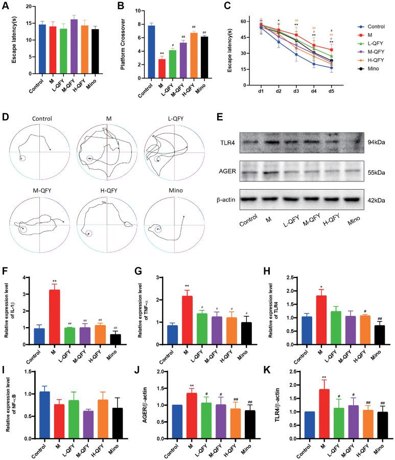
The purpose of this study is to investigate the therapeutic effect of Qi Fu Yin (QFY) on Alzheimer's disease (AD) both computationally and experimentally. Network pharmacology analysis and molecular docking were conducted to identify potential targets and signaling pathways involved in QFY treating AD. Streptozotocin-induced AD rat model was used to verify important targets and predicted pathways. The components of QFY were identified using liquid chromatography-tandem mass spectrometry. The results indicate that the potential targets of QFY are highly enriched for anti-inflammatory pathways. Molecular docking analysis revealed stable structures formed between QFY's active compounds, including stigmasterol, β-sitosterol, and isorhamnetin, and the identified targets. , QFY improved cognitive memory in AD rats and reduced the mRNA expression levels of toll-like receptor 4 (TLR4), the receptor for advanced glycation end products (AGER), and the inflammatory factors interleukin-1β (IL-1β) and tumor necrosis factor-α (TNF-α) in the brains of AD rats. Furthermore, QFY effectively reduced nuclear translocation of nuclear factor-kappa B (NF-κB) and inhibited NF-κB and microglia activation. In conclusion, QFY can ameliorate neuroinflammation in AD model rats, partly via the inhibition of TLR4 and RAGE/NF-κB pathway and microglia activation, thereby enhancing learning and memory in AD model rats.

摘要

本研究旨在通过计算和实验方法研究芪福饮(QFY)对阿尔茨海默病(AD)的治疗作用。采用网络药理学分析和分子对接技术,确定 QFY 治疗 AD 的潜在靶点和信号通路。采用链脲佐菌素诱导的 AD 大鼠模型验证重要靶点和预测通路。采用液相色谱-串联质谱法鉴定 QFY 的成分。结果表明,QFY 的潜在靶点高度富集于抗炎途径。分子对接分析显示,QFY 活性化合物包括豆甾醇、β-谷甾醇和异鼠李素与鉴定靶点之间形成稳定结构。结果表明,QFY 可改善 AD 大鼠的认知记忆,并降低 AD 大鼠大脑中 Toll 样受体 4(TLR4)、晚期糖基化终产物受体(AGER)以及炎症因子白细胞介素-1β(IL-1β)和肿瘤坏死因子-α(TNF-α)的 mRNA 表达水平。此外,QFY 还能有效减少核因子-κB(NF-κB)的核转位,并抑制 NF-κB 和小胶质细胞的激活。综上所述,QFY 可改善 AD 模型大鼠的神经炎症,部分通过抑制 TLR4 和 RAGE/NF-κB 通路以及小胶质细胞的激活,从而增强 AD 模型大鼠的学习和记忆能力。

https://cdn.ncbi.nlm.nih.gov/pmc/blobs/e102/10713403/279f2f7450da/aging-15-205238-g001.jpg

文献AI研究员

20分钟写一篇综述,助力文献阅读效率提升50倍。

立即体验

用中文搜PubMed

大模型驱动的PubMed中文搜索引擎

马上搜索

文档翻译

学术文献翻译模型,支持多种主流文档格式。

立即体验