• 文献检索
  • 文档翻译
  • 深度研究
  • 学术资讯
  • Suppr Zotero 插件Zotero 插件
  • 邀请有礼
  • 套餐&价格
  • 历史记录
应用&插件
Suppr Zotero 插件Zotero 插件浏览器插件Mac 客户端Windows 客户端微信小程序
定价
高级版会员购买积分包购买API积分包
服务
文献检索文档翻译深度研究API 文档MCP 服务
关于我们
关于 Suppr公司介绍联系我们用户协议隐私条款
关注我们

Suppr 超能文献

核心技术专利:CN118964589B侵权必究
粤ICP备2023148730 号-1Suppr @ 2026

文献检索

告别复杂PubMed语法,用中文像聊天一样搜索,搜遍4000万医学文献。AI智能推荐,让科研检索更轻松。

立即免费搜索

文件翻译

保留排版,准确专业,支持PDF/Word/PPT等文件格式,支持 12+语言互译。

免费翻译文档

深度研究

AI帮你快速写综述,25分钟生成高质量综述,智能提取关键信息,辅助科研写作。

立即免费体验

蛋白激酶 D2 通过促进 AKT 和 CREB 的激活在缺血性脑卒中发挥神经保护作用。

Protein kinase D2 confers neuroprotection by promoting AKT and CREB activation in ischemic stroke.

机构信息

Department of Pharmacology and Chemical Biology, University of Pittsburgh, Pittsburgh, USA.

Department of Neurology, University of Pittsburgh, Pittsburgh, USA.

出版信息

Neurobiol Dis. 2023 Oct 15;187:106305. doi: 10.1016/j.nbd.2023.106305. Epub 2023 Sep 18.

DOI:10.1016/j.nbd.2023.106305
PMID:37730136
原文链接:https://pmc.ncbi.nlm.nih.gov/articles/PMC10836334/
Abstract

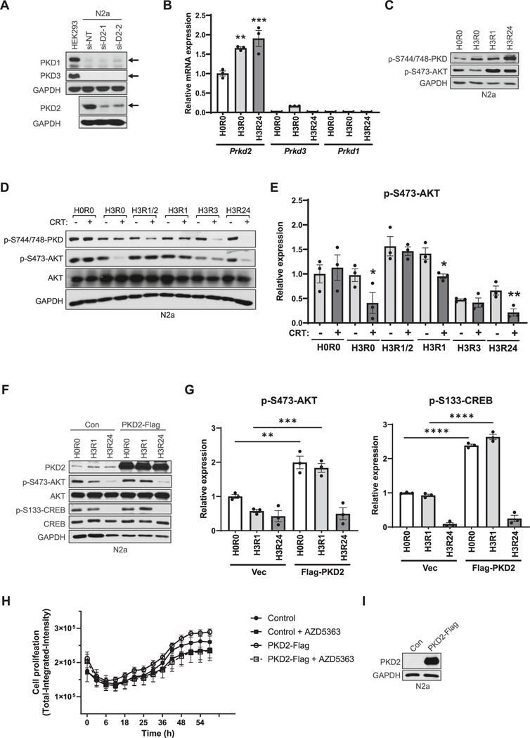
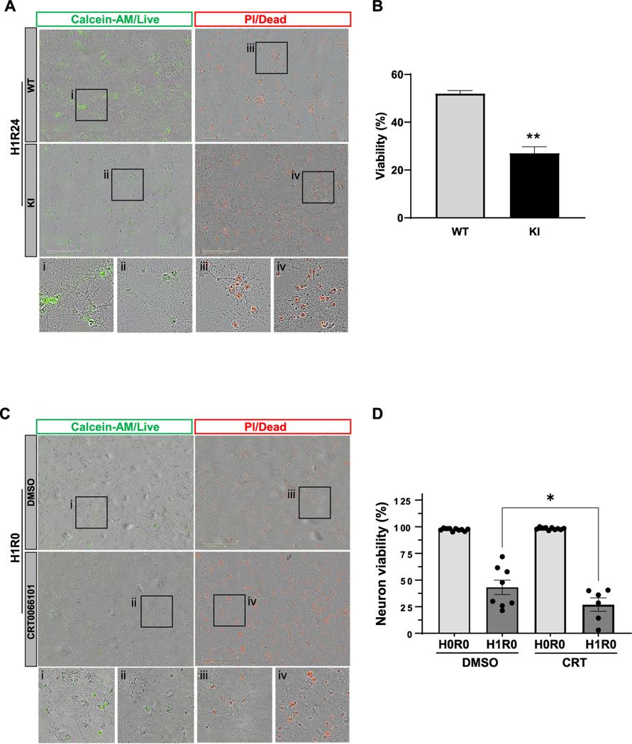
Ischemic stroke, constituting 80-90% of all strokes, is a leading cause of death and long-term disability in adults. There is an urgent need to discover new targets and therapies for this devastating condition. Protein kinase D (PKD), as a key target of diacylglycerol involved in ischemic responses, has not been well studied in ischemic stroke, particularly PKD2. In this study, we found that PKD2 expression and activity were significantly upregulated in the ipsilateral side of the brain after transient focal cerebral ischemia, which coincides with the upregulation of PKD2 in primary neurons in response to in vitro ischemia, implying a potential role of PKD2 in neuronal survival in ischemic stroke. Using kinase-dead PKD2 knock-in (PKD2-KI) mice, we examined whether loss of PKD2 activity affected stroke outcomes in mice subjected to 1 h of transient middle cerebral artery occlusion (tMCAO) and 24 h of reperfusion. Our data demonstrated that PKD2-KI mice exhibited larger infarction volumes and worsened neurological scores, indicative of increased brain injury, as compared to the wild-type (WT) mice, confirming a neuroprotective role of PKD2 in ischemia/reperfusion (I/R) injury. Mouse primary neurons obtained from PKD2-KI mice also exhibited increased cell death as compared to the WT neurons when subjected to in vitro ischemia. We have further identified AKT and CREB as two main signaling nodes through which PKD2 regulates neuronal survival during I/R injury. In summary, PKD2 confers neuroprotection in ischemic stroke by promoting AKT and CREB activation and targeted activation of PKD2 may benefit neuronal survival in ischemic stroke.

摘要

缺血性脑卒中占所有脑卒中的 80-90%,是成年人死亡和长期残疾的主要原因。因此,迫切需要为这种破坏性疾病寻找新的靶点和治疗方法。蛋白激酶 D (PKD) 作为二酰基甘油参与缺血反应的关键靶点,在缺血性脑卒中,尤其是 PKD2 中尚未得到充分研究。在这项研究中,我们发现短暂性局灶性脑缺血后大脑对侧 PKD2 表达和活性显著上调,这与体外缺血时原代神经元中 PKD2 的上调相吻合,提示 PKD2 在缺血性脑卒中神经元存活中可能发挥作用。我们使用激酶失活 PKD2 敲入(PKD2-KI)小鼠,研究了 PKD2 活性丧失是否会影响 1 小时短暂性大脑中动脉闭塞(tMCAO)和 24 小时再灌注后小鼠的卒中结局。我们的数据表明,与野生型(WT)小鼠相比,PKD2-KI 小鼠表现出更大的梗死体积和更严重的神经评分,表明脑损伤增加,证实了 PKD2 在缺血/再灌注(I/R)损伤中的神经保护作用。与 WT 神经元相比,来自 PKD2-KI 小鼠的原代神经元在体外缺血时也表现出更高的细胞死亡。我们进一步确定 AKT 和 CREB 是 PKD2 在 I/R 损伤中调节神经元存活的两个主要信号节点。综上所述,PKD2 通过促进 AKT 和 CREB 激活来发挥神经保护作用,靶向激活 PKD2 可能有益于缺血性脑卒中的神经元存活。

https://cdn.ncbi.nlm.nih.gov/pmc/blobs/1490/10836334/b7d69f5cde04/nihms-1939438-f0007.jpg
https://cdn.ncbi.nlm.nih.gov/pmc/blobs/1490/10836334/6aa1fcc7381e/nihms-1939438-f0001.jpg
https://cdn.ncbi.nlm.nih.gov/pmc/blobs/1490/10836334/ff5bee3bc3f8/nihms-1939438-f0002.jpg
https://cdn.ncbi.nlm.nih.gov/pmc/blobs/1490/10836334/b38f66b5e053/nihms-1939438-f0003.jpg
https://cdn.ncbi.nlm.nih.gov/pmc/blobs/1490/10836334/34be55b4260f/nihms-1939438-f0004.jpg
https://cdn.ncbi.nlm.nih.gov/pmc/blobs/1490/10836334/1edc4751b579/nihms-1939438-f0005.jpg
https://cdn.ncbi.nlm.nih.gov/pmc/blobs/1490/10836334/a72cad84edc6/nihms-1939438-f0006.jpg
https://cdn.ncbi.nlm.nih.gov/pmc/blobs/1490/10836334/b7d69f5cde04/nihms-1939438-f0007.jpg
https://cdn.ncbi.nlm.nih.gov/pmc/blobs/1490/10836334/6aa1fcc7381e/nihms-1939438-f0001.jpg
https://cdn.ncbi.nlm.nih.gov/pmc/blobs/1490/10836334/ff5bee3bc3f8/nihms-1939438-f0002.jpg
https://cdn.ncbi.nlm.nih.gov/pmc/blobs/1490/10836334/b38f66b5e053/nihms-1939438-f0003.jpg
https://cdn.ncbi.nlm.nih.gov/pmc/blobs/1490/10836334/34be55b4260f/nihms-1939438-f0004.jpg
https://cdn.ncbi.nlm.nih.gov/pmc/blobs/1490/10836334/1edc4751b579/nihms-1939438-f0005.jpg
https://cdn.ncbi.nlm.nih.gov/pmc/blobs/1490/10836334/a72cad84edc6/nihms-1939438-f0006.jpg
https://cdn.ncbi.nlm.nih.gov/pmc/blobs/1490/10836334/b7d69f5cde04/nihms-1939438-f0007.jpg

相似文献

1
Protein kinase D2 confers neuroprotection by promoting AKT and CREB activation in ischemic stroke.蛋白激酶 D2 通过促进 AKT 和 CREB 的激活在缺血性脑卒中发挥神经保护作用。
Neurobiol Dis. 2023 Oct 15;187:106305. doi: 10.1016/j.nbd.2023.106305. Epub 2023 Sep 18.
2
Remote Ischemic Postconditioning Improve Cerebral Ischemia-Reperfusion Injury Induced Cognitive Dysfunction through Suppressing Mitochondrial Apoptosis in Hippocampus via TK/BK/B2R-Mediated PI3K/AKT.远程缺血后处理通过TK/BK/B2R介导的PI3K/AKT抑制海马体中的线粒体凋亡,改善脑缺血再灌注损伤所致的认知功能障碍。
Mol Neurobiol. 2025 Apr 14. doi: 10.1007/s12035-025-04864-y.
3
Prescription of Controlled Substances: Benefits and Risks管制药品的处方:益处与风险
4
Ginsenoside Rg1 mitigates cerebral ischaemia/reperfusion injury in mice by inhibiting autophagy through activation of mTOR signalling.人参皂苷 Rg1 通过激活 mTOR 信号通路抑制自噬减轻小鼠脑缺血/再灌注损伤。
Acta Pharmacol Sin. 2024 Dec;45(12):2474-2486. doi: 10.1038/s41401-024-01334-4. Epub 2024 Jun 27.
5
Vagus nerve stimulation as a promising neuroprotection for ischemic stroke via α7nAchR-dependent inactivation of microglial NLRP3 inflammasome.迷走神经刺激通过 α7nAchR 依赖性失活小胶质细胞 NLRP3 炎性小体作为缺血性中风有前途的神经保护作用。
Acta Pharmacol Sin. 2024 Jul;45(7):1349-1365. doi: 10.1038/s41401-024-01245-4. Epub 2024 Mar 19.
6
14,15-EET Maintains Mitochondrial Homeostasis to Inhibit Neuronal Pyroptosis After Ischemic Stroke.14,15-环氧二十碳三烯酸维持线粒体稳态以抑制缺血性中风后的神经元焦亡。
Stroke. 2025 Jul;56(7):1883-1896. doi: 10.1161/STROKEAHA.124.049143. Epub 2025 Apr 16.
7
Transcranial direct current stimulation enhances the protective effect of isoflurane preconditioning on cerebral ischemia/reperfusion injury: A new mechanism associated with the nuclear protein Akirin2.经颅直流电刺激增强异氟醚预处理对脑缺血/再灌注损伤的保护作用:与核蛋白Akirin2 相关的新机制。
CNS Neurosci Ther. 2024 Sep;30(9):e70033. doi: 10.1111/cns.70033.
8
Activation of BDNF-TrkB-PI3K-AKT signaling pathway by Tong-Qiao-Huo-Xue Decoction facilitates nerve regeneration and mitigates cerebral ischemia-reperfusion injury.通窍活血汤激活BDNF-TrkB-PI3K-AKT信号通路促进神经再生并减轻脑缺血再灌注损伤。
Phytomedicine. 2025 Sep;145:156966. doi: 10.1016/j.phymed.2025.156966. Epub 2025 Jun 12.
9
Suppressing neuroinflammation by Shenfu injection against ischemic stroke in mice via inhibiting RAGE-PI3K-Akt pathway.参附注射液通过抑制RAGE-PI3K-Akt通路抑制小鼠缺血性脑卒中的神经炎症
Phytomedicine. 2025 Aug;144:156940. doi: 10.1016/j.phymed.2025.156940. Epub 2025 Jun 2.
10
S-Propargyl-Cysteine Attenuates Stroke Heterogeneity via Promoting Protective Autophagy Across Multiple Neural Cell Types: Insights From Single-Cell Sequencing.S-炔丙基半胱氨酸通过促进多种神经细胞类型的保护性自噬减轻中风异质性:来自单细胞测序的见解
CNS Neurosci Ther. 2025 Jul;31(7):e70399. doi: 10.1111/cns.70399.

引用本文的文献

1
Estrogen Inhibits the Phenotypic Switching of Vascular Smooth Muscle Cells through ER-α/CREB in Aortic Dissection.雌激素通过ER-α/CREB抑制主动脉夹层中血管平滑肌细胞的表型转换。
ACS Omega. 2025 Apr 10;10(15):15256-15271. doi: 10.1021/acsomega.4c10955. eCollection 2025 Apr 22.
2
Nimodipine Used with Vincristine: Protects Schwann Cells and Neuronal Cells from Vincristine-Induced Cell Death but Increases Tumor Cell Susceptibility.尼莫地平联合长春新碱:保护许旺细胞和神经元细胞免受长春新碱诱导的细胞死亡,但增加肿瘤细胞的敏感性。
Int J Mol Sci. 2024 Sep 27;25(19):10389. doi: 10.3390/ijms251910389.

本文引用的文献

1
Differences in the post-stroke innate immune response between young and old.年轻和老年卒中后固有免疫反应的差异。
Semin Immunopathol. 2023 May;45(3):367-376. doi: 10.1007/s00281-023-00990-8. Epub 2023 Apr 12.
2
Protein kinase D3 conditional knockout impairs osteoclast formation and increases trabecular bone volume in male mice.蛋白激酶 D3 条件性敲除可损害雄性小鼠破骨细胞的形成并增加小梁骨体积。
Bone. 2023 Jul;172:116759. doi: 10.1016/j.bone.2023.116759. Epub 2023 Apr 11.
3
Loss of Protein Kinase D2 Activity Protects Against Bleomycin-Induced Dermal Fibrosis in Mice.
蛋白激酶 D2 活性缺失可预防博来霉素诱导的小鼠皮肤纤维化。
Lab Invest. 2023 Feb;103(2):100018. doi: 10.1016/j.labinv.2022.100018. Epub 2023 Jan 10.
4
Small Molecule Inhibitors of Protein Kinase D: Early Development, Current Approaches, and Future Directions.小分子蛋白激酶 D 抑制剂:早期开发、当前方法和未来方向。
J Med Chem. 2023 Jan 12;66(1):122-139. doi: 10.1021/acs.jmedchem.2c01599. Epub 2022 Dec 20.
5
Sexual dimorphism in immune cell responses following stroke.中风后免疫细胞反应的性别二态性。
Neurobiol Dis. 2022 Oct 1;172:105836. doi: 10.1016/j.nbd.2022.105836. Epub 2022 Aug 3.
6
Female-specific neuroprotection after ischemic stroke by vitronectin-focal adhesion kinase inhibition.血管黏附蛋白-黏着斑激酶抑制作用对缺血性脑卒中的女性特异性神经保护作用。
J Cereb Blood Flow Metab. 2022 Oct;42(10):1961-1974. doi: 10.1177/0271678X221107871. Epub 2022 Jun 14.
7
Aging related impairment of brain microvascular bioenergetics involves oxidative phosphorylation and glycolytic pathways.衰老相关的脑微血管生物能量学损伤涉及氧化磷酸化和糖酵解途径。
J Cereb Blood Flow Metab. 2022 Aug;42(8):1410-1424. doi: 10.1177/0271678X211069266. Epub 2022 Mar 16.
8
Neuronal injuries in cerebral infarction and ischemic stroke: From mechanisms to treatment (Review).脑梗死和缺血性脑卒中的神经元损伤:从机制到治疗(综述)。
Int J Mol Med. 2022 Feb;49(2). doi: 10.3892/ijmm.2021.5070. Epub 2021 Dec 8.
9
Four Decades of Ischemic Penumbra and Its Implication for Ischemic Stroke.缺血半暗带的四十年及其对缺血性脑卒中的影响。
Transl Stroke Res. 2021 Dec;12(6):937-945. doi: 10.1007/s12975-021-00916-2. Epub 2021 Jul 5.
10
Impact of sex and ε4 on age-related cerebral perfusion trajectories in cognitively asymptomatic middle-aged and older adults: A longitudinal study.性别和 ε4 对认知无症状中老年人大脑灌注轨迹与年龄相关性的影响:一项纵向研究。
J Cereb Blood Flow Metab. 2021 Nov;41(11):3016-3027. doi: 10.1177/0271678X211021313. Epub 2021 Jun 8.