Luo Jiao, Ji Yanan, Chen Ningning, Song Ge, Zhou Shuyue, Niu Xuan, Yu Dianke
School of Public Health, Qingdao University, Qingdao, China.
iScience. 2023 Sep 7;26(10):107837. doi: 10.1016/j.isci.2023.107837. eCollection 2023 Oct 20.
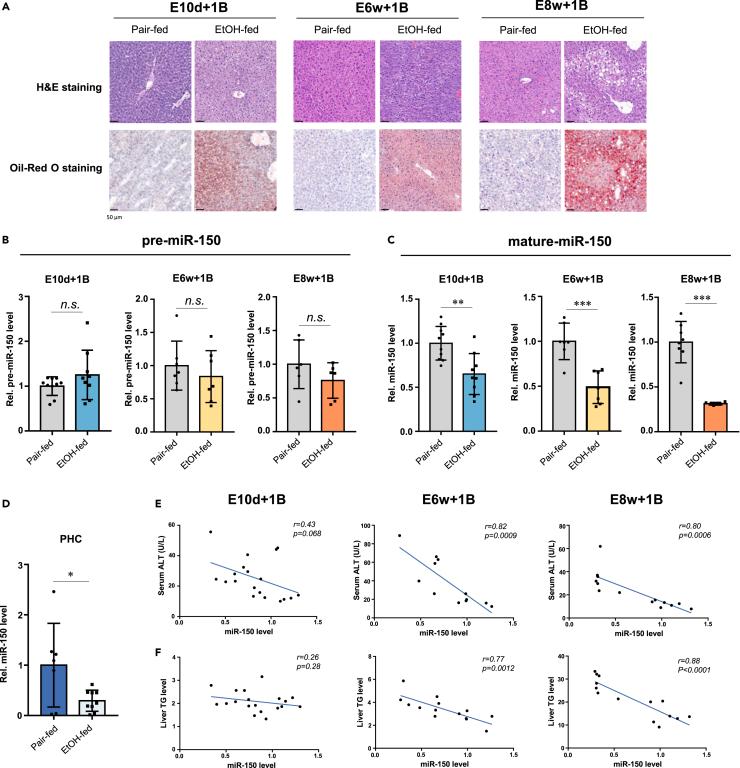
Alcohol-associated liver disease is a prevalent chronic liver disease caused by excessive ethanol consumption. This study aims to investigate the role of miR-150 in regulating hepatic lipid homeostasis in alcoholic fatty liver (AFL). miR-150 was mainly distributed in the nucleus of hepatocytes and correlated with the degree of liver injury. The decreased expression of miR-150 observed in AFL was a compensatory response to ethanol-induced hepatic steatosis. Overexpression of miR-150 facilitated hepatic lipid accumulation and exacerbated ethanol-induced liver steatosis . analysis identified perilipin-2 () as a potential target gene of miR-150. miR-150 activated transcription by directly binding the RNA transcripts overlapping promoter and facilitating the recruitment of DNA helicase DHX9 and RNA polymeraseⅡ. Overall, our study provides fresh insights into the homeostasis regulation of hepatic steatosis induced by ethanol and identifies miR-150 as a pro-steatosis effector driving transcriptional gene activation.
酒精性肝病是一种由过量乙醇摄入引起的常见慢性肝病。本研究旨在探讨miR-150在调节酒精性脂肪肝(AFL)肝脂质稳态中的作用。miR-150主要分布在肝细胞的细胞核中,与肝损伤程度相关。在AFL中观察到的miR-150表达降低是对乙醇诱导的肝脂肪变性的一种代偿反应。miR-150的过表达促进了肝脏脂质积累,并加剧了乙醇诱导的肝脂肪变性。分析确定围脂滴蛋白2()为miR-150的潜在靶基因。miR-150通过直接结合与启动子重叠的RNA转录本并促进DNA解旋酶DHX9和RNA聚合酶Ⅱ的募集来激活转录。总体而言,我们的研究为乙醇诱导的肝脂肪变性的稳态调节提供了新的见解,并确定miR-150是驱动转录基因激活的促脂肪变性效应因子。