Suppr超能文献

种间衍生系中的新型数量性状基因座提高了大豆的抗裂荚性。 (注:原文中“in”后面缺少具体作物名称,这里补充了“大豆”使句子更完整通顺,你可根据实际情况修改。)

Novel quantitative trait loci from an interspecific derivative improve pod shatter resistance in .

作者信息

Raman Harsh, Raman Rosy, Sharma Niharika, Cui Xiaobo, McVittie Brett, Qiu Yu, Zhang Yuanyuan, Hu Qiong, Liu Shengyi, Gororo Nelson

机构信息

New South Wales (NSW) Department of Primary Industries, Wagga Wagga Agricultural Institute, Wagga Wagga, NSW, Australia.

New South Wales (NSW) Department of Primary Industries, Orange Agricultural Institute, Orange, NSW, Australia.

出版信息

Front Plant Sci. 2023 Sep 6;14:1233996. doi: 10.3389/fpls.2023.1233996. eCollection 2023.

Abstract

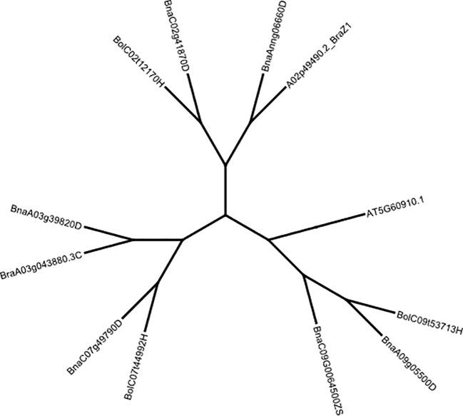
Pod shatter is a trait of agricultural relevance that ensures plants dehisce seeds in their native environment and has been subjected to domestication and selection for non-shattering types in several broadacre crops. However, pod shattering causes a significant yield reduction in canola ( L.) crops. An interspecific breeding line BC95042 derived from a cross showed improved pod shatter resistance (up to 12-fold than a shatter-prone variety). To uncover the genetic basis and improve pod shatter resistance in new varieties, we analysed F and F derived populations from the cross between BC95042 and an advanced breeding line, BC95041, and genotyped with 15,498 DArTseq markers. Through genome scan, interval and inclusive composite interval mapping analyses, we identified seven quantitative trait loci (QTLs) associated with pod rupture energy, a measure for pod shatter resistance or pod strength, and they locate on A02, A03, A05, A09 and C01 chromosomes. Both parental lines contributed alleles for pod shatter resistance. We identified five pairs of significant epistatic QTLs for additive x additive, additive dominance and dominance x dominance interactions between A01/C01, A03/A07, A07/C03, A03/C03, and C01/C02 chromosomes for rupture energy. QTL effects on A03/A07 and A01/C01 were in the repulsion phase. Comparative mapping identified several candidate genes (, , , , , , , , , , , , , , and ) underlying main QTL and epistatic QTL interactions for pod shatter resistance. Three QTLs detected on A02, A03, and A09 were near the homologues and . Focusing on the , we investigated putative motifs, sequence variants and the evolutionary rate of its homologues in 373 resequenced accessions of interest. is subjected to purifying selection as it had a low Ka/Ks ratio compared to other homologues in This study provides a valuable resource for genetic improvement for yield through an understanding of the genetic mechanism controlling pod shatter resistance in species.

摘要

角果开裂是一种与农业相关的性状,它确保植物在其原生环境中释放种子,并且在几种大田作物中已经针对非开裂类型进行了驯化和选择。然而,角果开裂会导致油菜作物显著减产。一个源自杂交的种间育种系BC95042表现出了增强的角果抗裂性(比易裂品种高12倍)。为了揭示遗传基础并提高新品种的角果抗裂性,我们分析了BC95042与一个先进育种系BC95041杂交产生的F1和F2衍生群体,并用15498个DArTseq标记进行了基因分型。通过基因组扫描、区间和包容性复合区间作图分析,我们鉴定出了7个与角果破裂能量相关的数量性状位点(QTL),角果破裂能量是角果抗裂性或角果强度的一种度量,它们位于A02、A03、A05、A09和C01染色体上。两个亲本系都为角果抗裂性贡献了等位基因。我们鉴定出了五对显著的上位性QTL,分别位于A01/C01、A03/A07、A07/C03、A03/C03和C01/C02染色体之间,涉及加性×加性、加性×显性和显性×显性互作,影响破裂能量。A03/A07和A01/C01上的QTL效应处于相斥相。比较作图鉴定出了几个潜在的候选基因(……),它们是角果抗裂性主QTL和上位性QTL互作的基础。在A02、A03和A09上检测到的三个QTL靠近……同源基因……。聚焦于……,我们研究了373个感兴趣的重测序……材料中其同源基因的假定基序、序列变异和进化速率。……受到纯化选择,因为与该研究中其他……同源基因相比,它的Ka/Ks比值较低。本研究通过了解控制……物种角果抗裂性的遗传机制,为通过提高产量进行遗传改良提供了宝贵资源。

https://cdn.ncbi.nlm.nih.gov/pmc/blobs/ada3/10510201/8c48ffb6de48/fpls-14-1233996-g001.jpg

文献检索

告别复杂PubMed语法,用中文像聊天一样搜索,搜遍4000万医学文献。AI智能推荐,让科研检索更轻松。

立即免费搜索

文件翻译

保留排版,准确专业,支持PDF/Word/PPT等文件格式,支持 12+语言互译。

免费翻译文档

深度研究

AI帮你快速写综述,25分钟生成高质量综述,智能提取关键信息,辅助科研写作。

立即免费体验