• 文献检索
  • 文档翻译
  • 深度研究
  • 学术资讯
  • Suppr Zotero 插件Zotero 插件
  • 邀请有礼
  • 套餐&价格
  • 历史记录
应用&插件
Suppr Zotero 插件Zotero 插件浏览器插件Mac 客户端Windows 客户端微信小程序
定价
高级版会员购买积分包购买API积分包
服务
文献检索文档翻译深度研究API 文档MCP 服务
关于我们
关于 Suppr公司介绍联系我们用户协议隐私条款
关注我们

Suppr 超能文献

核心技术专利:CN118964589B侵权必究
粤ICP备2023148730 号-1Suppr @ 2026

文献检索

告别复杂PubMed语法,用中文像聊天一样搜索,搜遍4000万医学文献。AI智能推荐,让科研检索更轻松。

立即免费搜索

文件翻译

保留排版,准确专业,支持PDF/Word/PPT等文件格式,支持 12+语言互译。

免费翻译文档

深度研究

AI帮你快速写综述,25分钟生成高质量综述,智能提取关键信息,辅助科研写作。

立即免费体验

BRD9 通过调控 SMAD2/3 信号通路维持胰腺导管腺癌干细胞干性和肿瘤发生。

BRD9-SMAD2/3 Orchestrates Stemness and Tumorigenesis in Pancreatic Ductal Adenocarcinoma.

机构信息

Botnar Research Centre, Nuffield Department of Orthopaedics, Rheumatology and Musculoskeletal Sciences, University of Oxford, Oxford, United Kingdom.

Department of Pharmacology, School of Medicine, Southern University of Science and Technology, Guangdong, China.

出版信息

Gastroenterology. 2024 Jan;166(1):139-154. doi: 10.1053/j.gastro.2023.09.021. Epub 2023 Sep 21.

DOI:
10.1053/j.gastro.2023.09.021
PMID:37739089
原文链接:https://pmc.ncbi.nlm.nih.gov/articles/PMC11304550/
Abstract

BACKGROUND & AIMS: The dismal prognosis of pancreatic ductal adenocarcinoma (PDAC) is linked to the presence of pancreatic cancer stem-like cells (CSCs) that respond poorly to current chemotherapy regimens. The epigenetic mechanisms regulating CSCs are currently insufficiently understood, which hampers the development of novel strategies for eliminating CSCs.

METHODS

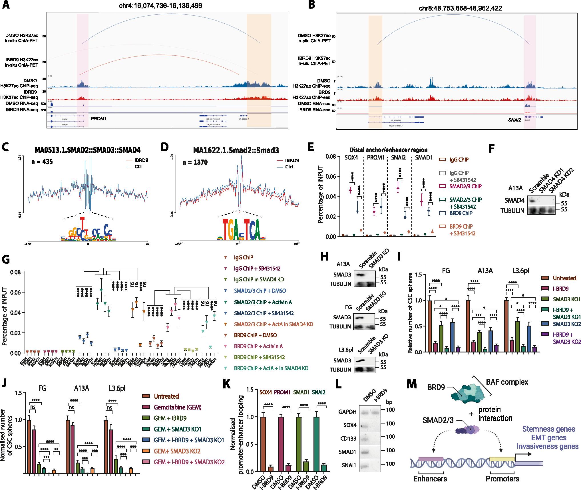
By small molecule compound screening targeting 142 epigenetic enzymes, we identified that bromodomain-containing protein BRD9, a component of the BAF histone remodeling complex, is a key chromatin regulator to orchestrate the stemness of pancreatic CSCs via cooperating with the TGFβ/Activin-SMAD2/3 signaling pathway.

RESULTS

Inhibition and genetic ablation of BRD9 block the self-renewal, cell cycle entry into G0 phase and invasiveness of CSCs, and improve the sensitivity of CSCs to gemcitabine treatment. In addition, pharmacological inhibition of BRD9 significantly reduced the tumorigenesis in patient-derived xenografts mouse models and eliminated CSCs in tumors from pancreatic cancer patients. Mechanistically, inhibition of BRD9 disrupts enhancer-promoter looping and transcription of stemness genes in CSCs.

CONCLUSIONS

Collectively, the data suggest BRD9 as a novel therapeutic target for PDAC treatment via modulation of CSC stemness.

摘要

背景与目的

胰腺导管腺癌(PDAC)预后不佳,与胰腺癌症干细胞样细胞(CSCs)的存在有关,这些细胞对当前的化疗方案反应不佳。目前,调节 CSCs 的表观遗传机制了解不足,这阻碍了消除 CSCs 的新策略的发展。

方法

通过针对 142 种表观遗传酶的小分子化合物筛选,我们发现含有溴结构域的蛋白 BRD9 是 BAF 组蛋白重塑复合物的一个组成部分,是通过与 TGFβ/激活素-SMAD2/3 信号通路合作来协调胰腺 CSCs 干性的关键染色质调节剂。

结果

BRD9 的抑制和基因缺失阻止了 CSCs 的自我更新、细胞周期进入 G0 期和侵袭性,并提高了 CSCs 对吉西他滨治疗的敏感性。此外,BRD9 的药理学抑制显著降低了患者来源异种移植小鼠模型中的肿瘤发生,并消除了来自胰腺癌患者的肿瘤中的 CSCs。在机制上,BRD9 的抑制破坏了 CSCs 中干性基因的增强子-启动子环和转录。

结论

总的来说,这些数据表明 BRD9 可作为通过调节 CSC 干性治疗 PDAC 的新治疗靶点。

https://cdn.ncbi.nlm.nih.gov/pmc/blobs/ed21/11304550/40cf1789efb1/nihms-2008921-f0005.jpg
https://cdn.ncbi.nlm.nih.gov/pmc/blobs/ed21/11304550/a75f6ad6811c/nihms-2008921-f0001.jpg
https://cdn.ncbi.nlm.nih.gov/pmc/blobs/ed21/11304550/a7db4e662cf2/nihms-2008921-f0002.jpg
https://cdn.ncbi.nlm.nih.gov/pmc/blobs/ed21/11304550/bc5ac78c0d50/nihms-2008921-f0003.jpg
https://cdn.ncbi.nlm.nih.gov/pmc/blobs/ed21/11304550/0967c23007c8/nihms-2008921-f0004.jpg
https://cdn.ncbi.nlm.nih.gov/pmc/blobs/ed21/11304550/40cf1789efb1/nihms-2008921-f0005.jpg
https://cdn.ncbi.nlm.nih.gov/pmc/blobs/ed21/11304550/a75f6ad6811c/nihms-2008921-f0001.jpg
https://cdn.ncbi.nlm.nih.gov/pmc/blobs/ed21/11304550/a7db4e662cf2/nihms-2008921-f0002.jpg
https://cdn.ncbi.nlm.nih.gov/pmc/blobs/ed21/11304550/bc5ac78c0d50/nihms-2008921-f0003.jpg
https://cdn.ncbi.nlm.nih.gov/pmc/blobs/ed21/11304550/0967c23007c8/nihms-2008921-f0004.jpg
https://cdn.ncbi.nlm.nih.gov/pmc/blobs/ed21/11304550/40cf1789efb1/nihms-2008921-f0005.jpg

相似文献

1
BRD9-SMAD2/3 Orchestrates Stemness and Tumorigenesis in Pancreatic Ductal Adenocarcinoma.BRD9 通过调控 SMAD2/3 信号通路维持胰腺导管腺癌干细胞干性和肿瘤发生。
Gastroenterology. 2024 Jan;166(1):139-154. doi: 10.1053/j.gastro.2023.09.021. Epub 2023 Sep 21.
2
BRD9-SMAD2/3 orchestrates stemness and tumorigenesis in pancreatic ductal adenocarcinoma.BRD9-SMAD2/3调控胰腺导管腺癌中的干性和肿瘤发生。
bioRxiv. 2023 Mar 2:2023.03.02.530770. doi: 10.1101/2023.03.02.530770.
3
KLF15 suppresses stemness of pancreatic cancer by decreasing USP21-mediated Nanog stability.KLF15 通过降低 USP21 介导的 Nanog 稳定性来抑制胰腺癌的干性。
Cell Mol Life Sci. 2024 Oct 5;81(1):417. doi: 10.1007/s00018-024-05442-6.
4
The miR-17-92 cluster counteracts quiescence and chemoresistance in a distinct subpopulation of pancreatic cancer stem cells.miR-17-92簇可抵消胰腺癌干细胞特定亚群中的静止状态和化疗耐药性。
Gut. 2015 Dec;64(12):1936-48. doi: 10.1136/gutjnl-2014-308470. Epub 2015 Apr 17.
5
Inhibiting NR5A2 targets stemness in pancreatic cancer by disrupting SOX2/MYC signaling and restoring chemosensitivity.抑制 NR5A2 通过破坏 SOX2/MYC 信号和恢复化疗敏感性来靶向胰腺癌中的干性。
J Exp Clin Cancer Res. 2023 Nov 28;42(1):323. doi: 10.1186/s13046-023-02883-y.
6
The therapeutic targeting of the FGFR1/Src/NF-κB signaling axis inhibits pancreatic ductal adenocarcinoma stemness and oncogenicity.靶向治疗 FGFR1/Src/NF-κB 信号轴抑制胰腺导管腺癌干性和致瘤性。
Clin Exp Metastasis. 2018 Oct;35(7):663-677. doi: 10.1007/s10585-018-9919-5. Epub 2018 Jul 9.
7
RNA Polymerase II-Associated Factor 1 Regulates Stem Cell Features of Pancreatic Cancer Cells, Independently of the PAF1 Complex, via Interactions With PHF5A and DDX3.RNA 聚合酶 II 相关因子 1 通过与 PHF5A 和 DDX3 的相互作用,独立于 PAF1 复合物,调节胰腺癌细胞的干细胞特征。
Gastroenterology. 2020 Nov;159(5):1898-1915.e6. doi: 10.1053/j.gastro.2020.07.053. Epub 2020 Aug 8.
8
HDAC class I inhibitor domatinostat sensitizes pancreatic cancer to chemotherapy by targeting cancer stem cell compartment via FOXM1 modulation.组蛋白去乙酰化酶 I 抑制剂地西他滨通过靶向 FOXM1 调节肿瘤干细胞亚群增强胰腺癌对化疗的敏感性。
J Exp Clin Cancer Res. 2022 Mar 3;41(1):83. doi: 10.1186/s13046-022-02295-4.
9
FOXM1, a super enhancer-associated gene, is related to poorer prognosis and gemcitabine resistance in pancreatic cancer.FOXM1是一种与超级增强子相关的基因,与胰腺癌较差的预后和吉西他滨耐药性有关。
Cell Biochem Biophys. 2025 Jun;83(2):2441-2452. doi: 10.1007/s12013-024-01653-7. Epub 2025 Feb 3.
10
Curcumin sensitizes pancreatic cancer cells to gemcitabine by attenuating PRC2 subunit EZH2, and the lncRNA PVT1 expression.姜黄素通过减弱PRC2亚基EZH2和lncRNA PVT1的表达,使胰腺癌细胞对吉西他滨敏感。
Carcinogenesis. 2017 Oct 1;38(10):1036-1046. doi: 10.1093/carcin/bgx065.

引用本文的文献

1
Nanomedicine breakthroughs overcoming pancreatic cancer drug resistance through precision nano-interventions.纳米医学突破:通过精准纳米干预克服胰腺癌耐药性
Nanoscale Adv. 2025 Jul 29. doi: 10.1039/d5na00513b.
2
Targeting ferroptosis in cancer stem cells: A novel strategy to improve cancer treatment.靶向癌症干细胞中的铁死亡:一种改善癌症治疗的新策略。
Genes Dis. 2025 May 9;12(6):101678. doi: 10.1016/j.gendis.2025.101678. eCollection 2025 Nov.
3
Chromatin remodeling and cancer: the critical influence of the SWI/SNF complex.染色质重塑与癌症:SWI/SNF复合物的关键影响

本文引用的文献

1
Inside the stemness engine: Mechanistic links between deregulated transcription factors and stemness in cancer.在干性引擎的内部:失调转录因子与癌症干性之间的机制联系。
Semin Cancer Biol. 2022 Dec;87:48-83. doi: 10.1016/j.semcancer.2022.11.001. Epub 2022 Nov 5.
2
BRD9-containing non-canonical BAF complex maintains somatic cell transcriptome and acts as a barrier to human reprogramming.BRD9 包含的非典型 BAF 复合物维持体细胞转录组,并作为人重编程的障碍。
Stem Cell Reports. 2022 Dec 13;17(12):2629-2642. doi: 10.1016/j.stemcr.2022.10.005. Epub 2022 Nov 3.
3
BAF Complex Maintains Glioma Stem Cells in Pediatric H3K27M Glioma.
Epigenetics Chromatin. 2025 Apr 23;18(1):22. doi: 10.1186/s13072-025-00590-w.
4
Multifaceted roles of OCT4 in tumor microenvironment: biology and therapeutic implications.OCT4在肿瘤微环境中的多方面作用:生物学及治疗意义
Oncogene. 2025 May;44(18):1213-1229. doi: 10.1038/s41388-025-03408-x. Epub 2025 Apr 14.
5
The FOXP1-ABCG2 axis promotes the proliferation of cancer stem cells and induces chemoresistance in pancreatic cancer.FOXP1-ABCG2轴促进胰腺癌干细胞的增殖并诱导其产生化学抗性。
Cancer Gene Ther. 2025 May;32(5):563-572. doi: 10.1038/s41417-025-00896-7. Epub 2025 Apr 1.
6
New insights on anti-tumor immunity of CD8 T cells: cancer stem cells, tumor immune microenvironment and immunotherapy.CD8 T细胞抗肿瘤免疫的新见解:癌症干细胞、肿瘤免疫微环境与免疫治疗
J Transl Med. 2025 Mar 17;23(1):341. doi: 10.1186/s12967-025-06291-y.
7
FOXM1-Driven CKS1B Upregulation Promotes Pancreatic Cancer Progression and Therapeutic Resistance.FOXM1驱动的CKS1B上调促进胰腺癌进展和治疗抗性。
Int J Biol Sci. 2025 Jan 13;21(3):1047-1064. doi: 10.7150/ijbs.105289. eCollection 2025.
8
Current and future immunotherapeutic approaches in pancreatic cancer treatment.当前和未来在胰腺癌治疗中的免疫治疗方法。
J Hematol Oncol. 2024 Jun 4;17(1):40. doi: 10.1186/s13045-024-01561-6.
9
The pRb/RBL2-E2F1/4-GCN5 axis regulates cancer stem cell formation and G0 phase entry/exit by paracrine mechanisms.pRb/RBL2-E2F1/4-GCN5轴通过旁分泌机制调节癌症干细胞的形成以及G0期的进入/退出。
Nat Commun. 2024 Apr 27;15(1):3580. doi: 10.1038/s41467-024-47680-z.
10
BRD9-mediated control of the TGF-β/Activin/Nodal pathway regulates self-renewal and differentiation of human embryonic stem cells and progression of cancer cells.BRD9 通过调控 TGF-β/Activin/Nodal 通路来调控人类胚胎干细胞的自我更新和分化,以及癌细胞的进展。
Nucleic Acids Res. 2023 Nov 27;51(21):11634-11651. doi: 10.1093/nar/gkad907.
BAF 复合物维持儿童 H3K27M 脑胶质瘤中的神经胶质瘤干细胞。
Cancer Discov. 2022 Dec 2;12(12):2880-2905. doi: 10.1158/2159-8290.CD-21-1491.
4
In situ Chromatin Interaction Analysis Using Paired-End Tag Sequencing.利用配对末端标签测序进行原位染色质相互作用分析。
Curr Protoc. 2021 Aug;1(8):e174. doi: 10.1002/cpz1.174.
5
ROS and TGFβ: from pancreatic tumour growth to metastasis.活性氧簇(ROS)和转化生长因子-β(TGFβ):从胰腺肿瘤生长到转移。
J Exp Clin Cancer Res. 2021 May 3;40(1):152. doi: 10.1186/s13046-021-01960-4.
6
3D chromatin architecture and epigenetic regulation in cancer stem cells.癌症干细胞中的三维染色质结构和表观遗传调控。
Protein Cell. 2021 Jun;12(6):440-454. doi: 10.1007/s13238-020-00819-2. Epub 2021 Jan 16.
7
TGFB1/INHBA Homodimer/Nodal-SMAD2/3 Signaling Network: A Pivotal Molecular Target in PDAC Treatment.TGFB1/INHBA 同源二聚体/Nodal-SMAD2/3 信号通路:PDAC 治疗的关键分子靶点。
Mol Ther. 2021 Mar 3;29(3):920-936. doi: 10.1016/j.ymthe.2021.01.002. Epub 2021 Jan 9.
8
GBAF, a small BAF sub-complex with big implications: a systematic review.GBAF,一个具有重要意义的小 BAF 亚复合物:系统评价。
Epigenetics Chromatin. 2020 Nov 3;13(1):48. doi: 10.1186/s13072-020-00370-8.
9
Molecular Therapeutics of Pancreatic Ductal Adenocarcinoma: Targeted Pathways and the Role of Cancer Stem Cells.胰腺导管腺癌的分子治疗学:靶向途径和癌症干细胞的作用。
Trends Pharmacol Sci. 2020 Dec;41(12):977-993. doi: 10.1016/j.tips.2020.09.008. Epub 2020 Oct 19.
10
Revisiting 3D chromatin architecture in cancer development and progression.重新探讨 3D 染色质构象在癌症发生发展中的作用。
Nucleic Acids Res. 2020 Nov 4;48(19):10632-10647. doi: 10.1093/nar/gkaa747.