• 文献检索
  • 文档翻译
  • 深度研究
  • 学术资讯
  • Suppr Zotero 插件Zotero 插件
  • 邀请有礼
  • 套餐&价格
  • 历史记录
应用&插件
Suppr Zotero 插件Zotero 插件浏览器插件Mac 客户端Windows 客户端微信小程序
定价
高级版会员购买积分包购买API积分包
服务
文献检索文档翻译深度研究API 文档MCP 服务
关于我们
关于 Suppr公司介绍联系我们用户协议隐私条款
关注我们

Suppr 超能文献

核心技术专利:CN118964589B侵权必究
粤ICP备2023148730 号-1Suppr @ 2026

文献检索

告别复杂PubMed语法,用中文像聊天一样搜索,搜遍4000万医学文献。AI智能推荐,让科研检索更轻松。

立即免费搜索

文件翻译

保留排版,准确专业,支持PDF/Word/PPT等文件格式,支持 12+语言互译。

免费翻译文档

深度研究

AI帮你快速写综述,25分钟生成高质量综述,智能提取关键信息,辅助科研写作。

立即免费体验

PEDF 通过上调 PPAR-γ 抑制 LPS 诱导的大鼠急性肺损伤并促进肺上皮细胞存活。

PEDF inhibits LPS-induced acute lung injury in rats and promotes lung epithelial cell survival by upregulating PPAR-γ.

机构信息

Department of Emergency Medicine, The Second Affiliated Hospital of Soochow University, Suzhou, 215004, Jiangsu, China.

Department of Emergency Medicine, The Affiliated Hospital of Xuzhou Medical University, Xuzhou, 221002, Jiangsu, China.

出版信息

BMC Pulm Med. 2023 Sep 23;23(1):359. doi: 10.1186/s12890-023-02666-3.

DOI:10.1186/s12890-023-02666-3
PMID:37740176
原文链接:https://pmc.ncbi.nlm.nih.gov/articles/PMC10517507/
Abstract

BACKGROUND

The progression of acute lung injury (ALI) involves numerous pathological factors and complex mechanisms, and cause the destruction of epithelial and endothelial barriers. Pigment epithelium-derived factor (PEDF) is an angiogenesis inhibitor and a potential anti-inflammatory factor. The purpose of this study was to investigate the effect of PEDF on lipopolysaccharide (LPS)-induced ALI in rats.

METHODS

In vivo, pathological and injury related factors examination were performed on rat lung to investigate the effect of PEDF on ALI. In vitro, the effect of PEDF on inflammatory injury and apoptosis of lung epithelial type II RLE-6TN cell was evaluated, and the expression of inflammatory factors and related pathway proteins and PPAR-γ (in the presence or absence of PPAR-γ inhibitors) were analyzed.

RESULTS

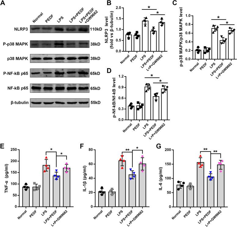
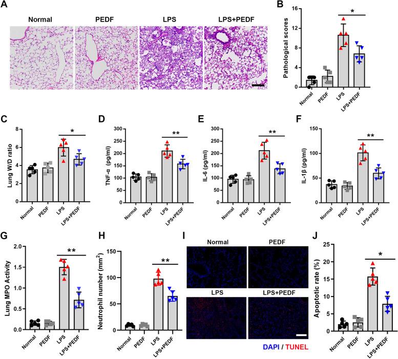
In vivo results showed that PEDF inhibited the inflammatory factor expression (TNF-α, IL-6 and IL-1β) and progression of ALI and reduced lung cell apoptosis in rats. In vitro results showed that PEDF could effectively inhibit LPS-stimulated inflammatory damage and apoptosis of RLE-6TN cells. PEDF inhibited the RLE-6TN cell injury by enhancing the expression of PPAR-γ.

CONCLUSIONS

PEDF is an anti-inflammatory factor, which can inhibit apoptosis of lung epithelial cells by upregulating the expression of PPAR-γ and reducing LPS-induced ALI in rats.

摘要

背景

急性肺损伤(ALI)的进展涉及多种病理因素和复杂机制,并导致上皮和内皮屏障的破坏。色素上皮衍生因子(PEDF)是一种血管生成抑制剂和潜在的抗炎因子。本研究旨在探讨 PEDF 对脂多糖(LPS)诱导的大鼠 ALI 的影响。

方法

在体内,通过对大鼠肺进行病理和损伤相关因素检查,研究 PEDF 对 ALI 的影响。在体外,评估 PEDF 对肺上皮细胞 II 型 RLE-6TN 细胞炎症损伤和凋亡的影响,并分析炎症因子及相关通路蛋白和 PPAR-γ(存在或不存在 PPAR-γ 抑制剂)的表达。

结果

体内结果表明,PEDF 抑制了大鼠中炎症因子表达(TNF-α、IL-6 和 IL-1β)和 ALI 的进展,并减少了肺细胞凋亡。体外结果表明,PEDF 可有效抑制 LPS 刺激的 RLE-6TN 细胞炎症损伤和凋亡。PEDF 通过增强 PPAR-γ 的表达抑制 RLE-6TN 细胞损伤。

结论

PEDF 是一种抗炎因子,可通过上调 PPAR-γ 的表达和减轻 LPS 诱导的大鼠 ALI 来抑制肺上皮细胞凋亡。

https://cdn.ncbi.nlm.nih.gov/pmc/blobs/9ac3/10517507/58651190a774/12890_2023_2666_Fig7_HTML.jpg
https://cdn.ncbi.nlm.nih.gov/pmc/blobs/9ac3/10517507/f2ff0c07b99a/12890_2023_2666_Fig1_HTML.jpg
https://cdn.ncbi.nlm.nih.gov/pmc/blobs/9ac3/10517507/174d91834608/12890_2023_2666_Fig2_HTML.jpg
https://cdn.ncbi.nlm.nih.gov/pmc/blobs/9ac3/10517507/e6e9b375dc49/12890_2023_2666_Fig3_HTML.jpg
https://cdn.ncbi.nlm.nih.gov/pmc/blobs/9ac3/10517507/ddd89b325cd3/12890_2023_2666_Fig4_HTML.jpg
https://cdn.ncbi.nlm.nih.gov/pmc/blobs/9ac3/10517507/8854a6c37e99/12890_2023_2666_Fig5_HTML.jpg
https://cdn.ncbi.nlm.nih.gov/pmc/blobs/9ac3/10517507/d0cd7e46f16d/12890_2023_2666_Fig6_HTML.jpg
https://cdn.ncbi.nlm.nih.gov/pmc/blobs/9ac3/10517507/58651190a774/12890_2023_2666_Fig7_HTML.jpg
https://cdn.ncbi.nlm.nih.gov/pmc/blobs/9ac3/10517507/f2ff0c07b99a/12890_2023_2666_Fig1_HTML.jpg
https://cdn.ncbi.nlm.nih.gov/pmc/blobs/9ac3/10517507/174d91834608/12890_2023_2666_Fig2_HTML.jpg
https://cdn.ncbi.nlm.nih.gov/pmc/blobs/9ac3/10517507/e6e9b375dc49/12890_2023_2666_Fig3_HTML.jpg
https://cdn.ncbi.nlm.nih.gov/pmc/blobs/9ac3/10517507/ddd89b325cd3/12890_2023_2666_Fig4_HTML.jpg
https://cdn.ncbi.nlm.nih.gov/pmc/blobs/9ac3/10517507/8854a6c37e99/12890_2023_2666_Fig5_HTML.jpg
https://cdn.ncbi.nlm.nih.gov/pmc/blobs/9ac3/10517507/d0cd7e46f16d/12890_2023_2666_Fig6_HTML.jpg
https://cdn.ncbi.nlm.nih.gov/pmc/blobs/9ac3/10517507/58651190a774/12890_2023_2666_Fig7_HTML.jpg

相似文献

1
PEDF inhibits LPS-induced acute lung injury in rats and promotes lung epithelial cell survival by upregulating PPAR-γ.PEDF 通过上调 PPAR-γ 抑制 LPS 诱导的大鼠急性肺损伤并促进肺上皮细胞存活。
BMC Pulm Med. 2023 Sep 23;23(1):359. doi: 10.1186/s12890-023-02666-3.
2
Citral inhibits lipopolysaccharide-induced acute lung injury by activating PPAR-γ.柠檬醛通过激活过氧化物酶体增殖物激活受体γ(PPAR-γ)来抑制脂多糖诱导的急性肺损伤。
Eur J Pharmacol. 2015 Jan 15;747:45-51. doi: 10.1016/j.ejphar.2014.09.040. Epub 2014 Oct 2.
3
Forsythiae Fructuse extracts alleviates LPS-induced acute lung injury in mice by regulating PPAR-γ/RXR-α in lungs and colons.连翘提取物通过调节肺和结肠中的PPAR-γ/RXR-α减轻脂多糖诱导的小鼠急性肺损伤。
J Ethnopharmacol. 2022 Jul 15;293:115322. doi: 10.1016/j.jep.2022.115322. Epub 2022 Apr 26.
4
PEDF is an antifibrosis factor that inhibits the activation of fibroblasts in a bleomycin-induced pulmonary fibrosis rat model.PEDF 是一种抗纤维化因子,可抑制博来霉素诱导的肺纤维化大鼠模型中成纤维细胞的激活。
Respir Res. 2022 Apr 22;23(1):100. doi: 10.1186/s12931-022-02027-4.
5
Biochanin A protect against lipopolysaccharide-induced acute lung injury in mice by regulating TLR4/NF-κB and PPAR-γ pathway.大豆苷元通过调控 TLR4/NF-κB 和 PPAR-γ 通路保护脂多糖诱导的急性肺损伤小鼠。
Microb Pathog. 2020 Jan;138:103846. doi: 10.1016/j.micpath.2019.103846. Epub 2019 Nov 4.
6
Gypenosides Inhibit Inflammatory Response and Apoptosis of Endothelial and Epithelial Cells in LPS-Induced ALI: A Study Based on Bioinformatic Analysis and in vivo/vitro Experiments.绞股蓝总苷抑制 LPS 诱导的 ALI 中内皮细胞和上皮细胞的炎症反应和凋亡:基于生物信息学分析和体内/体外实验的研究。
Drug Des Devel Ther. 2021 Jan 25;15:289-303. doi: 10.2147/DDDT.S286297. eCollection 2021.
7
PEDF and 34-mer inhibit angiogenesis in the heart by inducing tip cells apoptosis via up-regulating PPAR-γ to increase surface FasL.色素上皮衍生因子(PEDF)和34肽通过上调过氧化物酶体增殖物激活受体γ(PPAR-γ)以增加表面Fas配体(FasL),诱导尖端细胞凋亡,从而抑制心脏血管生成。
Apoptosis. 2016 Jan;21(1):60-8. doi: 10.1007/s10495-015-1186-1.
8
Bezafibrate attenuates acute lung injury by preserving mitochondrial dynamics equilibrium in pulmonary epithelial cells.贝扎贝特通过维持肺上皮细胞中线粒体动力学平衡来减轻急性肺损伤。
Int Immunopharmacol. 2023 Oct;123:110751. doi: 10.1016/j.intimp.2023.110751. Epub 2023 Aug 9.
9
Shufeng Jiedu capsule inhibits inflammation and apoptosis by activating A2AAR and inhibiting NF-κB to alleviate LPS-induced ALI.疏风解毒胶囊通过激活 A2AAR 和抑制 NF-κB 抑制炎症和凋亡,从而减轻 LPS 诱导的 ALI。
J Ethnopharmacol. 2022 Nov 15;298:115661. doi: 10.1016/j.jep.2022.115661. Epub 2022 Aug 21.
10
Magnolol ameliorates lipopolysaccharide-induced acute lung injury in rats through PPAR-γ-dependent inhibition of NF-kB activation.厚朴酚通过 PPAR-γ 依赖性抑制 NF-κB 激活减轻脂多糖诱导的大鼠急性肺损伤。
Int Immunopharmacol. 2015 Sep;28(1):270-8. doi: 10.1016/j.intimp.2015.05.051. Epub 2015 Jun 10.

引用本文的文献

1
The Role of PEDF in the Eye, Bone, and Nervous and Immune Systems.色素上皮衍生因子在眼睛、骨骼、神经及免疫系统中的作用
Pharmaceutics. 2025 Aug 15;17(8):1064. doi: 10.3390/pharmaceutics17081064.
2
Relationship between VEGF to PEDF ratio and in-hospital mortality in acute respiratory distress syndrome patients.急性呼吸窘迫综合征患者血管内皮生长因子与色素上皮衍生因子比值与院内死亡率的关系。
Sci Rep. 2025 Jan 9;15(1):1420. doi: 10.1038/s41598-025-86003-0.

本文引用的文献

1
PEDF is an antifibrosis factor that inhibits the activation of fibroblasts in a bleomycin-induced pulmonary fibrosis rat model.PEDF 是一种抗纤维化因子,可抑制博来霉素诱导的肺纤维化大鼠模型中成纤维细胞的激活。
Respir Res. 2022 Apr 22;23(1):100. doi: 10.1186/s12931-022-02027-4.
2
Caspase-1-mediated extracellular vesicles derived from pyroptotic alveolar macrophages promote inflammation in acute lung injury.Caspase-1 介导的细胞焦亡肺泡巨噬细胞来源的细胞外囊泡促进急性肺损伤中的炎症反应。
Int J Biol Sci. 2022 Jan 24;18(4):1521-1538. doi: 10.7150/ijbs.66477. eCollection 2022.
3
The Role of Epithelial Damage in the Pulmonary Immune Response.
上皮损伤在肺部免疫反应中的作用。
Cells. 2021 Oct 15;10(10):2763. doi: 10.3390/cells10102763.
4
Exosomes Derived From Alveolar Epithelial Cells Promote Alveolar Macrophage Activation Mediated by miR-92a-3p in Sepsis-Induced Acute Lung Injury.肺泡上皮细胞来源的外泌体通过miR-92a-3p介导促进脓毒症诱导的急性肺损伤中肺泡巨噬细胞的激活。
Front Cell Infect Microbiol. 2021 May 10;11:646546. doi: 10.3389/fcimb.2021.646546. eCollection 2021.
5
The Crucial Role of PPARγ-Egr-1-Pro-Inflammatory Mediators Axis in IgG Immune Complex-Induced Acute Lung Injury.PPARγ-Egr-1-促炎介质轴在 IgG 免疫复合物诱导的急性肺损伤中的关键作用。
Front Immunol. 2021 Feb 25;12:634889. doi: 10.3389/fimmu.2021.634889. eCollection 2021.
6
Preparation and Characterization of Protein-loaded PFC Nanoemulsions for the Treatment of Heart Diseases by Pulmonary Administration.用于肺部给药治疗心脏病的载蛋白全氟碳纳米乳剂的制备与表征
Eur J Pharm Sci. 2021 Mar 1;158:105690. doi: 10.1016/j.ejps.2020.105690. Epub 2020 Dec 24.
7
Induced Cell Death in Acute Lung Injury and Acute Respiratory Distress Syndrome.诱导细胞死亡在急性肺损伤和急性呼吸窘迫综合征中的作用。
Int J Mol Sci. 2020 Jul 28;21(15):5356. doi: 10.3390/ijms21155356.
8
Pigment epithelium-derived factor regulation of neuronal and stem cell fate.色素上皮衍生因子对神经元和干细胞命运的调控。
Exp Cell Res. 2020 Apr 15;389(2):111891. doi: 10.1016/j.yexcr.2020.111891. Epub 2020 Feb 5.
9
Irisin alleviates pulmonary epithelial barrier dysfunction in sepsis-induced acute lung injury via activation of AMPK/SIRT1 pathways.鸢尾素通过激活 AMPK/SIRT1 通路减轻脓毒症诱导的急性肺损伤中的肺上皮屏障功能障碍。
Biomed Pharmacother. 2019 Oct;118:109363. doi: 10.1016/j.biopha.2019.109363. Epub 2019 Aug 21.
10
Caffeine Inhibits NLRP3 Inflammasome Activation by Suppressing MAPK/NF-κB and A2aR Signaling in LPS-Induced THP-1 Macrophages.咖啡因通过抑制 LPS 诱导的 THP-1 巨噬细胞中的 MAPK/NF-κB 和 A2aR 信号通路抑制 NLRP3 炎性小体的激活。
Int J Biol Sci. 2019 Jun 2;15(8):1571-1581. doi: 10.7150/ijbs.34211. eCollection 2019.