• 文献检索
  • 文档翻译
  • 深度研究
  • 学术资讯
  • Suppr Zotero 插件Zotero 插件
  • 邀请有礼
  • 套餐&价格
  • 历史记录
应用&插件
Suppr Zotero 插件Zotero 插件浏览器插件Mac 客户端Windows 客户端微信小程序
定价
高级版会员购买积分包购买API积分包
服务
文献检索文档翻译深度研究API 文档MCP 服务
关于我们
关于 Suppr公司介绍联系我们用户协议隐私条款
关注我们

Suppr 超能文献

核心技术专利:CN118964589B侵权必究
粤ICP备2023148730 号-1Suppr @ 2026

文献检索

告别复杂PubMed语法,用中文像聊天一样搜索,搜遍4000万医学文献。AI智能推荐,让科研检索更轻松。

立即免费搜索

文件翻译

保留排版,准确专业,支持PDF/Word/PPT等文件格式,支持 12+语言互译。

免费翻译文档

深度研究

AI帮你快速写综述,25分钟生成高质量综述,智能提取关键信息,辅助科研写作。

立即免费体验

微小RNA-934通过靶向锌指蛋白36加剧胃癌细胞的恶性程度。

MiR-934 Exacerbates Malignancy of Gastric Cancer Cells by Targeting ZFP36.

作者信息

Pan Zhicheng, Yun Huazhong, Xiao Yun, Tong Fei, Liu Guodong, Zhang Ge, Han Jianbo

机构信息

General Surgery Department, Nanjing Red Cross Hospital, Nanjing City, Jiangsu Province, 210000, China.

出版信息

Iran J Public Health. 2023 Aug;52(8):1720-1729. doi: 10.18502/ijph.v52i8.13411.

DOI:10.18502/ijph.v52i8.13411
PMID:37744530
原文链接:https://pmc.ncbi.nlm.nih.gov/articles/PMC10512137/
Abstract

BACKGROUND

In order to explore new targets for the treatment of gastric cancer (GC), we investigated the regulatory mechanism of miR-934 in the malignant phenotype of gastric cancer.

METHODS

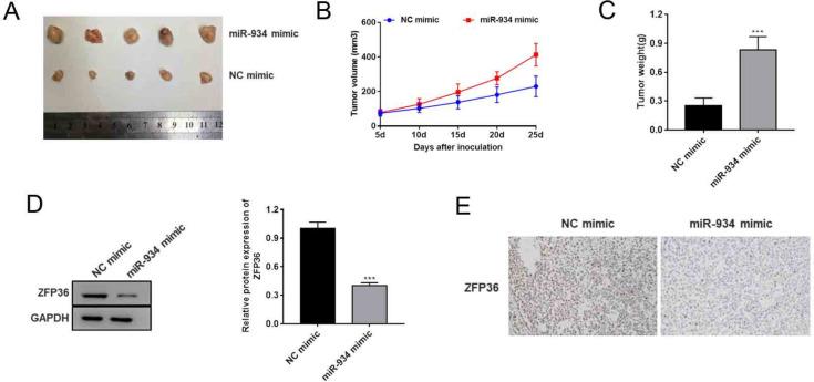
The miRNA and mRNA expressions were determined by RT-qPCR, and protein levels were quantified by western blotting assay. Malignancy of AGS cell line was evaluated by MTT, flow cytometry, wound healing and Transwell assays. The putative binding site between miR-934 and ZFP36 was validated using luciferase reporter assay. Immunohistochemistry (IHC) assay was used to visualize the ZFP36-positive cells in the xenograft sections. All experiments were conducted in General Surgery Laboratory of Nanjing Red Cross Hospital Jiangsu Province, China from June 2019 to June 2021.

RESULTS

GC tissues and cell lines showed notably higher levels of miR-934. Overexpression of miR-934 promoted cell viability, migration and invasion, while inhibited cell apoptosis of GC cells. ZFP36 was predicted and verified to be the target of miR-934 and low protein levels of ZFP36 were observed in GC tissues. The ZFP36 protein expressions were suppressed by miR-934 overexpression, while were facilitated by miR-934 inhibition. Furthermore, the carcinogenic functions of miR-934 were partially reversed after ZFP36 overexpression. The results of in vivo experiments further demonstrated that miR-934 promoted tumor growth and repressed the protein expression of ZFP36.

CONCLUSION

miR-934 served as a tumor promoter in GC via targeting ZFP36, and ZFP36 overexpression could efficiently relieve malignant phenotypes caused by miR-934, which prompted an exploitable molecular target for GC treatment.

摘要

背景

为了探索胃癌(GC)治疗的新靶点,我们研究了miR-934在胃癌恶性表型中的调控机制。

方法

通过RT-qPCR测定miRNA和mRNA表达,通过蛋白质印迹分析定量蛋白质水平。通过MTT、流式细胞术、伤口愈合和Transwell试验评估AGS细胞系的恶性程度。使用荧光素酶报告基因试验验证miR-934与ZFP36之间的假定结合位点。免疫组织化学(IHC)试验用于观察异种移植切片中ZFP36阳性细胞。所有实验于2019年6月至2021年6月在中国江苏省南京市红十字医院普通外科实验室进行。

结果

GC组织和细胞系中miR-934水平显著升高。miR-934的过表达促进了GC细胞的活力、迁移和侵袭,同时抑制了细胞凋亡。ZFP36被预测并验证为miR-934的靶标,在GC组织中观察到ZFP36蛋白水平较低。miR-934过表达抑制了ZFP36蛋白表达,而miR-934抑制则促进了ZFP36蛋白表达。此外,ZFP36过表达后,miR-934的致癌功能部分逆转。体内实验结果进一步证明,miR-934促进肿瘤生长并抑制ZFP36蛋白表达。

结论

miR-934通过靶向ZFP36在GC中起肿瘤促进作用,ZFP36过表达可有效缓解miR-934引起的恶性表型,这提示了一个可用于GC治疗的分子靶点。

https://cdn.ncbi.nlm.nih.gov/pmc/blobs/4cb6/10512137/78fc983ca542/IJPH-52-1720-g005.jpg
https://cdn.ncbi.nlm.nih.gov/pmc/blobs/4cb6/10512137/6377d0ce8bec/IJPH-52-1720-g001.jpg
https://cdn.ncbi.nlm.nih.gov/pmc/blobs/4cb6/10512137/64c8869c6194/IJPH-52-1720-g002.jpg
https://cdn.ncbi.nlm.nih.gov/pmc/blobs/4cb6/10512137/44fcf331a724/IJPH-52-1720-g003.jpg
https://cdn.ncbi.nlm.nih.gov/pmc/blobs/4cb6/10512137/3c19e8a626a5/IJPH-52-1720-g004.jpg
https://cdn.ncbi.nlm.nih.gov/pmc/blobs/4cb6/10512137/78fc983ca542/IJPH-52-1720-g005.jpg
https://cdn.ncbi.nlm.nih.gov/pmc/blobs/4cb6/10512137/6377d0ce8bec/IJPH-52-1720-g001.jpg
https://cdn.ncbi.nlm.nih.gov/pmc/blobs/4cb6/10512137/64c8869c6194/IJPH-52-1720-g002.jpg
https://cdn.ncbi.nlm.nih.gov/pmc/blobs/4cb6/10512137/44fcf331a724/IJPH-52-1720-g003.jpg
https://cdn.ncbi.nlm.nih.gov/pmc/blobs/4cb6/10512137/3c19e8a626a5/IJPH-52-1720-g004.jpg
https://cdn.ncbi.nlm.nih.gov/pmc/blobs/4cb6/10512137/78fc983ca542/IJPH-52-1720-g005.jpg

相似文献

1
MiR-934 Exacerbates Malignancy of Gastric Cancer Cells by Targeting ZFP36.微小RNA-934通过靶向锌指蛋白36加剧胃癌细胞的恶性程度。
Iran J Public Health. 2023 Aug;52(8):1720-1729. doi: 10.18502/ijph.v52i8.13411.
2
Sensitization of Gastric Cancer Cells to 5-FU by MicroRNA-204 Through Targeting the TGFBR2-Mediated Epithelial to Mesenchymal Transition.微小RNA-204通过靶向转化生长因子β受体2介导的上皮-间质转化使胃癌细胞对5-氟尿嘧啶敏感
Cell Physiol Biochem. 2018;47(4):1533-1545. doi: 10.1159/000490871. Epub 2018 Jun 21.
3
MicroRNA-423 Drug Resistance and Proliferation of Breast Cancer Cells by Targeting ZFP36.MicroRNA-423通过靶向ZFP36对乳腺癌细胞的耐药性和增殖的影响
Onco Targets Ther. 2020 Jan 24;13:769-782. doi: 10.2147/OTT.S217745. eCollection 2020.
4
Circ-RNF111 aggravates the malignancy of gastric cancer through miR-876-3p-dependent regulation of KLF12.环状 RNA 家族 111 通过 miR-876-3p 依赖调控 Kruppel 样因子 12 加重胃癌的恶性程度。
World J Surg Oncol. 2021 Aug 30;19(1):259. doi: 10.1186/s12957-021-02373-5.
5
MicroRNA-31 inhibits tumor invasion and metastasis by targeting RhoA in human gastric cancer.MicroRNA-31 通过靶向人胃癌中的 RhoA 抑制肿瘤侵袭和转移。
Oncol Rep. 2017 Aug;38(2):1133-1139. doi: 10.3892/or.2017.5758. Epub 2017 Jun 27.
6
Depletion of Circular RNA circ_CORO1C Suppresses Gastric Cancer Development by Modulating miR-138-5p/KLF12 Axis.环状RNA circ_CORO1C的缺失通过调节miR-138-5p/KLF12轴抑制胃癌发展。
Cancer Manag Res. 2021 May 11;13:3789-3801. doi: 10.2147/CMAR.S290629. eCollection 2021.
7
Silencing of long non-coding RNA HCP5 inhibits proliferation, invasion, migration, and promotes apoptosis via regulation of miR-299-3p/SMAD5 axis in gastric cancer cells.长链非编码 RNA HCP5 的沉默通过调节 miR-299-3p/SMAD5 轴抑制胃癌细胞的增殖、侵袭、迁移,并促进凋亡。
Bioengineered. 2021 Dec;12(1):225-239. doi: 10.1080/21655979.2020.1863619.
8
MicroRNA-1269 promotes cell proliferation via the AKT signaling pathway by targeting RASSF9 in human gastric cancer.微小RNA-1269通过靶向人类胃癌中的RASSF9,经由AKT信号通路促进细胞增殖。
Cancer Cell Int. 2019 Nov 21;19:308. doi: 10.1186/s12935-019-1026-4. eCollection 2019.
9
MiR-122-5p inhibits cell migration and invasion in gastric cancer by down-regulating DUSP4.miR-122-5p 通过下调 DUSP4 抑制胃癌细胞迁移和侵袭。
Cancer Biol Ther. 2018 May 4;19(5):427-435. doi: 10.1080/15384047.2018.1423925. Epub 2018 Mar 6.
10
Circ_0003159 upregulates LIFR expression through competitively binding to miR-221-3p/miR-222-3p to block gastric cancer development.Circ_0003159 通过竞争性结合 miR-221-3p/miR-222-3p 上调 LIFR 表达,从而阻断胃癌的发展。
J Mol Histol. 2022 Apr;53(2):173-186. doi: 10.1007/s10735-021-10044-8. Epub 2022 Jan 16.

引用本文的文献

1
Tristetraprolin Family Members and Processing Bodies: A Complex Regulatory Network Involved in Fatty Liver Disease, Viral Hepatitis and Hepatocellular Carcinoma.锌指蛋白36家族成员与加工小体:参与脂肪肝、病毒性肝炎和肝细胞癌的复杂调控网络
Cancers (Basel). 2025 Jan 21;17(3):348. doi: 10.3390/cancers17030348.
2
Development and validation of a hypoxia- and mitochondrial dysfunction- related prognostic model based on integrated single-cell and bulk RNA sequencing analyses in gastric cancer.基于单细胞和 bulk RNA 测序分析的胃癌缺氧和线粒体功能障碍相关预后模型的建立和验证。
Front Immunol. 2024 Aug 6;15:1419133. doi: 10.3389/fimmu.2024.1419133. eCollection 2024.
3

本文引用的文献

1
NBPF4 mitigates progression in colorectal cancer through the regulation of EZH2-associated ETFA.NBPF4 通过调节 EZH2 相关的 ETFA 来减轻结直肠癌的进展。
J Cell Mol Med. 2021 Sep;25(18):9038-9050. doi: 10.1111/jcmm.16867. Epub 2021 Aug 18.
2
MicroRNA-934 promotes colorectal cancer cell proliferation by directly targeting Dickkopf-related protein 2.微小RNA-934通过直接靶向Dickkopf相关蛋白2促进结肠癌细胞增殖。
Exp Ther Med. 2021 Sep;22(3):1041. doi: 10.3892/etm.2021.10473. Epub 2021 Jul 21.
3
miR-934 promotes breast cancer metastasis by regulation of PTEN and epithelial-mesenchymal transition.
The hidden messengers: cancer associated fibroblasts-derived exosomal miRNAs as key regulators of cancer malignancy.
隐匿的信使:癌症相关成纤维细胞衍生的外泌体微小RNA作为癌症恶性程度的关键调节因子
Front Cell Dev Biol. 2024 Apr 17;12:1378302. doi: 10.3389/fcell.2024.1378302. eCollection 2024.
miR-934 通过调控 PTEN 和上皮间质转化促进乳腺癌转移。
Tissue Cell. 2021 Aug;71:101581. doi: 10.1016/j.tice.2021.101581. Epub 2021 Jun 11.
4
Up-regulation of miR-934 serves as an independent prognostic factor for lung cancer and promotes proliferation, migration and invasion of non-small cell lung cancer cells.miR-934的上调作为肺癌的独立预后因素,并促进非小细胞肺癌细胞的增殖、迁移和侵袭。
J Biol Regul Homeost Agents. 2021 Jan-Feb;35(1):315-322. doi: 10.23812/20-711-L.
5
Tumor-derived exosomal miR-934 induces macrophage M2 polarization to promote liver metastasis of colorectal cancer.肿瘤来源的外泌体 miR-934 诱导巨噬细胞 M2 极化促进结直肠癌肝转移。
J Hematol Oncol. 2020 Nov 19;13(1):156. doi: 10.1186/s13045-020-00991-2.
6
LncRNA ADAMTS9-AS1 Restrains the Aggressive Traits of Breast Carcinoma Cells via Sponging miR-513a-5p.长链非编码RNA ADAMTS9-AS1通过海绵吸附miR-513a-5p抑制乳腺癌细胞的侵袭性特征。
Cancer Manag Res. 2020 Oct 28;12:10693-10703. doi: 10.2147/CMAR.S266575. eCollection 2020.
7
ZFP36 Binds With PRC1 to Inhibit Tumor Growth and Increase 5-Fu Chemosensitivity of Hepatocellular Carcinoma.锌指蛋白36与多梳抑制复合物1结合以抑制肿瘤生长并增强肝癌对5-氟尿嘧啶的化疗敏感性。
Front Mol Biosci. 2020 Jul 14;7:126. doi: 10.3389/fmolb.2020.00126. eCollection 2020.
8
Circular RNA 000554 represses epithelial-mesenchymal transition in breast cancer by regulating microRNA-182/ZFP36 axis.环状 RNA 000554 通过调控 microRNA-182/ZFP36 轴抑制乳腺癌上皮间质转化。
FASEB J. 2020 Sep;34(9):11405-11420. doi: 10.1096/fj.201903047R. Epub 2020 Jul 30.
9
Targeted Therapies in Advanced Gastric Cancer.晚期胃癌的靶向治疗。
Curr Treat Options Oncol. 2020 Jul 28;21(9):70. doi: 10.1007/s11864-020-00774-4.
10
Long noncoding RNA NNT-AS1 functions as an oncogene in breast cancer via repressing ZFP36 expression.长链非编码 RNA NNT-AS1 通过抑制 ZFP36 表达在乳腺癌中发挥癌基因作用。
J Biol Regul Homeost Agents. 2020 May-Jun;34(3):795-805. doi: 10.23812/20-100-A-13.