• 文献检索
  • 文档翻译
  • 深度研究
  • 学术资讯
  • Suppr Zotero 插件Zotero 插件
  • 邀请有礼
  • 套餐&价格
  • 历史记录
应用&插件
Suppr Zotero 插件Zotero 插件浏览器插件Mac 客户端Windows 客户端微信小程序
定价
高级版会员购买积分包购买API积分包
服务
文献检索文档翻译深度研究API 文档MCP 服务
关于我们
关于 Suppr公司介绍联系我们用户协议隐私条款
关注我们

Suppr 超能文献

核心技术专利:CN118964589B侵权必究
粤ICP备2023148730 号-1Suppr @ 2026

文献检索

告别复杂PubMed语法,用中文像聊天一样搜索,搜遍4000万医学文献。AI智能推荐,让科研检索更轻松。

立即免费搜索

文件翻译

保留排版,准确专业,支持PDF/Word/PPT等文件格式,支持 12+语言互译。

免费翻译文档

深度研究

AI帮你快速写综述,25分钟生成高质量综述,智能提取关键信息,辅助科研写作。

立即免费体验

基于七个T细胞相关细胞聚类基因的膀胱尿路上皮癌预后特征。

A prognostic signature based on seven T-cell-related cell clustering genes in bladder urothelial carcinoma.

作者信息

Yang Jie, Zhou Fenghai, Yang Xia, Ma Pengcheng, Ma Xiaoling

机构信息

The First School of Clinical Medicine, Lanzhou University/Department of Reproductive Medicine, The First Hospital of Lanzhou University, Lanzhou, Gansu, 730000, P.R. China.

The First School of Clinical Medicine, Lanzhou University/Department of Urology, Gansu Provincial Hospital, No. 204 Donggang West Road, Chengguan District, Lanzhou, Gansu, 730000, P.R. China.

出版信息

Open Med (Wars). 2023 Sep 18;18(1):20230773. doi: 10.1515/med-2023-0773. eCollection 2023.

DOI:10.1515/med-2023-0773
PMID:37745978
原文链接:https://pmc.ncbi.nlm.nih.gov/articles/PMC10512444/
Abstract

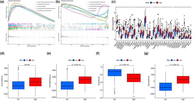
Bladder urothelial carcinoma (BLCA) is one of the most common cancer-related deaths in the world, along with high mortality. Due to the difficult detection of early symptoms, the treatment for this disease is still dissatisfactory. Thus, the current research hotspot is beginning to focus on the immune microenvironment in this disease, aiming to provide guidance for diagnosis and treatment. In this study, the single-cell RNA sequencing data downloaded from the gene expression omnibus database was used to classify the immune cells of BLCA. And the final seven T-cell-related cell clustering genes associated with BLCA prognosis (, , , , , , and ) were screened out, and then used for constructing the prognostic model against BLCA based on the Cox and LASSO regression analysis. Satisfactorily, the model could efficiently evaluate the overall survival of BLCA and had the potential to be applied for the clinic treatment. Moreover, we also revealed that the difference in immune infiltration levels and gene mutation might account for the diverse prognosis in BLCA patients. In a word, our findings provided a novel insight for designing efficient immunotherapies for BLCA.

摘要

膀胱尿路上皮癌(BLCA)是世界上与癌症相关的最常见死亡原因之一,死亡率很高。由于早期症状难以检测,该疾病的治疗仍然不尽人意。因此,当前的研究热点开始聚焦于该疾病的免疫微环境,旨在为诊断和治疗提供指导。在本研究中,从基因表达综合数据库下载的单细胞RNA测序数据用于对BLCA的免疫细胞进行分类。然后筛选出与BLCA预后相关的最终七个T细胞相关细胞聚类基因(、、、、、和),并基于Cox和LASSO回归分析用于构建针对BLCA的预后模型。令人满意的是,该模型可以有效地评估BLCA的总生存期,并具有应用于临床治疗的潜力。此外,我们还揭示了免疫浸润水平和基因突变的差异可能是BLCA患者预后不同的原因。总之,我们的研究结果为设计针对BLCA的有效免疫疗法提供了新的见解。

https://cdn.ncbi.nlm.nih.gov/pmc/blobs/9464/10512444/bf64d2a5c1a5/j_med-2023-0773-fig008.jpg
https://cdn.ncbi.nlm.nih.gov/pmc/blobs/9464/10512444/125c19985235/j_med-2023-0773-fig001.jpg
https://cdn.ncbi.nlm.nih.gov/pmc/blobs/9464/10512444/f27ea11ea18b/j_med-2023-0773-fig002.jpg
https://cdn.ncbi.nlm.nih.gov/pmc/blobs/9464/10512444/80443c1934a1/j_med-2023-0773-fig003.jpg
https://cdn.ncbi.nlm.nih.gov/pmc/blobs/9464/10512444/0a1fc34d3a9c/j_med-2023-0773-fig004.jpg
https://cdn.ncbi.nlm.nih.gov/pmc/blobs/9464/10512444/664175ce4fc1/j_med-2023-0773-fig005.jpg
https://cdn.ncbi.nlm.nih.gov/pmc/blobs/9464/10512444/1170b9036db9/j_med-2023-0773-fig006.jpg
https://cdn.ncbi.nlm.nih.gov/pmc/blobs/9464/10512444/ed141b9b70fc/j_med-2023-0773-fig007.jpg
https://cdn.ncbi.nlm.nih.gov/pmc/blobs/9464/10512444/bf64d2a5c1a5/j_med-2023-0773-fig008.jpg
https://cdn.ncbi.nlm.nih.gov/pmc/blobs/9464/10512444/125c19985235/j_med-2023-0773-fig001.jpg
https://cdn.ncbi.nlm.nih.gov/pmc/blobs/9464/10512444/f27ea11ea18b/j_med-2023-0773-fig002.jpg
https://cdn.ncbi.nlm.nih.gov/pmc/blobs/9464/10512444/80443c1934a1/j_med-2023-0773-fig003.jpg
https://cdn.ncbi.nlm.nih.gov/pmc/blobs/9464/10512444/0a1fc34d3a9c/j_med-2023-0773-fig004.jpg
https://cdn.ncbi.nlm.nih.gov/pmc/blobs/9464/10512444/664175ce4fc1/j_med-2023-0773-fig005.jpg
https://cdn.ncbi.nlm.nih.gov/pmc/blobs/9464/10512444/1170b9036db9/j_med-2023-0773-fig006.jpg
https://cdn.ncbi.nlm.nih.gov/pmc/blobs/9464/10512444/ed141b9b70fc/j_med-2023-0773-fig007.jpg
https://cdn.ncbi.nlm.nih.gov/pmc/blobs/9464/10512444/bf64d2a5c1a5/j_med-2023-0773-fig008.jpg

相似文献

1
A prognostic signature based on seven T-cell-related cell clustering genes in bladder urothelial carcinoma.基于七个T细胞相关细胞聚类基因的膀胱尿路上皮癌预后特征。
Open Med (Wars). 2023 Sep 18;18(1):20230773. doi: 10.1515/med-2023-0773. eCollection 2023.
2
Construction of cancer- associated fibroblasts related risk signature based on single-cell RNA-seq and bulk RNA-seq data in bladder urothelial carcinoma.基于单细胞RNA测序和批量RNA测序数据构建膀胱尿路上皮癌中癌症相关成纤维细胞相关风险特征
Front Oncol. 2023 Apr 14;13:1170893. doi: 10.3389/fonc.2023.1170893. eCollection 2023.
3
Comprehensive Exploration of Tumor Microenvironment Modulation Based on the ESTIMATE Algorithm in Bladder Urothelial Carcinoma Microenvironment.基于ESTIMATE算法对膀胱尿路上皮癌微环境中肿瘤微环境调控的综合探索
Front Oncol. 2022 Feb 14;12:724261. doi: 10.3389/fonc.2022.724261. eCollection 2022.
4
Prognosis analysis and validation of lipid metabolism-associated lncRNAs and tumor immune microenvironment in bladder cancer.膀胱癌中脂质代谢相关 lncRNAs 与肿瘤免疫微环境的预后分析和验证。
Aging (Albany NY). 2023 Aug 24;15(16):8384-8407. doi: 10.18632/aging.204975.
5
Identification of a basement membrane-related genes signature with immune correlation in bladder urothelial carcinoma and verification in vitro.鉴定膀胱癌中与基底膜相关的免疫相关基因特征,并在体外验证。
BMC Cancer. 2023 Oct 23;23(1):1021. doi: 10.1186/s12885-023-11340-0.
6
Comprehensive analysis of scRNA-Seq and bulk RNA-Seq reveals dynamic changes in the tumor immune microenvironment of bladder cancer and establishes a prognostic model.综合分析 scRNA-Seq 和 bulk RNA-Seq 揭示膀胱癌肿瘤免疫微环境的动态变化,并建立一个预后模型。
J Transl Med. 2023 Mar 27;21(1):223. doi: 10.1186/s12967-023-04056-z.
7
Integrated Analysis of Energy Metabolism Signature-Identified Distinct Subtypes of Bladder Urothelial Carcinoma.能量代谢特征综合分析鉴别出膀胱尿路上皮癌的不同亚型
Front Cell Dev Biol. 2022 Feb 23;10:814735. doi: 10.3389/fcell.2022.814735. eCollection 2022.
8
A novel cuproptosis-related lncRNAs signature predicts prognostic and immune of bladder urothelial carcinoma.一种新型的铜死亡相关长链非编码RNA特征预测膀胱尿路上皮癌的预后和免疫情况。
Front Genet. 2023 Mar 31;14:1148430. doi: 10.3389/fgene.2023.1148430. eCollection 2023.
9
Uncovering the potential functions of lymph node metastasis-associated aberrant methylation differentially expressed genes and their association with the immune infiltration and prognosis in bladder urothelial carcinoma.揭示淋巴结转移相关异常甲基化差异表达基因的潜在功能及其与膀胱癌免疫浸润和预后的关系。
PeerJ. 2023 Apr 24;11:e15284. doi: 10.7717/peerj.15284. eCollection 2023.
10
Identification of a tumor microenvironment-related seven-gene signature for predicting prognosis in bladder cancer.鉴定一个与肿瘤微环境相关的七基因标志物,用于预测膀胱癌的预后。
BMC Cancer. 2021 Jun 10;21(1):692. doi: 10.1186/s12885-021-08447-7.

本文引用的文献

1
Neoadjuvant afatinib with paclitaxel for triple-negative breast cancer and the molecular characteristics in responders and non-responders.阿法替尼联合紫杉醇新辅助治疗三阴性乳腺癌及应答者和无应答者的分子特征。
J Formos Med Assoc. 2022 Dec;121(12):2538-2547. doi: 10.1016/j.jfma.2022.05.015. Epub 2022 Jun 23.
2
Rational design of synthetically tractable HDAC6/HSP90 dual inhibitors to destroy immune-suppressive tumor microenvironment.合理设计可综合的 HDAC6/HSP90 双重抑制剂以破坏免疫抑制性肿瘤微环境。
J Adv Res. 2023 Apr;46:159-171. doi: 10.1016/j.jare.2022.06.009. Epub 2022 Jun 22.
3
Circ-HSP90A expedites cell growth, stemness, and immune evasion in non-small cell lung cancer by regulating STAT3 signaling and PD-1/PD-L1 checkpoint.
环状热休克蛋白 90A 通过调控 STAT3 信号和 PD-1/PD-L1 检查点促进非小细胞肺癌的细胞生长、干性和免疫逃逸。
Cancer Immunol Immunother. 2023 Jan;72(1):101-124. doi: 10.1007/s00262-022-03235-z. Epub 2022 Jun 24.
4
Stabilizing and upregulating Axin with tankyrase inhibitor reverses 5-fluorouracil chemoresistance and proliferation by targeting the WNT/caveolin-1 axis in colorectal cancer cells.用端锚聚合酶抑制剂稳定并上调轴蛋白可通过靶向结直肠癌细胞中的 WNT/窖蛋白-1 轴逆转 5-氟尿嘧啶化疗耐药和增殖。
Cancer Gene Ther. 2022 Nov;29(11):1707-1719. doi: 10.1038/s41417-022-00493-y. Epub 2022 Jun 24.
5
Harnessing anti-cytomegalovirus immunity for local immunotherapy against solid tumors.利用抗巨细胞病毒免疫进行局部免疫治疗实体瘤。
Proc Natl Acad Sci U S A. 2022 Jun 28;119(26):e2116738119. doi: 10.1073/pnas.2116738119. Epub 2022 Jun 24.
6
Unraveling the Role of Guanylate-Binding Proteins (GBPs) in Breast Cancer: A Comprehensive Literature Review and New Data on Prognosis in Breast Cancer Subtypes.解析鸟苷酸结合蛋白(GBPs)在乳腺癌中的作用:一项关于乳腺癌亚型预后的综合文献综述及新数据
Cancers (Basel). 2022 Jun 4;14(11):2794. doi: 10.3390/cancers14112794.
7
Downregulated ADAMTS1 Incorporating A2M Contributes to Tumorigenesis and Alters Tumor Immune Microenvironment in Lung Adenocarcinoma.整合A2M的ADAMTS1下调促进肺腺癌的肿瘤发生并改变肿瘤免疫微环境。
Biology (Basel). 2022 May 16;11(5):760. doi: 10.3390/biology11050760.
8
Genomics and Immunomics in the Treatment of Urothelial Carcinoma.基因组学与免疫组学在尿路上皮癌治疗中的应用
Curr Oncol. 2022 May 12;29(5):3499-3518. doi: 10.3390/curroncol29050283.
9
MTHFD2 is a potential oncogene for its strong association with poor prognosis and high level of immune infiltrates in urothelial carcinomas of bladder.MTHFD2 是一种潜在的致癌基因,因为它与膀胱癌的不良预后和高水平的免疫浸润密切相关。
BMC Cancer. 2022 May 17;22(1):556. doi: 10.1186/s12885-022-09606-0.
10
A Prognostic Gene Signature for Hepatocellular Carcinoma.一种用于肝细胞癌的预后基因特征
Front Oncol. 2022 Apr 27;12:841530. doi: 10.3389/fonc.2022.841530. eCollection 2022.