Biosciences, College of Life and Environmental Sciences, University of Exeter, Exeter EX4 4QD, United Kingdom.
Engineering and Physical Sciences Research Council Hub for Quantitative Modelling in Healthcare, University of Exeter, Exeter EX4 4QJ, United Kingdom.
Proc Natl Acad Sci U S A. 2023 Oct 3;120(40):e2221507120. doi: 10.1073/pnas.2221507120. Epub 2023 Sep 26.
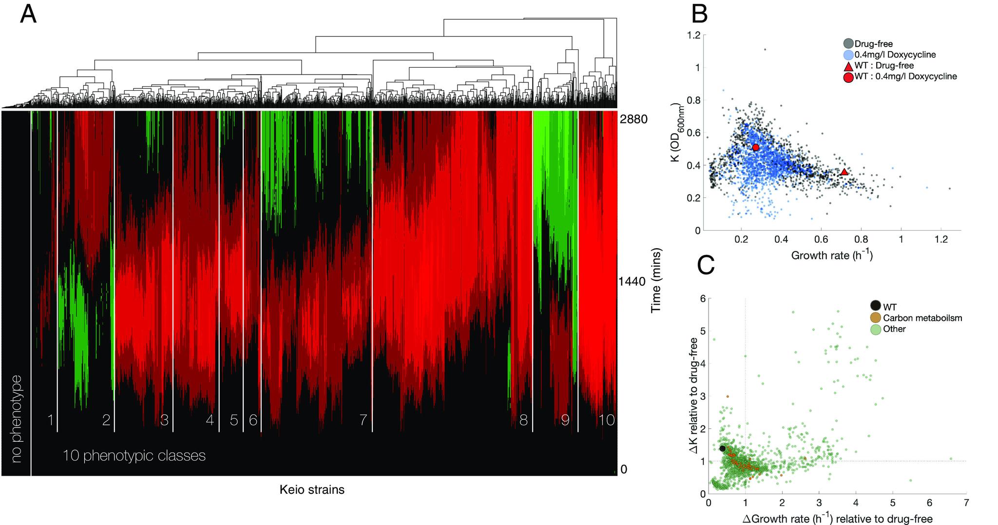
Antibiotics, by definition, reduce bacterial growth rates in optimal culture conditions; however, the real-world environments bacteria inhabit see rapid growth punctuated by periods of low nutrient availability. How antibiotics mediate population decline during these periods is poorly understood. Bacteria cannot optimize for all environmental conditions because a growth-longevity tradeoff predicts faster growth results in faster population decline, and since bacteriostatic antibiotics slow growth, they should also mediate longevity. We quantify how antibiotics, their targets, and resistance mechanisms influence longevity using populations of and, as the tradeoff predicts, populations are maintained for longer if they encounter ribosome-binding antibiotics doxycycline and erythromycin, a finding that is not observed using antibiotics with alternative cellular targets. This tradeoff also predicts resistance mechanisms that increase growth rates during antibiotic treatment could be detrimental during nutrient stresses, and indeed, we find resistance by ribosomal protection removes benefits to longevity provided by doxycycline. We therefore liken ribosomal protection to a "Trojan horse" because it provides protection from an antibiotic but, during nutrient stresses, it promotes the demise of the bacteria. Seeking mechanisms to support these observations, we show doxycycline promotes efficient metabolism and reduces the concentration of reactive oxygen species. Seeking generality, we sought another mechanism that affects longevity and we found the number of doxycycline targets, namely, the ribosomal RNA operons, mediates growth and longevity even without antibiotics. We conclude that slow growth, as observed during antibiotic treatment, can help bacteria overcome later periods of nutrient stress.
抗生素的定义是在最佳培养条件下降低细菌的生长速度;然而,细菌所居住的真实环境中,其生长会被快速的营养物质缺乏期打断。抗生素在这些时期如何介导种群下降还知之甚少。由于生长-寿命权衡预测更快的生长会导致更快的种群下降,而抑菌抗生素会减缓生长,因此细菌无法优化所有环境条件。我们使用 和 种群来量化抗生素、它们的靶标和耐药机制如何影响寿命,正如权衡预测的那样,如果种群遇到核糖体结合抗生素多西环素和红霉素,它们会维持更长时间,而使用具有替代细胞靶标的抗生素则不会观察到这种情况。这种权衡还预测了在抗生素治疗期间增加生长速度的耐药机制在营养压力下可能是有害的,事实上,我们发现核糖体保护的耐药性消除了多西环素提供的对寿命的益处。因此,我们将核糖体保护比作“特洛伊木马”,因为它可以防止抗生素的侵害,但在营养压力下,它会促进细菌的死亡。为了寻找支持这些观察结果的机制,我们发现多西环素能促进有效的新陈代谢并降低活性氧的浓度。为了寻求普遍性,我们寻找另一种影响寿命的机制,我们发现多西环素的靶标(即核糖体 RNA 操纵子)的数量甚至在没有抗生素的情况下也会影响生长和寿命。我们得出的结论是,抗生素治疗期间观察到的缓慢生长可以帮助细菌克服后期的营养压力。