Suppr超能文献

血清学调查在乳糜泻中的持续性绒毛萎缩。

Serological Investigation of Persistent Villous Atrophy in Celiac Disease.

机构信息

Department of Internal Medicine, UT Southwestern Medical Center, Dallas, Texas, USA.

Department of Medicine, Celiac Disease Center, New York Presbyterian Hospital/Columbia University Irving Medical Center, New York, New York, USA.

出版信息

Clin Transl Gastroenterol. 2023 Dec 1;14(12):e00639. doi: 10.14309/ctg.0000000000000639.

Abstract

INTRODUCTION

Persistent villous atrophy (VA) is not uncommon in celiac disease (CeD) while patients take a gluten-free diet (GFD).

METHODS

We conducted a retrospective study with 122 serum samples collected from controls and patients with CeD either at the initial diagnosis or at the follow-up during endoscopy. These samples were assigned to 3 groups: nonceliac control, non-VA CeD (Marsh score 0-2), and VA CeD (Marsh score 3a-3c). We established an in-house multiplex assay to identify potential serological biomarkers for VA. We assessed autoantibodies reported to affect the small intestine, including IgA and IgG antibodies against tissue transglutaminase (tTG), interferons, villin, actin, autoimmune enteropathy-related 75 kDa antigen (AIE-75), and tryptophan hydroxylase (TPH)-1, as well as 27 cytokines. The apolipoproteins quantified included apo A1, apo B-100, and apo A4, which were produced predominantly by the intestinal epithelium or expressed specifically in villi.

RESULTS

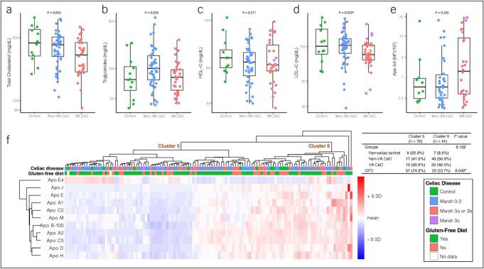
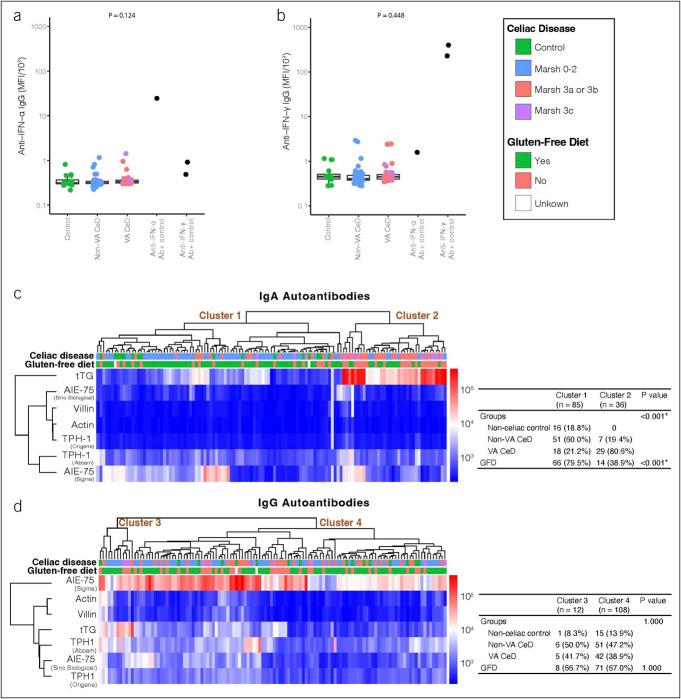
Autoantibody levels were high only for tTG antibodies, which performed well in initial CeD diagnosis, but suboptimally for VA prediction during follow-up, because 14.6% of the follow-up patients with VA had low tTG-IgA. Increasing dilution improved tTG-IgA quantification, particularly when the antibody levels were extremely high but did not significantly improve VA detection. Among those with low tTG-IgA and persistent VA, high proinflammatory cytokines were observed in 2 patients. Median low-density lipoprotein cholesterol levels were significantly lower in the VA CeD group ( P = 0.03). Apolipoprotein levels were similar in patients with and without VA but diverged between those on a GFD or not.

DISCUSSION

tTG-IgA as a biomarker is suboptimal for VA prediction while on a GFD. Persistent VA is associated with low low-density lipoprotein cholesterol levels and partially related to persistent high proinflammatory cytokines.

摘要

简介

在接受无麸质饮食(GFD)的情况下,乳糜泻(CeD)患者的持续性绒毛萎缩(VA)并不少见。

方法

我们进行了一项回顾性研究,共收集了 122 份血清样本,来自对照组和 CeD 患者,这些患者要么在初次诊断时,要么在内镜检查时的随访中采集了样本。这些样本被分为 3 组:非乳糜泻对照组、非 VA CeD(Marsh 评分 0-2)和 VA CeD(Marsh 评分 3a-3c)。我们建立了一种内部多重分析方法来确定潜在的 VA 血清学标志物。我们评估了报告影响小肠的自身抗体,包括组织转谷氨酰胺酶(tTG)、干扰素、微绒毛蛋白、肌动蛋白、自身免疫性肠病相关 75 kDa 抗原(AIE-75)和色氨酸羟化酶(TPH)-1的 IgA 和 IgG 抗体,以及 27 种细胞因子。定量的载脂蛋白包括主要由肠上皮细胞产生或在绒毛中特异性表达的载脂蛋白 A1、载脂蛋白 B-100 和载脂蛋白 A4。

结果

仅 tTG 抗体的自身抗体水平较高,其在 CeD 的初始诊断中表现良好,但在随访中预测 VA 效果不佳,因为 14.6%的 VA 随访患者 tTG-IgA 较低。增加稀释度可改善 tTG-IgA 的定量,但对 VA 的检测没有显著改善,尤其是当抗体水平极高时。在那些 tTG-IgA 低且 VA 持续存在的患者中,有 2 例患者观察到高促炎细胞因子。VA CeD 组的中位数低密度脂蛋白胆固醇水平明显较低(P = 0.03)。有 VA 和无 VA 的患者的载脂蛋白水平相似,但在是否接受 GFD 治疗的患者中存在差异。

讨论

tTG-IgA 作为生物标志物在接受 GFD 时预测 VA 效果不佳。持续性 VA 与低 LDL 胆固醇水平相关,部分与持续性高促炎细胞因子相关。

https://cdn.ncbi.nlm.nih.gov/pmc/blobs/8644/10749705/1375e5da6f54/ct9-14-e00639-g001.jpg

文献AI研究员

20分钟写一篇综述,助力文献阅读效率提升50倍。

立即体验

用中文搜PubMed

大模型驱动的PubMed中文搜索引擎

马上搜索

文档翻译

学术文献翻译模型,支持多种主流文档格式。

立即体验