Suppr超能文献

法国土壤真菌与细菌比例的生物地理格局。

Biogeographical patterns of the soil fungal:bacterial ratio across France.

机构信息

Agroécologie, INRAE, Institut Agro, Université Bourgogne, Franche-Comté , Dijon, France.

INRAE, Info&Sols , Orléans, France.

出版信息

mSphere. 2023 Oct 24;8(5):e0036523. doi: 10.1128/msphere.00365-23. Epub 2023 Sep 27.

Abstract

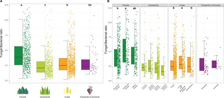
Soils are one of the major reservoirs of biological diversity on our planet because they host a huge richness of microorganisms. The fungal:bacterial (F:B) ratio targets two major functional groups of organisms in soils and can improve our understanding of their importance and efficiency for soil functioning. To better decipher the variability of this ratio and rank the environmental parameters involved, we used the French Soil Quality Monitoring Network (RMQS)-one of the most extensive and a priori-free soil sampling surveys, based on a systematic 16 km × 16 km grid and including more than 2,100 samples. F:B ratios, measured by quantitative PCR targeting the 18S and 16S rDNA genes, turned out to be heterogenously distributed and spatially structured in geographical patterns across France. These distribution patterns differed from bacterial or fungal densities taken separately, supporting the hypothesis that the F:B ratio is not the mere addition of each density but rather results from the complex interactions of the two functional groups. The F:B ratios were mainly influenced by soil characteristics and land management. Among soil characteristics, the pH and, to a lesser extent, the organic carbon content and the carbon:nitrogen (C:N) ratio were the main drivers. These results improved our understanding of soil microbial communities, and from an operational point of view, they suggested that the F:B ratio should be a useful new bioindicator of soil status. The resulting dataset can be considered as a first step toward building up a robust repository essential to any bioindicator and aimed at guiding and helping decision making. IMPORTANCE In the face of human disturbances, microbial activity can be impacted and, e.g., can result in the release of large amounts of soil carbon into the atmosphere, with global impacts on temperature. Therefore, the development and the regular use of soil bioindicators are essential to (i) improve our knowledge of soil microbial communities and (ii) guide and help decision makers define suitable soil management strategies. Bacterial and fungal communities are key players in soil organic matter turnover, but with distinct physiological and ecological characteristics. The fungal:bacterial ratio targets these two major functional groups by investigating their presence and their equilibrium. The aim of our study is to characterize this ratio at a territorial scale and rank the environmental parameters involved so as to further develop a robust repository essential to the interpretation of any bioindicator of soil quality.

摘要

土壤是地球上生物多样性的主要储存库之一,因为它们拥有丰富的微生物。真菌与细菌(F:B)的比例针对土壤中两个主要的生物功能群,可提高我们对其在土壤功能中的重要性和效率的理解。为了更好地解释该比例的可变性并对涉及的环境参数进行排序,我们使用了法国土壤质量监测网络(RMQS)——这是最广泛的、基于系统的 16 公里×16 公里网格的、包含 2100 多个样本的、无需先验的土壤采样调查之一。通过针对 18S 和 16S rDNA 基因的定量 PCR 测量 F:B 比值,结果表明其在法国各地的地理模式中呈异质分布和空间结构。这些分布模式与单独测量的细菌或真菌密度不同,这支持了 F:B 比值不是每个密度的简单加和,而是两个功能群之间复杂相互作用的结果的假设。F:B 比值主要受土壤特性和土地管理的影响。在土壤特性中,pH 值以及在较小程度上的有机碳含量和碳:氮(C:N)比是主要驱动因素。这些结果提高了我们对土壤微生物群落的理解,从操作的角度来看,它们表明 F:B 比值将是土壤状况的有用新生物指标。由此产生的数据集可被视为建立稳健存储库的第一步,这对于任何生物指标都是必不可少的,旨在指导和帮助决策者做出决策。重要性 面对人类干扰,微生物活动可能会受到影响,例如,可能会导致大量土壤碳释放到大气中,从而对全球温度产生影响。因此,开发和定期使用土壤生物指标对于(i)提高我们对土壤微生物群落的认识,以及(ii)指导和帮助决策者制定合适的土壤管理策略至关重要。细菌和真菌群落是土壤有机质转化的关键参与者,但具有不同的生理和生态特征。真菌与细菌的比例通过调查它们的存在和平衡来针对这两个主要功能群。我们研究的目的是在地域尺度上对该比例进行特征描述,并对涉及的环境参数进行排序,以便进一步开发一个稳健的存储库,这对于解释任何土壤质量生物指标都是必不可少的。

https://cdn.ncbi.nlm.nih.gov/pmc/blobs/a7ce/10597451/192a505cba91/msphere.00365-23.f001.jpg

相似文献

1
Biogeographical patterns of the soil fungal:bacterial ratio across France.
mSphere. 2023 Oct 24;8(5):e0036523. doi: 10.1128/msphere.00365-23. Epub 2023 Sep 27.
2
Differential responses of soil microbial biomass, diversity and interactions to land use intensity at a territorial scale.
Sci Total Environ. 2024 Jan 1;906:167454. doi: 10.1016/j.scitotenv.2023.167454. Epub 2023 Sep 30.
5
Soil Bacterial and Fungal Communities Show Distinct Recovery Patterns during Forest Ecosystem Restoration.
Appl Environ Microbiol. 2017 Jun 30;83(14). doi: 10.1128/AEM.00966-17. Print 2017 Jul 15.
7
Urban land uses shape soil microbial abundance and diversity.
Sci Total Environ. 2023 Jul 20;883:163455. doi: 10.1016/j.scitotenv.2023.163455. Epub 2023 Apr 14.
8
Biogeography of soil bacteria and archaea across France.
Sci Adv. 2018 Jul 4;4(7):eaat1808. doi: 10.1126/sciadv.aat1808. eCollection 2018 Jul.
9
Persistent Bacterial and Fungal Community Shifts Exhibited in Selenium-Contaminated Reclaimed Mine Soils.
Appl Environ Microbiol. 2018 Aug 1;84(16). doi: 10.1128/AEM.01394-18. Print 2018 Aug 15.
10
Changes in litter input exert divergent effects on the soil microbial community and function in stands of different densities.
Sci Total Environ. 2022 Nov 1;845:157297. doi: 10.1016/j.scitotenv.2022.157297. Epub 2022 Jul 15.

引用本文的文献

2
The Vineyard Microbiome: How Climate and the Main Edaphic Factors Shape Microbial Communities.
Microorganisms. 2025 May 8;13(5):1092. doi: 10.3390/microorganisms13051092.
3
Chitin estimation in agricultural soils.
EFSA J. 2025 Apr 3;23(4):e9313. doi: 10.2903/j.efsa.2025.9313. eCollection 2025 Apr.
4
Synthetic DNA spike-in standards for cross-domain absolute quantification of microbiomes by rRNA gene amplicon sequencing.
ISME Commun. 2025 Mar 17;5(1):ycaf028. doi: 10.1093/ismeco/ycaf028. eCollection 2025 Jan.

本文引用的文献

1
Potential of Meta-Omics to Provide Modern Microbial Indicators for Monitoring Soil Quality and Securing Food Production.
Front Microbiol. 2022 Jun 30;13:889788. doi: 10.3389/fmicb.2022.889788. eCollection 2022.
2
Nutrient Availability Does Not Affect Community Assembly in Root-Associated Fungi but Determines Fungal Effects on Plant Growth.
mSystems. 2022 Jun 28;7(3):e0030422. doi: 10.1128/msystems.00304-22. Epub 2022 Jun 13.
3
Particulate organic matter as a functional soil component for persistent soil organic carbon.
Nat Commun. 2021 Jul 5;12(1):4115. doi: 10.1038/s41467-021-24192-8.
5
PCR-based quantification of taxa-specific abundances in microbial communities: Quantifying and avoiding common pitfalls.
J Microbiol Methods. 2018 Oct;153:139-147. doi: 10.1016/j.mimet.2018.09.015. Epub 2018 Sep 26.
6
Biogeography of soil bacteria and archaea across France.
Sci Adv. 2018 Jul 4;4(7):eaat1808. doi: 10.1126/sciadv.aat1808. eCollection 2018 Jul.
7
Correcting for 16S rRNA gene copy numbers in microbiome surveys remains an unsolved problem.
Microbiome. 2018 Feb 26;6(1):41. doi: 10.1186/s40168-018-0420-9.
8
High Microbial Diversity Promotes Soil Ecosystem Functioning.
Appl Environ Microbiol. 2018 Apr 16;84(9). doi: 10.1128/AEM.02738-17. Print 2018 May 1.
9
Mapping and predictive variations of soil bacterial richness across France.
PLoS One. 2017 Oct 23;12(10):e0186766. doi: 10.1371/journal.pone.0186766. eCollection 2017.

文献AI研究员

20分钟写一篇综述,助力文献阅读效率提升50倍。

立即体验

用中文搜PubMed

大模型驱动的PubMed中文搜索引擎

马上搜索

文档翻译

学术文献翻译模型,支持多种主流文档格式。

立即体验