Suppr超能文献

肌动蛋白和 CDC-42 通过线虫中的狭窄空间促进核迁移。

Actin and CDC-42 contribute to nuclear migration through constricted spaces in C. elegans.

机构信息

Department of Molecular and Cellular Biology, University of California, Davis, CA 95616, USA.

Department of Biology, University of Oregon, Eugene, OR 97403, USA.

出版信息

Development. 2023 Oct 1;150(19). doi: 10.1242/dev.202115. Epub 2023 Oct 11.

Abstract

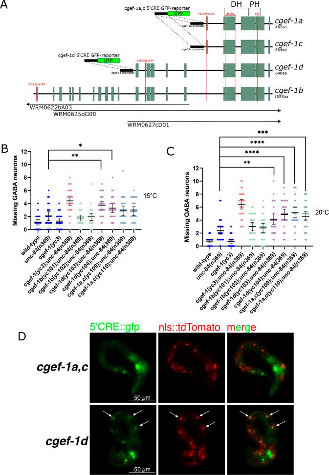
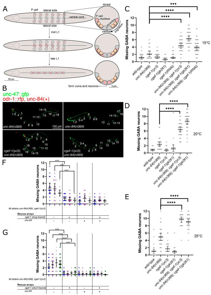
Successful nuclear migration through constricted spaces between cells or in the extracellular matrix relies on the ability of the nucleus to deform. Little is known about how this takes place in vivo. We have studied confined nuclear migration in Caenorhabditis elegans larval P cells, which is mediated by the LINC complex to pull nuclei towards the minus ends of microtubules. Null mutations of the LINC component unc-84 lead to a temperature-dependent phenotype, suggesting a parallel pathway for P-cell nuclear migration. A forward genetic screen for enhancers of unc-84 identified cgef-1 (CDC-42 guanine nucleotide exchange factor). Knockdown of CDC-42 in the absence of the LINC complex led to a P-cell nuclear migration defect. Expression of constitutively active CDC-42 partially rescued nuclear migration in cgef-1; unc-84 double mutants, suggesting that CDC-42 functions downstream of CGEF-1. The Arp2/3 complex and non-muscle myosin II (NMY-2) were also found to function parallel to the LINC pathway. In our model, CGEF-1 activates CDC-42, which induces actin polymerization through the Arp2/3 complex to deform the nucleus during nuclear migration, and NMY-2 helps to push the nucleus through confined spaces.

摘要

成功的核通过细胞之间或细胞外基质中的狭窄空间的迁移依赖于核的变形能力。目前尚不清楚这在体内是如何发生的。我们研究了秀丽隐杆线虫幼虫 P 细胞中受 LINC 复合物介导的核受限迁移,该复合物将核拉向微管的负端。LINC 成分 unc-84 的缺失突变导致温度依赖性表型,表明 P 细胞核迁移存在平行途径。为增强 unc-84 的正向遗传筛选鉴定了 cgef-1(CDC-42 鸟嘌呤核苷酸交换因子)。在没有 LINC 复合物的情况下,CDC-42 的敲低导致 P 细胞核迁移缺陷。组成性激活的 CDC-42 的表达在 cgef-1;unc-84 双突变体中部分挽救了核迁移,表明 CDC-42 作为 CGEF-1 的下游发挥作用。Arp2/3 复合物和非肌肉肌球蛋白 II(NMY-2)也被发现与 LINC 途径平行发挥作用。在我们的模型中,CGEF-1 激活 CDC-42,后者通过 Arp2/3 复合物诱导肌动蛋白聚合,从而在核迁移过程中使核变形,而 NMY-2 有助于将核推过狭窄的空间。

https://cdn.ncbi.nlm.nih.gov/pmc/blobs/fa82/10617605/969c8a9f6e45/develop-150-202115-g1.jpg

文献检索

告别复杂PubMed语法,用中文像聊天一样搜索,搜遍4000万医学文献。AI智能推荐,让科研检索更轻松。

立即免费搜索

文件翻译

保留排版,准确专业,支持PDF/Word/PPT等文件格式,支持 12+语言互译。

免费翻译文档

深度研究

AI帮你快速写综述,25分钟生成高质量综述,智能提取关键信息,辅助科研写作。

立即免费体验