Peking University Sixth Hospital, Peking University Institute of Mental Health, NHC Key Laboratory of Mental Health (Peking University), National Clinical Research Center for Mental Disorders (Peking University Sixth Hospital), Beijing, 100191, China.
Changping Laboratory, Beijing, 102206, China.
Adv Sci (Weinh). 2023 Nov;10(32):e2303411. doi: 10.1002/advs.202303411. Epub 2023 Sep 27.
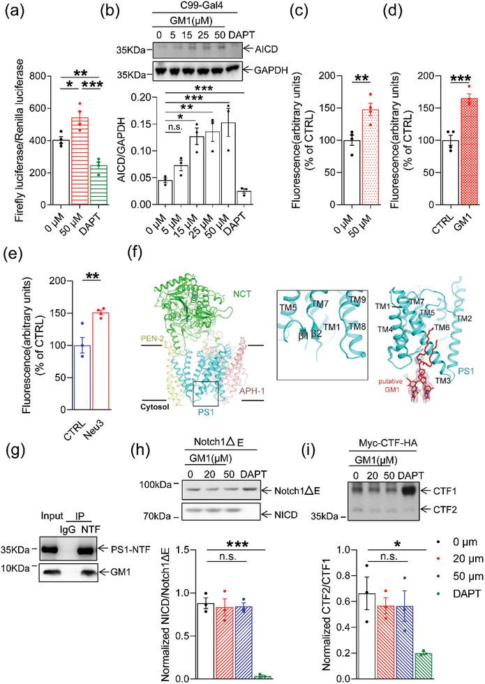
A hallmark of Alzheimer's disease (AD) is the senile plaque, which contains β-amyloid peptides (Aβ). Ganglioside GM1 is the most common brain ganglioside. However, the mechanism of GM1 in modulating Aβ processing is rarely known. Aβ levels are detected by using Immunohistochemistry (IHC) and enzyme-linked immune-sorbent assay (ELISA). Cryo-electron microscopy (Cryo-EM) is used to determine the structure of γ-secretase supplemented with GM1. The levels of the cleavage of amyloid precursor protein (APP)/Cadherin/Notch1 are detected using Western blot analysis. Y maze, object translocation, and Barnes maze are performed to evaluate cognitive functions. GM1 leads to conformational change of γ-secretase structure and specifically accelerates γ-secretase cleavage of APP without affecting other substrates including Notch1, potentially through its interaction with the N-terminal fragment of presenilin 1 (PS1). Reduction of GM1 levels decreases amyloid plaque deposition and improves cognitive dysfunction. This study reveals the mechanism of GM1 in Aβ generation and provides the evidence that decreasing GM1 levels represents a potential strategy in AD treatment. These results provide insights into the detailed mechanism of the effect of GM1 on PS1, representing a step toward the characterization of its novel role in the modulation of γ-secretase activity and the pathogenesis of AD.
阿尔茨海默病(AD)的一个标志是老年斑,其中含有β-淀粉样肽(Aβ)。神经节苷脂 GM1 是最常见的脑神经节苷脂。然而,GM1 调节 Aβ 加工的机制知之甚少。通过免疫组织化学(IHC)和酶联免疫吸附试验(ELISA)检测 Aβ 水平。使用冷冻电子显微镜(Cryo-EM)来确定补充 GM1 的 γ-分泌酶的结构。使用 Western blot 分析检测淀粉样前体蛋白(APP)/钙粘蛋白/Notch1 切割的水平。通过 Y 迷宫、物体转移和 Barnes 迷宫来评估认知功能。GM1 导致 γ-分泌酶结构的构象变化,并特异性加速 APP 的 γ-分泌酶切割,而不影响其他底物,包括 Notch1,可能通过其与早老素 1(PS1)的 N 端片段相互作用。GM1 水平的降低减少了淀粉样斑块的沉积并改善了认知功能障碍。本研究揭示了 GM1 在 Aβ 生成中的作用机制,并提供了降低 GM1 水平代表 AD 治疗潜在策略的证据。这些结果深入了解了 GM1 对 PS1 的影响的详细机制,代表了其在调节 γ-分泌酶活性和 AD 发病机制中的新型作用的特征化的一步。