• 文献检索
  • 文档翻译
  • 深度研究
  • 学术资讯
  • Suppr Zotero 插件Zotero 插件
  • 邀请有礼
  • 套餐&价格
  • 历史记录
应用&插件
Suppr Zotero 插件Zotero 插件浏览器插件Mac 客户端Windows 客户端微信小程序
定价
高级版会员购买积分包购买API积分包
服务
文献检索文档翻译深度研究API 文档MCP 服务
关于我们
关于 Suppr公司介绍联系我们用户协议隐私条款
关注我们

Suppr 超能文献

核心技术专利:CN118964589B侵权必究
粤ICP备2023148730 号-1Suppr @ 2026

文献检索

告别复杂PubMed语法,用中文像聊天一样搜索,搜遍4000万医学文献。AI智能推荐,让科研检索更轻松。

立即免费搜索

文件翻译

保留排版,准确专业,支持PDF/Word/PPT等文件格式,支持 12+语言互译。

免费翻译文档

深度研究

AI帮你快速写综述,25分钟生成高质量综述,智能提取关键信息,辅助科研写作。

立即免费体验

使用人诱导多能干细胞衍生的肾脏类器官系统建立 - 缺陷肾病模型。

Modeling of -Deficient Kidney Disease Using a Human Induced Pluripotent Stem Cell-Derived Kidney Organoid System.

机构信息

Transplantation Research Center, College of Medicine, The Catholic University of Korea, Seoul 06591, Republic of Korea.

Division of Nephrology, Department of Internal Medicine, Seoul St. Mary's Hospital, The College of Medicine, The Catholic University of Korea, Seoul 06591, Republic of Korea.

出版信息

Cells. 2023 Sep 20;12(18):2319. doi: 10.3390/cells12182319.

DOI:10.3390/cells12182319
PMID:37759541
原文链接:https://pmc.ncbi.nlm.nih.gov/articles/PMC10529520/
Abstract

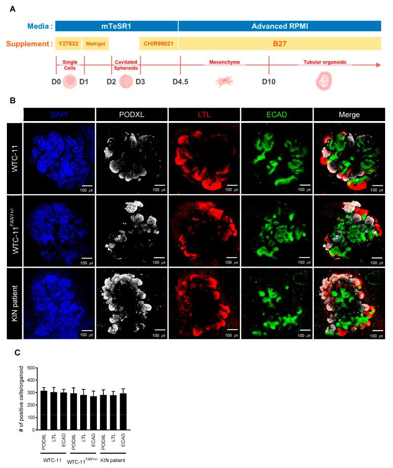
Karyomegalic interstitial nephritis (KIN) is a genetic kidney disease caused by mutations in the FANCD2/FANCI-Associated Nuclease 1 () gene on 15q13.3, which results in karyomegaly and fibrosis of kidney cells through the incomplete repair of DNA damage. The aim of this study was to explore the possibility of using a human induced pluripotent stem cell (hiPSC)-derived kidney organoid system for modeling -deficient kidney disease, also known as KIN. We generated kidney organoids using WTC-11 (wild-type) hiPSCs and -mutant hiPSCs which include KIN patient-derived hiPSCs and -edited hiPSCs (WTC-11 ), created using the CRISPR/Cas9 system in WTC-11-hiPSCs. Kidney organoids from each group were treated with 20 nM of mitomycin C (MMC) for 24 or 48 h, and the expression levels of Ki67 and H2A histone family member X (H2A.X) were analyzed to detect DNA damage and assess the viability of cells within the kidney organoids. Both WTC-11-hiPSCs and -mutant hiPSCs were successfully differentiated into kidney organoids without structural deformities. MMC treatment for 48 h significantly increased the expression of DNA damage markers, while cell viability in both -mutant kidney organoids was decreased. However, these findings were observed in WTC-11-kidney organoids. These results suggest that -mutant kidney organoids can recapitulate the phenotype of -deficient kidney disease.

摘要

巨核细胞性间质性肾炎 (KIN) 是一种遗传性肾脏疾病,由 15q13.3 上的 FANCD2/FANCI 相关核酸内切酶 1 () 基因突变引起,通过不完全修复 DNA 损伤导致肾细胞的巨核化和纤维化。本研究旨在探讨使用人诱导多能干细胞 (hiPSC) 衍生的肾类器官系统来模拟 - 缺陷肾脏疾病(也称为 KIN)的可能性。我们使用 WTC-11(野生型)hiPSCs 和 - 突变 hiPSCs 生成肾类器官,其中包括 KIN 患者来源的 hiPSCs 和使用 CRISPR/Cas9 系统在 WTC-11-hiPSCs 中编辑的 - 突变 hiPSCs (WTC-11)。将每组肾类器官用 20 nM 丝裂霉素 C (MMC) 处理 24 或 48 h,分析 Ki67 和组蛋白家族成员 X (H2A.X) 的表达水平,以检测 DNA 损伤并评估肾类器官内细胞的活力。WTC-11-hiPSCs 和 - 突变 hiPSCs 均成功分化为无结构畸形的肾类器官。MMC 处理 48 h 显著增加了 DNA 损伤标志物的表达,而 - 突变肾类器官中的细胞活力降低。然而,这些发现仅见于 WTC-11- 肾类器官。这些结果表明 - 突变肾类器官可以再现 - 缺陷肾脏疾病的表型。

https://cdn.ncbi.nlm.nih.gov/pmc/blobs/dc6d/10529520/d8fe78cbe331/cells-12-02319-g004.jpg
https://cdn.ncbi.nlm.nih.gov/pmc/blobs/dc6d/10529520/3ced1d7caa0c/cells-12-02319-g001.jpg
https://cdn.ncbi.nlm.nih.gov/pmc/blobs/dc6d/10529520/293e0364e841/cells-12-02319-g002.jpg
https://cdn.ncbi.nlm.nih.gov/pmc/blobs/dc6d/10529520/ec597731d512/cells-12-02319-g003.jpg
https://cdn.ncbi.nlm.nih.gov/pmc/blobs/dc6d/10529520/d8fe78cbe331/cells-12-02319-g004.jpg
https://cdn.ncbi.nlm.nih.gov/pmc/blobs/dc6d/10529520/3ced1d7caa0c/cells-12-02319-g001.jpg
https://cdn.ncbi.nlm.nih.gov/pmc/blobs/dc6d/10529520/293e0364e841/cells-12-02319-g002.jpg
https://cdn.ncbi.nlm.nih.gov/pmc/blobs/dc6d/10529520/ec597731d512/cells-12-02319-g003.jpg
https://cdn.ncbi.nlm.nih.gov/pmc/blobs/dc6d/10529520/d8fe78cbe331/cells-12-02319-g004.jpg

相似文献

1
Modeling of -Deficient Kidney Disease Using a Human Induced Pluripotent Stem Cell-Derived Kidney Organoid System.使用人诱导多能干细胞衍生的肾脏类器官系统建立 - 缺陷肾病模型。
Cells. 2023 Sep 20;12(18):2319. doi: 10.3390/cells12182319.
2
Karyomegalic interstitial nephritis and DNA damage-induced polyploidy in Fan1 nuclease-defective knock-in mice.Fan1核酸酶缺陷型基因敲入小鼠中的核内巨DNA肾病和DNA损伤诱导的多倍体
Genes Dev. 2016 Mar 15;30(6):639-44. doi: 10.1101/gad.276287.115.
3
Generation of a human induced pluripotent stem cell line (CMCi001-A) from a patient with karyomegalic interstitial nephritis with homozygous frameshift deletion mutation c.1985_1994del10 of the FANCD2/FANCI-Associated Nuclease 1 gene.从一名患有核仁肿大性间质性肾炎的患者中生成人诱导多能干细胞系(CMCi001-A),该患者的FANCD2/FANCI相关核酸酶1基因存在纯合移码缺失突变c.1985_1994del10。
Stem Cell Res. 2020 Jul;46:101876. doi: 10.1016/j.scr.2020.101876. Epub 2020 Jun 12.
4
FAN1 mutations cause karyomegalic interstitial nephritis, linking chronic kidney failure to defective DNA damage repair.FAN1 突变导致巨肾性间质性肾炎,将慢性肾衰竭与 DNA 损伤修复缺陷联系起来。
Nat Genet. 2012 Jul 8;44(8):910-5. doi: 10.1038/ng.2347.
5
New familial cases of karyomegalic interstitial nephritis with mutations in the FAN1 gene.新的家族性巨细胞间质性肾炎病例,其 FAN1 基因突变。
BMC Med Genomics. 2021 Jun 14;14(1):160. doi: 10.1186/s12920-021-01009-7.
6
Persistent DNA damage underlies tubular cell polyploidization and progression to chronic kidney disease in kidneys deficient in the DNA repair protein FAN1.在缺乏 DNA 修复蛋白 FAN1 的肾脏中,持续的 DNA 损伤是小管细胞多倍体化和进展为慢性肾脏病的基础。
Kidney Int. 2022 Nov;102(5):1042-1056. doi: 10.1016/j.kint.2022.07.003. Epub 2022 Aug 2.
7
Fan1 deficiency results in DNA interstrand cross-link repair defects, enhanced tissue karyomegaly, and organ dysfunction.范可尼贫血蛋白1缺乏会导致DNA链间交联修复缺陷、组织核肿大加剧以及器官功能障碍。
Genes Dev. 2016 Mar 15;30(6):645-59. doi: 10.1101/gad.276261.115.
8
A FANCD2/FANCI-Associated Nuclease 1-Knockout Model Develops Karyomegalic Interstitial Nephritis.一种FANCD2/FANCI相关核酸酶1基因敲除模型会引发核肿大性间质性肾炎。
J Am Soc Nephrol. 2016 Dec;27(12):3552-3559. doi: 10.1681/ASN.2015101108. Epub 2016 Mar 29.
9
Karyomegalic interstitial nephritis with a novel FAN1 gene mutation and concurrent ALECT2 amyloidosis.伴有新型FAN1基因突变及并发ALECT2淀粉样变性的核肿大性间质性肾炎。
BMC Nephrol. 2020 Feb 28;21(1):74. doi: 10.1186/s12882-020-01733-9.
10
Modeling of Fabry disease nephropathy using patient derived human induced pluripotent stem cells and kidney organoid system.利用患者来源的人诱导多能干细胞和肾脏类器官系统对法布里病肾病进行建模。
J Transl Med. 2023 Feb 22;21(1):138. doi: 10.1186/s12967-023-03992-0.

引用本文的文献

1
Organoids in Genetic Disorders: from Disease Modeling to Translational Applications.遗传性疾病中的类器官:从疾病建模到转化应用
Stem Cell Rev Rep. 2025 Sep 11. doi: 10.1007/s12015-025-10973-x.
2
Impact of exercise on immune cell infiltration in muscle tissue: implications for muscle repair and chronic disease.运动对肌肉组织中免疫细胞浸润的影响:对肌肉修复和慢性疾病的意义。
Clin Exp Med. 2025 Aug 27;25(1):306. doi: 10.1007/s10238-025-01852-3.
3
Biomedical applications of organoids in genetic diseases.类器官在遗传疾病中的生物医学应用。

本文引用的文献

1
Off-target effects in CRISPR/Cas9 gene editing.CRISPR/Cas9基因编辑中的脱靶效应。
Front Bioeng Biotechnol. 2023 Mar 9;11:1143157. doi: 10.3389/fbioe.2023.1143157. eCollection 2023.
2
Modeling of Fabry disease nephropathy using patient derived human induced pluripotent stem cells and kidney organoid system.利用患者来源的人诱导多能干细胞和肾脏类器官系统对法布里病肾病进行建模。
J Transl Med. 2023 Feb 22;21(1):138. doi: 10.1186/s12967-023-03992-0.
3
CRISPR/Cas9-mediated A4GALT suppression rescues Fabry disease phenotypes in a kidney organoid model.
Med Rev (2021). 2024 Dec 24;5(2):152-163. doi: 10.1515/mr-2024-0077. eCollection 2025 Apr.
4
Progress of Induced Pluripotent Stem Cell-Derived Renal Organoids in Clinical Application.诱导多能干细胞来源的肾类器官临床应用进展
Kidney Dis (Basel). 2024 Nov 11;11(1):1-10. doi: 10.1159/000541919. eCollection 2025 Jan-Dec.
5
Trends and challenges in organoid modeling and expansion with pluripotent stem cells and somatic tissue.多能干细胞和体细胞组织在类器官建模与扩增方面的趋势及挑战
PeerJ. 2024 Nov 27;12:e18422. doi: 10.7717/peerj.18422. eCollection 2024.
6
Advancements in Research on Genetic Kidney Diseases Using Human-Induced Pluripotent Stem Cell-Derived Kidney Organoids.利用人诱导多能干细胞衍生肾类器官研究遗传性肾脏疾病的进展。
Cells. 2024 Jul 13;13(14):1190. doi: 10.3390/cells13141190.
7
Kidney organoids: steps towards better organization and function.类器官肾脏:向更好的组织和功能迈进。
Biochem Soc Trans. 2024 Aug 28;52(4):1861-1871. doi: 10.1042/BST20231554.
CRISPR/Cas9 介导的 A4GALT 抑制可挽救肾脏类器官模型中的法布里病表型。
Transl Res. 2023 Aug;258:35-46. doi: 10.1016/j.trsl.2023.02.005. Epub 2023 Feb 18.
4
CRISPR-Cas9-Mediated Correction of Gene Mutation Rescues the Gitelman's Disease Phenotype in a Patient-Derived Kidney Organoid System.CRISPR-Cas9 介导的基因突变校正挽救了患者衍生的肾类器官系统中的 Gitelman 病表型。
Int J Mol Sci. 2023 Feb 3;24(3):3019. doi: 10.3390/ijms24033019.
5
CRISPR nuclease off-target activity and mitigation strategies.CRISPR核酸酶的脱靶活性及缓解策略。
Front Genome Ed. 2022 Nov 10;4:1050507. doi: 10.3389/fgeed.2022.1050507. eCollection 2022.
6
Deep learning predicts the differentiation of kidney organoids derived from human induced pluripotent stem cells.深度学习预测源自人类诱导多能干细胞的肾类器官的分化。
Kidney Res Clin Pract. 2023 Jan;42(1):75-85. doi: 10.23876/j.krcp.22.017. Epub 2022 Sep 8.
7
Persistent DNA damage underlies tubular cell polyploidization and progression to chronic kidney disease in kidneys deficient in the DNA repair protein FAN1.在缺乏 DNA 修复蛋白 FAN1 的肾脏中,持续的 DNA 损伤是小管细胞多倍体化和进展为慢性肾脏病的基础。
Kidney Int. 2022 Nov;102(5):1042-1056. doi: 10.1016/j.kint.2022.07.003. Epub 2022 Aug 2.
8
Modeling of endothelial cell dysfunction using human induced pluripotent stem cells derived from patients with end-stage renal disease.利用来自终末期肾病患者的人诱导多能干细胞对内皮细胞功能障碍进行建模。
Kidney Res Clin Pract. 2021 Dec;40(4):698-711. doi: 10.23876/j.krcp.20.252. Epub 2021 Oct 20.
9
Human-induced pluripotent stem cell lines (CMCi006-A and CMCi007-A) from a female and male patient with Fabry disease carrying the same frameshift deletion mutation.来自一名患有法布里病的女性和男性患者的人诱导多能干细胞系(CMCi006 - A和CMCi007 - A),他们携带相同的移码缺失突变。
Stem Cell Res. 2021 Mar;51:102214. doi: 10.1016/j.scr.2021.102214. Epub 2021 Jan 30.
10
Generation of a human induced pluripotent stem cell line (CMCi002-A) from a patient with Gitelman's syndrome.从一名 Gitelman 综合征患者中诱导生成人多能干细胞系(CMCi002-A)。
Stem Cell Res. 2020 Dec;49:102110. doi: 10.1016/j.scr.2020.102110. Epub 2020 Dec 4.