• 文献检索
  • 文档翻译
  • 深度研究
  • 学术资讯
  • Suppr Zotero 插件Zotero 插件
  • 邀请有礼
  • 套餐&价格
  • 历史记录
应用&插件
Suppr Zotero 插件Zotero 插件浏览器插件Mac 客户端Windows 客户端微信小程序
定价
高级版会员购买积分包购买API积分包
服务
文献检索文档翻译深度研究API 文档MCP 服务
关于我们
关于 Suppr公司介绍联系我们用户协议隐私条款
关注我们

Suppr 超能文献

核心技术专利:CN118964589B侵权必究
粤ICP备2023148730 号-1Suppr @ 2026

文献检索

告别复杂PubMed语法,用中文像聊天一样搜索,搜遍4000万医学文献。AI智能推荐,让科研检索更轻松。

立即免费搜索

文件翻译

保留排版,准确专业,支持PDF/Word/PPT等文件格式,支持 12+语言互译。

免费翻译文档

深度研究

AI帮你快速写综述,25分钟生成高质量综述,智能提取关键信息,辅助科研写作。

立即免费体验

转录谱分析和转座子诱变研究适应氮饥饿的内生菌 FBS135。

Transcriptional Profiling and Transposon Mutagenesis Study of the Endophyte FBS135 Adapting to Nitrogen Starvation.

机构信息

Department of Forestry, Nanjing Forestry University, Nanjing 210037, China.

Department of Biology and Environment, Nanjing Forestry University, Nanjing 210037, China.

出版信息

Int J Mol Sci. 2023 Sep 19;24(18):14282. doi: 10.3390/ijms241814282.

DOI:10.3390/ijms241814282
PMID:37762583
原文链接:https://pmc.ncbi.nlm.nih.gov/articles/PMC10532344/
Abstract

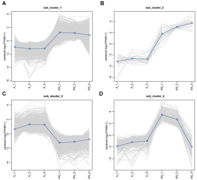
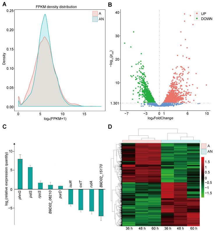
The research on plant endophytes has been drawing a lot of attention in recent years. belongs to a group of endophytes with plant growth-promoting activity and has been widely used in agricultural fields. In our earlier studies, FBS135 was isolated from healthy-growing and was able to promote pine growth. FBS135 can grow under extremely low nitrogen conditions. To understand the mechanism of the low-nitrogen tolerance of this bacterium, the transcriptome of FBS135 in the absence of nitrogen was examined in this study. We found that FBS135 actively regulates its gene expression in response to nitrogen deficiency. Nearly half of the number (4475) of genes in FBS135 were differentially expressed under this condition, mostly downregulated, while it significantly upregulated many transportation-associated genes and some nitrogen metabolism-related genes. In the downregulated genes, the ribosome pathway-related ones were significantly enriched. Meanwhile, we constructed a Tn5 transposon library of FBS135, from which four genes involved in low-nitrogen tolerance were screened out, including the gene for the host-specific protein J, RNA polymerase σ factor RpoS, phosphoribosamine-glycine ligase, and serine acetyltransferase. Functional analysis of the genes revealed their potential roles in the adaptation to nitrogen limitation. The results obtained in this work shed light on the mechanism of endophytes represented by FBS135, at the overall transcriptional level, to an environmentally limited nitrogen supply and provided a basis for further investigation on this topic.

摘要

近年来,植物内生菌的研究受到了广泛关注。属于具有植物生长促进活性的内生菌群,已广泛应用于农业领域。在我们早期的研究中,从健康生长的 中分离出了 FBS135,它能够促进松树生长。FBS135 可以在极低氮条件下生长。为了了解该细菌耐低氮的机制,本研究检测了 FBS135 在缺乏氮源时的转录组。我们发现 FBS135 积极调节其基因表达以应对氮缺乏。在这种条件下,FBS135 中近一半(4475 个)的基因表达差异,大多数下调,而它显著上调了许多与运输相关的基因和一些与氮代谢相关的基因。在下调的基因中,核糖体途径相关基因显著富集。同时,我们构建了 FBS135 的 Tn5 转座子文库,从中筛选出了四个参与耐低氮的基因,包括宿主特异性蛋白 J 的基因、RNA 聚合酶 σ 因子 RpoS、磷酸核糖胺-甘氨酸连接酶和丝氨酸乙酰转移酶。基因的功能分析揭示了它们在适应氮限制方面的潜在作用。本工作的结果阐明了以 FBS135 为代表的内生菌在整体转录水平上适应环境有限氮供应的机制,为进一步研究这一课题提供了依据。

https://cdn.ncbi.nlm.nih.gov/pmc/blobs/12a3/10532344/38c474d49573/ijms-24-14282-g006.jpg
https://cdn.ncbi.nlm.nih.gov/pmc/blobs/12a3/10532344/df7a5f4092a1/ijms-24-14282-g001.jpg
https://cdn.ncbi.nlm.nih.gov/pmc/blobs/12a3/10532344/39a3832b5e1c/ijms-24-14282-g002.jpg
https://cdn.ncbi.nlm.nih.gov/pmc/blobs/12a3/10532344/43ba94f130c2/ijms-24-14282-g003.jpg
https://cdn.ncbi.nlm.nih.gov/pmc/blobs/12a3/10532344/f14007e32236/ijms-24-14282-g004.jpg
https://cdn.ncbi.nlm.nih.gov/pmc/blobs/12a3/10532344/dc029fd3c434/ijms-24-14282-g005.jpg
https://cdn.ncbi.nlm.nih.gov/pmc/blobs/12a3/10532344/38c474d49573/ijms-24-14282-g006.jpg
https://cdn.ncbi.nlm.nih.gov/pmc/blobs/12a3/10532344/df7a5f4092a1/ijms-24-14282-g001.jpg
https://cdn.ncbi.nlm.nih.gov/pmc/blobs/12a3/10532344/39a3832b5e1c/ijms-24-14282-g002.jpg
https://cdn.ncbi.nlm.nih.gov/pmc/blobs/12a3/10532344/43ba94f130c2/ijms-24-14282-g003.jpg
https://cdn.ncbi.nlm.nih.gov/pmc/blobs/12a3/10532344/f14007e32236/ijms-24-14282-g004.jpg
https://cdn.ncbi.nlm.nih.gov/pmc/blobs/12a3/10532344/dc029fd3c434/ijms-24-14282-g005.jpg
https://cdn.ncbi.nlm.nih.gov/pmc/blobs/12a3/10532344/38c474d49573/ijms-24-14282-g006.jpg

相似文献

1
Transcriptional Profiling and Transposon Mutagenesis Study of the Endophyte FBS135 Adapting to Nitrogen Starvation.转录谱分析和转座子诱变研究适应氮饥饿的内生菌 FBS135。
Int J Mol Sci. 2023 Sep 19;24(18):14282. doi: 10.3390/ijms241814282.
2
Evaluation of Pantoea eucalypti FBS135 for pine (Pinus massoniana) growth promotion and its genome analysis.评价泛菌属 FBS135 对松(马尾松)生长的促进作用及其基因组分析。
J Appl Microbiol. 2020 Oct;129(4):958-970. doi: 10.1111/jam.14673. Epub 2020 May 10.
3
Relationship of the Pine Growth Promoting FBS135 with Type Strains LMG 24197 and 24199.促进松树生长的FBS135与模式菌株LMG 24197和24199的关系。
Life (Basel). 2021 Jun 24;11(7):608. doi: 10.3390/life11070608.
4
Elucidation of Essential Genes and Mutant Fitness during Adaptation toward Nitrogen Fixation Conditions in the Endophyte Azoarcus olearius BH72 Revealed by Tn-Seq.通过 Tn-Seq 揭示了内生菌 Azoarcus olearius BH72 适应固氮条件过程中必需基因和突变体适应性的阐明。
Microbiol Spectr. 2022 Dec 21;10(6):e0216222. doi: 10.1128/spectrum.02162-22. Epub 2022 Nov 23.
5
The Catabolite Repressor/Activator Cra Is a Bridge Connecting Carbon Metabolism and Host Colonization in the Plant Drought Resistance-Promoting Bacterium Pantoea alhagi LTYR-11Z.在促进植物抗旱的植物细菌 Pantoea alhagi LTYR-11Z 中,分解代谢物阻遏物/激活物 Cra 是连接碳代谢和宿主定植的桥梁。
Appl Environ Microbiol. 2018 Jun 18;84(13). doi: 10.1128/AEM.00054-18. Print 2018 Jul 1.
6
Phylogeny and Identification of Species Associated with Bulb Rot and Bacterial Leaf Blight of Onion Crops in Uruguay.乌拉圭洋葱作物鳞茎腐烂病和细菌性叶斑病相关物种的系统发育与鉴定
Plant Dis. 2022 Apr;106(4):1216-1225. doi: 10.1094/PDIS-06-21-1140-RE. Epub 2022 Mar 27.
7
Durum Wheat Stress Tolerance Induced by Endophyte with Genes Contributing to Plant Functions and Secondary Metabolite Arsenal.内生真菌诱导的硬质小麦耐逆性及其对植物功能和次生代谢物库的贡献基因。
Int J Mol Sci. 2019 Aug 16;20(16):3989. doi: 10.3390/ijms20163989.
8
Phosphate-solubilization mechanism and in vitro plant growth promotion activity mediated by Pantoea eucalypti isolated from Lotus tenuis rhizosphere in the Salado River Basin (Argentina).从阿根廷萨拉多河流域的 Lotus tenuis 根际中分离出的 Pantoea eucalypti 通过溶解磷酸盐的机制及其在体外促进植物生长的活性。
J Appl Microbiol. 2011 May;110(5):1151-65. doi: 10.1111/j.1365-2672.2011.04968.x. Epub 2011 Mar 1.
9
Transcriptome Profiling of the Endophyte Burkholderia phytofirmans PsJN Indicates Sensing of the Plant Environment and Drought Stress.植物内生菌伯克霍尔德氏菌PsJN的转录组分析表明其能感知植物环境和干旱胁迫
mBio. 2015 Sep 8;6(5):e00621-15. doi: 10.1128/mBio.00621-15.
10
Pantoea vagans sp. nov., Pantoea eucalypti sp. nov., Pantoea deleyi sp. nov. and Pantoea anthophila sp. nov.新种泛菌属植物泛菌、新种桉泛菌、新种德氏泛菌和新种嗜花泛菌
Int J Syst Evol Microbiol. 2009 Sep;59(Pt 9):2339-45. doi: 10.1099/ijs.0.009241-0. Epub 2009 Jul 20.

引用本文的文献

1
Growth promotion on maize and whole-genome sequence analysis of D103.D103对玉米的促生长作用及全基因组序列分析
Microbiol Spectr. 2024 Nov 7;12(12):e0114724. doi: 10.1128/spectrum.01147-24.

本文引用的文献

1
Microbiota-mediated nitrogen fixation and microhabitat homeostasis in aerial root-mucilage.气生根黏液中的微生物介导的固氮作用和微生境稳态
Microbiome. 2023 Apr 21;11(1):85. doi: 10.1186/s40168-023-01525-x.
2
Master regulator NtrC controls the utilization of alternative nitrogen sources in Pseudomonas stutzeri A1501.主调控因子 NtrC 控制假单胞菌 A1501 对替代氮源的利用。
World J Microbiol Biotechnol. 2021 Sep 15;37(10):177. doi: 10.1007/s11274-021-03144-w.
3
Relationship of the Pine Growth Promoting FBS135 with Type Strains LMG 24197 and 24199.
促进松树生长的FBS135与模式菌株LMG 24197和24199的关系。
Life (Basel). 2021 Jun 24;11(7):608. doi: 10.3390/life11070608.
4
(p)ppGpp: Magic Modulators of Bacterial Physiology and Metabolism.(p)ppGpp:细菌生理学与代谢的神奇调节因子
Front Microbiol. 2020 Sep 7;11:2072. doi: 10.3389/fmicb.2020.02072. eCollection 2020.
5
Small Alarmone Synthetase SasA Expression Leads to Concomitant Accumulation of pGpp, ppApp, and AppppA in .小警报素合成酶SasA的表达导致pGpp、ppApp和AppppA在……中同时积累。
Front Microbiol. 2020 Sep 2;11:2083. doi: 10.3389/fmicb.2020.02083. eCollection 2020.
6
Evaluation of Pantoea eucalypti FBS135 for pine (Pinus massoniana) growth promotion and its genome analysis.评价泛菌属 FBS135 对松(马尾松)生长的促进作用及其基因组分析。
J Appl Microbiol. 2020 Oct;129(4):958-970. doi: 10.1111/jam.14673. Epub 2020 May 10.
7
The Endophyte NX-11 Alleviates Salt Stress Damage to Rice Seedlings by Secreting Exopolysaccharides.内生菌NX-11通过分泌胞外多糖减轻盐胁迫对水稻幼苗的损伤。
Front Microbiol. 2020 Jan 22;10:3112. doi: 10.3389/fmicb.2019.03112. eCollection 2019.
8
Pathogen-induced activation of disease-suppressive functions in the endophytic root microbiome.内生根微生物组中病原体诱导的疾病抑制功能的激活。
Science. 2019 Nov 1;366(6465):606-612. doi: 10.1126/science.aaw9285.
9
Endophytic nitrogen fixation - a possible 'hidden' source of nitrogen for lodgepole pine trees growing at unreclaimed gravel mining sites.内生固氮 - 一种可能的“隐藏”氮源,可供应在未开垦砾石采矿场生长的黑云杉。
FEMS Microbiol Ecol. 2019 Nov 1;95(11). doi: 10.1093/femsec/fiz172.
10
Endophyte evade plant defense by producing lantibiotic subtilomycin to mask self-produced flagellin.内生菌通过产生羊毛硫抗生素枯草菌素来逃避植物防御,从而掩盖自身产生的鞭毛蛋白。
Commun Biol. 2019 Oct 10;2:368. doi: 10.1038/s42003-019-0614-0. eCollection 2019.