Department of Biochemistry, Dongguk University College of Medicine, 123 Dongdae-ro, Gyeongju 38066, Republic of Korea.
Channelopathy Research Center, Dongguk University College of Medicine, 32 Dongguk-ro, Goyang 10326, Republic of Korea.
Int J Mol Sci. 2023 Sep 20;24(18):14335. doi: 10.3390/ijms241814335.
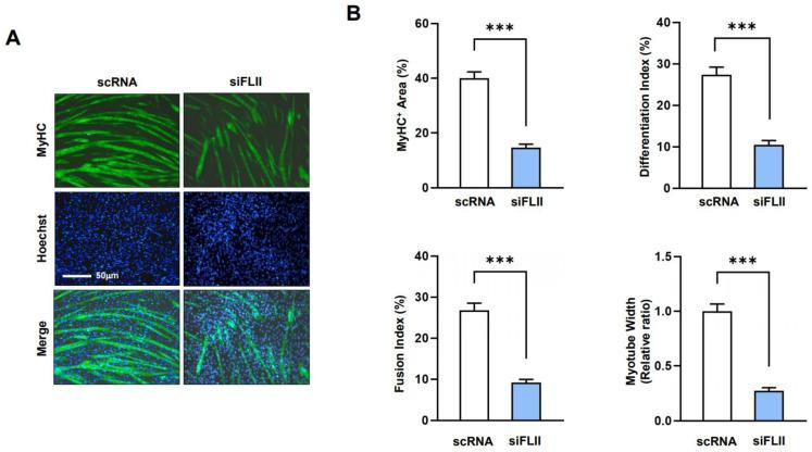
The dynamic rearrangement of the actin cytoskeleton plays an essential role in myogenesis, which is regulated by diverse mechanisms, such as mechanotransduction, modulation of the Hippo signaling pathway, control of cell proliferation, and the influence of morphological changes. Despite the recognized importance of actin-binding protein Flightless-1 (FLII) during actin remodeling, the role played by FLII in the differentiation of myogenic progenitor cells has not been explored. Here, we investigated the roles of FLII in the proliferation and differentiation of myoblasts. FLII was found to be enriched in C2C12 myoblasts, and its expression was stable during the early stages of differentiation but down-regulated in fully differentiated myotubes. Knockdown of FLII in C2C12 myoblasts resulted in filamentous actin (F-actin) accumulation and inhibited Yes-associated protein 1 (YAP1) phosphorylation, which triggers its nuclear translocation from the cytoplasm. Consequently, the expressions of YAP1 target genes, including PCNA, CCNB1, and CCND1, were induced, and the cell cycle and proliferation of myoblasts were promoted. Moreover, FLII knockdown significantly inhibited the expression of myogenic regulatory factors, i.e., MyoD and MyoG, thereby impairing myoblast differentiation, fusion, and myotube formation. Thus, our findings demonstrate that FLII is crucial for the differentiation of myoblasts via modulation of the F-actin/YAP1 axis and suggest that FLII is a putative novel therapeutic target for muscle wasting.
肌生成过程中肌动蛋白细胞骨架的动态重排起着至关重要的作用,其受到多种机制的调节,例如机械转导、 Hippo 信号通路的调节、细胞增殖的控制以及形态变化的影响。尽管已知肌球蛋白轻链激酶(Flightless-1,FLII)在肌动蛋白重塑过程中很重要,但 FLII 在成肌祖细胞分化中的作用尚未得到探索。在这里,我们研究了 FLII 在肌母细胞增殖和分化中的作用。FLII 在 C2C12 肌母细胞中富集,其表达在分化的早期阶段稳定,但在完全分化的肌管中下调。在 C2C12 肌母细胞中敲低 FLII 导致丝状肌动蛋白(F-actin)积累,并抑制 Yes 相关蛋白 1(YAP1)的磷酸化,从而触发其从细胞质向核内易位。因此,YAP1 靶基因的表达,包括 PCNA、CCNB1 和 CCND1,被诱导,肌母细胞的细胞周期和增殖被促进。此外,FLII 敲低显著抑制肌生成调节因子(如 MyoD 和 MyoG)的表达,从而损害肌母细胞分化、融合和肌管形成。因此,我们的研究结果表明,FLII 通过调节 F-actin/YAP1 轴对肌母细胞的分化至关重要,并表明 FLII 是肌肉减少症的一个潜在的新型治疗靶点。