Department of Biochemistry, Dongguk University College of Medicine, 123 Dongdae-ro, Gyeongju 38066, Republic of Korea.
Channelopathy Research Center, Dongguk University College of Medicine, 32 Dongguk-ro, Ilsan Dong-gu, Goyang 10326, Republic of Korea.
Int J Mol Sci. 2023 Mar 28;24(7):6341. doi: 10.3390/ijms24076341.
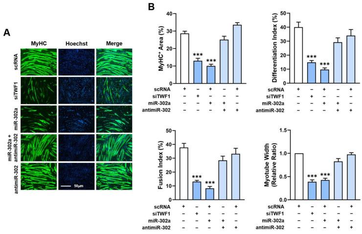
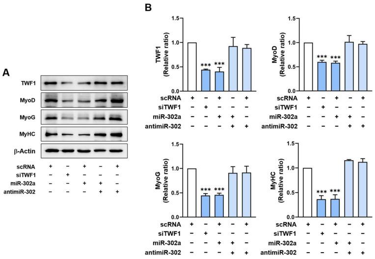
Actin cytoskeleton dynamics have been found to regulate myogenesis in various progenitor cells, and twinfilin-1 (TWF1), an actin-depolymerizing factor, plays a vital role in actin dynamics and myoblast differentiation. Nevertheless, the molecular mechanisms underlying the epigenetic regulation and biological significance of TWF1 in obesity and muscle wasting have not been explored. Here, we investigated the roles of miR-302a in TWF1 expression, actin filament modulation, proliferation, and myogenic differentiation in C2C12 progenitor cells. Palmitic acid, the most prevalent saturated fatty acid (SFA) in the diet, decreased the expression of TWF1 and impeded myogenic differentiation while increasing the miR-302a levels in C2C12 myoblasts. Interestingly, miR-302a inhibited TWF1 expression directly by targeting its 3'UTR. Furthermore, ectopic expression of miR-302a promoted cell cycle progression and proliferation by increasing the filamentous actin (F-actin) accumulation, which facilitated the nuclear translocation of Yes-associated protein 1 (YAP1). Consequently, by suppressing the expressions of myogenic factors, i.e., MyoD, MyoG, and MyHC, miR-302a impaired myoblast differentiation. Hence, this study demonstrated that SFA-inducible miR-302a suppresses TWF1 expression epigenetically and impairs myogenic differentiation by facilitating myoblast proliferation via F-actin-mediated YAP1 activation.
肌动蛋白细胞骨架动力学已被发现可调节各种前体细胞中的成肌作用,双丝氨酸蛋白-1(TWF1)作为一种肌动蛋白解聚因子,在肌动蛋白动力学和成肌细胞分化中起着至关重要的作用。然而,TWFl 在肥胖和肌肉减少症中的表观遗传调控和生物学意义的分子机制尚未被探索。在这里,我们研究了 miR-302a 在 C2C12 前体细胞中的 TWF1 表达、肌动蛋白丝调节、增殖和成肌分化中的作用。棕榈酸是饮食中最常见的饱和脂肪酸(SFA),它降低了 TWF1 的表达,阻碍了成肌分化,同时增加了 C2C12 成肌细胞中的 miR-302a 水平。有趣的是,miR-302a 通过靶向其 3'UTR 直接抑制 TWF1 表达。此外,miR-302a 通过增加丝状肌动蛋白(F-actin)的积累来促进细胞周期进程和增殖,从而促进 Yes 相关蛋白 1(YAP1)的核易位。因此,通过抑制成肌因子的表达,即 MyoD、MyoG 和 MyHC,miR-302a 损害了成肌细胞的分化。因此,本研究表明,SFA 诱导的 miR-302a 通过 F-actin 介导的 YAP1 激活促进成肌细胞增殖,从而抑制 TWFl 的表观遗传表达并损害成肌分化。