Suppr超能文献

非常规可食用植物中多酚的优化提取:多酚的液相色谱-串联质谱分析、生物学功能、分子对接及药代动力学研究

Optimized Extraction of Polyphenols from Unconventional Edible Plants: LC-MS/MS Profiling of Polyphenols, Biological Functions, Molecular Docking, and Pharmacokinetics Study.

作者信息

Kiani Hafiza Sehrish, Ahmad Waheed, Nawaz Sana, Farah Mohammad Abul, Ali Akhtar

机构信息

Department of Microbiology, Quaid-i-Azam University, Islamabad 45320, Pakistan.

State Key Laboratory of Bioreactor Engineering, East China University of Science and Technology, Shanghai 200237, China.

出版信息

Molecules. 2023 Sep 19;28(18):6703. doi: 10.3390/molecules28186703.

Abstract

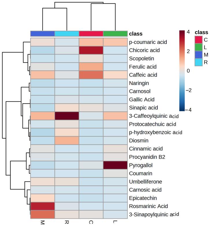
Plant bioactive phenolic metabolites have recently attracted the attention of researchers due to their numerous health advantages. Therefore, this study aimed to investigate with advanced techniques the bioactive metabolites and antioxidant and antidiabetic capacity of four unconventional edible plant leaves: lemongrass ( (DC.) Stapf), chicory ( L.), moringa ( Lam.), and ryegrass ( L.). The extraction process was optimized using different solvents. These plants' phenolic composition, identification, and characterization have been determined herein using LCESI-QTOF-MS/MS. This research identified 85 phenolic compounds, including 24 phenolic acids, 31 flavonoids, 7 stilbenes and lignans, and 17 other metabolites. Moreover, the study determined that moringa has the highest total phenolic content (TPC; 18.5 ± 1.01 mg GAE/g), whereas ryegrass has the lowest (3.54 ± 0.08 mg GAE/g) among the selected plants. It seems that, compared to other plants, moringa was found to have the highest antioxidant potential and antidiabetic potential. In addition, twenty-two phenolic compounds were quantified in these chosen edible plants. Rosmarinic acid, chlorogenic acid, chicoric acid, ferulic acid, protocatechuic acid, and caffeic acid were the most abundant phenolic acids. In silico molecular docking was also conducted to investigate the structure-function relationship of phenolic compounds to inhibit the alpha-glucosidase. Finally, the simulated pharmacokinetic characteristics of the most common substances were also predicted. In short, this investigation opens the way for further study into these plants' pharmaceutical and dietary potential.

摘要

植物生物活性酚类代谢产物因其众多的健康益处,最近吸引了研究人员的关注。因此,本研究旨在运用先进技术,探究四种非常规可食用植物叶片,即柠檬草((DC.) Stapf)、菊苣(L.)、辣木(Lam.)和黑麦草(L.)的生物活性代谢产物以及抗氧化和抗糖尿病能力。使用不同溶剂对提取过程进行了优化。本文采用液相色谱-电喷雾电离-四极杆飞行时间串联质谱(LCESI-QTOF-MS/MS)测定了这些植物的酚类成分、鉴定及表征。本研究鉴定出85种酚类化合物,包括24种酚酸、31种黄酮类、7种芪类和木脂素类以及17种其他代谢产物。此外,研究确定在所选植物中,辣木的总酚含量(TPC;18.5±1.01毫克没食子酸当量/克)最高,而黑麦草的总酚含量最低(3.54±0.08毫克没食子酸当量/克)。与其他植物相比,辣木似乎具有最高的抗氧化潜力和抗糖尿病潜力。此外,对这些选定的可食用植物中的22种酚类化合物进行了定量分析。迷迭香酸、绿原酸、菊苣酸、阿魏酸、原儿茶酸和咖啡酸是含量最丰富的酚酸。还进行了计算机辅助分子对接,以研究酚类化合物抑制α-葡萄糖苷酶的结构-功能关系。最后,还预测了最常见物质的模拟药代动力学特征。简而言之,本研究为进一步探究这些植物的药用和膳食潜力开辟了道路。

https://cdn.ncbi.nlm.nih.gov/pmc/blobs/47ff/10534510/3db4776d44d3/molecules-28-06703-g001.jpg

文献AI研究员

20分钟写一篇综述,助力文献阅读效率提升50倍。

立即体验

用中文搜PubMed

大模型驱动的PubMed中文搜索引擎

马上搜索

文档翻译

学术文献翻译模型,支持多种主流文档格式。

立即体验