• 文献检索
  • 文档翻译
  • 深度研究
  • 学术资讯
  • Suppr Zotero 插件Zotero 插件
  • 邀请有礼
  • 套餐&价格
  • 历史记录
应用&插件
Suppr Zotero 插件Zotero 插件浏览器插件Mac 客户端Windows 客户端微信小程序
定价
高级版会员购买积分包购买API积分包
服务
文献检索文档翻译深度研究API 文档MCP 服务
关于我们
关于 Suppr公司介绍联系我们用户协议隐私条款
关注我们

Suppr 超能文献

核心技术专利:CN118964589B侵权必究
粤ICP备2023148730 号-1Suppr @ 2026

文献检索

告别复杂PubMed语法,用中文像聊天一样搜索,搜遍4000万医学文献。AI智能推荐,让科研检索更轻松。

立即免费搜索

文件翻译

保留排版,准确专业,支持PDF/Word/PPT等文件格式,支持 12+语言互译。

免费翻译文档

深度研究

AI帮你快速写综述,25分钟生成高质量综述,智能提取关键信息,辅助科研写作。

立即免费体验

凋亡抑制蛋白Survivin是抵抗二氧化硅基纳米毒性的关键细胞保护因子。

The Apoptosis Inhibitor Protein Survivin Is a Critical Cytoprotective Resistor against Silica-Based Nanotoxicity.

作者信息

Breder-Bonk Christina, Docter Dominic, Barz Matthias, Strieth Sebastian, Knauer Shirley K, Gül Désirée, Stauber Roland H

机构信息

Molecular and Cellular Oncology, University Medical Center Mainz, Langenbeckstrasse 1, 55101 Mainz, Germany.

Leiden Academic Center for Drug Research (LACDR), Leiden University, Einsteinweg 55, 2333 CC Leiden, The Netherlands.

出版信息

Nanomaterials (Basel). 2023 Sep 12;13(18):2546. doi: 10.3390/nano13182546.

DOI:10.3390/nano13182546
PMID:37764575
原文链接:https://pmc.ncbi.nlm.nih.gov/articles/PMC10535920/
Abstract

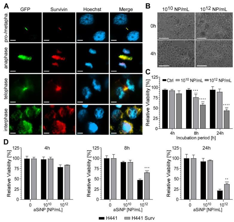
Exposure to nanoparticles is inevitable as they become widely used in industry, cosmetics, and foods. However, knowledge of their (patho)physiological effects on biological entry routes of the human body and their underlying molecular mechanisms is still fragmented. Here, we examined the molecular effects of amorphous silica nanoparticles (aSiNPs) on cell lines mimicking the alveolar-capillary barrier of the lung. After state-of-the-art characterization of the used aSiNPs and the cell model, we performed cell viability-based assays and a protein analysis to determine the aSiNP-induced cell toxicity and underlying signaling mechanisms. We revealed that aSiNPs induce apoptosis in a dose-, time-, and size-dependent manner. aSiNP-induced toxicity involves the inhibition of pro-survival pathways, such as PI3K/AKT and ERK signaling, correlating with reduced expression of the anti-apoptotic protein Survivin on the protein and transcriptional levels. Furthermore, induced Survivin overexpression mediated resistance against aSiNP-toxicity. Thus, we present the first experimental evidence suggesting Survivin as a critical cytoprotective resistor against silica-based nanotoxicity, which may also play a role in responses to other NPs. Although Survivin's relevance as a biomarker for nanotoxicity needs to be demonstrated in vivo, our data give general impetus to investigate the pharmacological modulation of Survivin`s functions to attenuate the harmful effects of acute or chronic inhalative NP exposure.

摘要

随着纳米颗粒在工业、化妆品和食品中的广泛应用,接触纳米颗粒已不可避免。然而,关于它们对人体生物进入途径的(病理)生理影响及其潜在分子机制的了解仍然支离破碎。在此,我们研究了无定形二氧化硅纳米颗粒(aSiNPs)对模拟肺肺泡 - 毛细血管屏障的细胞系的分子影响。在用最先进的技术对所用的aSiNPs和细胞模型进行表征后,我们进行了基于细胞活力的测定和蛋白质分析,以确定aSiNP诱导的细胞毒性和潜在的信号传导机制。我们发现aSiNPs以剂量、时间和大小依赖性方式诱导细胞凋亡。aSiNP诱导的毒性涉及抑制促生存途径,如PI3K/AKT和ERK信号传导,这与抗凋亡蛋白Survivin在蛋白质和转录水平上的表达降低相关。此外,诱导的Survivin过表达介导了对aSiNP毒性的抗性。因此,我们提供了首个实验证据,表明Survivin是针对基于二氧化硅的纳米毒性的关键细胞保护抵抗因子,它可能在对其他纳米颗粒的反应中也起作用。尽管Survivin作为纳米毒性生物标志物的相关性需要在体内得到证实,但我们的数据为研究Survivin功能的药理学调节以减轻急性或慢性吸入性纳米颗粒暴露的有害影响提供了总体动力。

https://cdn.ncbi.nlm.nih.gov/pmc/blobs/2d5a/10535920/88b7b03ffc45/nanomaterials-13-02546-g008.jpg
https://cdn.ncbi.nlm.nih.gov/pmc/blobs/2d5a/10535920/94f94b259b5e/nanomaterials-13-02546-g001.jpg
https://cdn.ncbi.nlm.nih.gov/pmc/blobs/2d5a/10535920/e6ad9e4983d2/nanomaterials-13-02546-g002.jpg
https://cdn.ncbi.nlm.nih.gov/pmc/blobs/2d5a/10535920/ed6d41dc9489/nanomaterials-13-02546-g003.jpg
https://cdn.ncbi.nlm.nih.gov/pmc/blobs/2d5a/10535920/9be10354964e/nanomaterials-13-02546-g004.jpg
https://cdn.ncbi.nlm.nih.gov/pmc/blobs/2d5a/10535920/31acd02577bd/nanomaterials-13-02546-g005.jpg
https://cdn.ncbi.nlm.nih.gov/pmc/blobs/2d5a/10535920/71f67f4ed59c/nanomaterials-13-02546-g006.jpg
https://cdn.ncbi.nlm.nih.gov/pmc/blobs/2d5a/10535920/ed72a9db6d7b/nanomaterials-13-02546-g007.jpg
https://cdn.ncbi.nlm.nih.gov/pmc/blobs/2d5a/10535920/88b7b03ffc45/nanomaterials-13-02546-g008.jpg
https://cdn.ncbi.nlm.nih.gov/pmc/blobs/2d5a/10535920/94f94b259b5e/nanomaterials-13-02546-g001.jpg
https://cdn.ncbi.nlm.nih.gov/pmc/blobs/2d5a/10535920/e6ad9e4983d2/nanomaterials-13-02546-g002.jpg
https://cdn.ncbi.nlm.nih.gov/pmc/blobs/2d5a/10535920/ed6d41dc9489/nanomaterials-13-02546-g003.jpg
https://cdn.ncbi.nlm.nih.gov/pmc/blobs/2d5a/10535920/9be10354964e/nanomaterials-13-02546-g004.jpg
https://cdn.ncbi.nlm.nih.gov/pmc/blobs/2d5a/10535920/31acd02577bd/nanomaterials-13-02546-g005.jpg
https://cdn.ncbi.nlm.nih.gov/pmc/blobs/2d5a/10535920/71f67f4ed59c/nanomaterials-13-02546-g006.jpg
https://cdn.ncbi.nlm.nih.gov/pmc/blobs/2d5a/10535920/ed72a9db6d7b/nanomaterials-13-02546-g007.jpg
https://cdn.ncbi.nlm.nih.gov/pmc/blobs/2d5a/10535920/88b7b03ffc45/nanomaterials-13-02546-g008.jpg

相似文献

1
The Apoptosis Inhibitor Protein Survivin Is a Critical Cytoprotective Resistor against Silica-Based Nanotoxicity.凋亡抑制蛋白Survivin是抵抗二氧化硅基纳米毒性的关键细胞保护因子。
Nanomaterials (Basel). 2023 Sep 12;13(18):2546. doi: 10.3390/nano13182546.
2
Amorphous silica nanoparticle-induced pulmonary inflammatory response depends on particle size and is sex-specific in rats.非晶态二氧化硅纳米颗粒诱导的肺部炎症反应依赖于颗粒大小,并具有性别特异性。
Toxicol Appl Pharmacol. 2020 Mar 1;390:114890. doi: 10.1016/j.taap.2020.114890. Epub 2020 Jan 20.
3
The Size-dependent Cytotoxicity of Amorphous Silica Nanoparticles: A Systematic Review of in vitro Studies.尺寸依赖的无定形二氧化硅纳米颗粒的细胞毒性:体外研究的系统评价。
Int J Nanomedicine. 2020 Nov 18;15:9089-9113. doi: 10.2147/IJN.S276105. eCollection 2020.
4
Cloning and functional characterization of the guinea pig apoptosis inhibitor protein Survivin.豚鼠凋亡抑制蛋白 Survivin 的克隆与功能鉴定。
Gene. 2010 Dec 1;469(1-2):9-17. doi: 10.1016/j.gene.2010.08.007. Epub 2010 Aug 19.
5
The size-dependent in vivo toxicity of amorphous silica nanoparticles: A systematic review.无定形二氧化硅纳米颗粒的尺寸依赖性体内毒性:一项系统综述。
Ecotoxicol Environ Saf. 2024 Feb;271:115910. doi: 10.1016/j.ecoenv.2023.115910. Epub 2024 Jan 9.
6
Amorphous silica nanoparticles cause abnormal cytokinesis and multinucleation through dysfunction of the centralspindlin complex and microfilaments.无定形二氧化硅纳米颗粒通过中央纺锤体复合物和微丝的功能障碍引起异常的胞质分裂和多核化。
Part Fibre Toxicol. 2023 Aug 22;20(1):34. doi: 10.1186/s12989-023-00544-8.
7
Functional characterization of novel mutations affecting survivin (BIRC5)-mediated therapy resistance in head and neck cancer patients.鉴定影响头颈癌患者中生存素(BIRC5)介导的治疗抵抗的新型突变的功能。
Hum Mutat. 2013 Feb;34(2):395-404. doi: 10.1002/humu.22249. Epub 2012 Dec 20.
8
High-throughput, quantitative assessment of the effects of low-dose silica nanoparticles on lung cells: grasping complex toxicity with a great depth of field.低剂量二氧化硅纳米颗粒对肺细胞影响的高通量定量评估:从多维度把握复杂毒性
BMC Genomics. 2015 Apr 18;16(1):315. doi: 10.1186/s12864-015-1521-5.
9
Downregulation of survivin expression and concomitant induction of apoptosis by celecoxib and its non-cyclooxygenase-2-inhibitory analog, dimethyl-celecoxib (DMC), in tumor cells in vitro and in vivo.塞来昔布及其非环氧化酶-2抑制类似物二甲基塞来昔布(DMC)在体外和体内肿瘤细胞中下调生存素表达并伴随诱导细胞凋亡。
Mol Cancer. 2006 May 18;5:19. doi: 10.1186/1476-4598-5-19.
10
Flotillin-involved uptake of silica nanoparticles and responses of an alveolar-capillary barrier in vitro.Flotillin 参与的二氧化硅纳米颗粒摄取及体外肺泡毛细血管屏障的反应。
Eur J Pharm Biopharm. 2013 Jun;84(2):275-87. doi: 10.1016/j.ejpb.2012.10.011. Epub 2012 Nov 24.

引用本文的文献

1
Synthesis, characterization, and exosomal corona formation of self-assembled dipeptide nanomaterials.自组装二肽纳米材料的合成、表征及外泌体冠层形成
Sci Rep. 2025 Apr 19;15(1):13607. doi: 10.1038/s41598-025-98706-5.
2
A Review for Uncovering the "Protein-Nanoparticle Alliance": Implications of the Protein Corona for Biomedical Applications.揭示“蛋白质 - 纳米颗粒联盟”的综述:蛋白质冠层对生物医学应用的影响
Nanomaterials (Basel). 2024 May 8;14(10):823. doi: 10.3390/nano14100823.

本文引用的文献

1
Tuning Nanobodies' Bioactivity: Coupling to Ultrasmall Gold Nanoparticles Allows the Intracellular Interference with Survivin.调谐纳米抗体的生物活性:与超小的金纳米颗粒偶联可实现对Survivin 的细胞内干扰。
Small. 2023 Aug;19(33):e2300871. doi: 10.1002/smll.202300871. Epub 2023 Apr 10.
2
Over-expression of survivin could prevent the oxidative stress and toxicity of rotenone in SH-SY5Y cells.生存素的过表达可预防鱼藤酮对SH-SY5Y细胞的氧化应激和毒性作用。
Iran J Basic Med Sci. 2022 Jul;25(7):842-849. doi: 10.22038/IJBMS.2022.64345.14165.
3
Tight junction proteins occludin and ZO-1 as regulators of epithelial proliferation and survival.
紧密连接蛋白紧密连接蛋白 occludin 和 ZO-1 作为上皮细胞增殖和存活的调节剂。
Ann N Y Acad Sci. 2022 Aug;1514(1):21-33. doi: 10.1111/nyas.14798. Epub 2022 May 17.
4
Survivin as a biological biomarker for diagnosis and therapy.Survivin 作为一种生物标志物用于诊断和治疗。
Expert Opin Biol Ther. 2021 Nov;21(11):1429-1441. doi: 10.1080/14712598.2021.1918672. Epub 2021 Jun 21.
5
The functional activity of E-cadherin controls tumor cell metastasis at multiple steps.E-钙黏蛋白的功能活性控制着肿瘤细胞在多个步骤中的转移。
Proc Natl Acad Sci U S A. 2020 Mar 17;117(11):5931-5937. doi: 10.1073/pnas.1918167117. Epub 2020 Mar 3.
6
Targeting survivin sensitizes cervical cancer cells to radiation treatment.靶向生存素可增强宫颈癌对放射治疗的敏感性。
Bioengineered. 2020 Dec;11(1):130-140. doi: 10.1080/21655979.2020.1717297.
7
Functional Disruption of the Cancer-Relevant Interaction between Survivin and Histone H3 with a Guanidiniocarbonyl Pyrrole Ligand.具有胍基羰基吡咯配体的 Survivin 和组蛋白 H3 之间与癌症相关的相互作用的功能破坏。
Angew Chem Int Ed Engl. 2020 Mar 27;59(14):5567-5571. doi: 10.1002/anie.201915400. Epub 2020 Jan 28.
8
Live and let die: epigenetic modifications of Survivin and Regucalcin in non-small cell lung cancer tissues contribute to malignancy.生死由命:Survivin 和 Regucalcin 在非小细胞肺癌组织中的表观遗传修饰促进了恶性肿瘤的发生。
Clin Epigenetics. 2019 Nov 12;11(1):157. doi: 10.1186/s13148-019-0770-6.
9
AKT and ERK dual inhibitors: The way forward?AKT 和 ERK 双重抑制剂:前进的方向?
Cancer Lett. 2019 Sep 10;459:30-40. doi: 10.1016/j.canlet.2019.05.025. Epub 2019 May 23.
10
Survivin at a glance.Survivin 一览。
J Cell Sci. 2019 Apr 4;132(7):jcs223826. doi: 10.1242/jcs.223826.