• 文献检索
  • 文档翻译
  • 深度研究
  • 学术资讯
  • Suppr Zotero 插件Zotero 插件
  • 邀请有礼
  • 套餐&价格
  • 历史记录
应用&插件
Suppr Zotero 插件Zotero 插件浏览器插件Mac 客户端Windows 客户端微信小程序
定价
高级版会员购买积分包购买API积分包
服务
文献检索文档翻译深度研究API 文档MCP 服务
关于我们
关于 Suppr公司介绍联系我们用户协议隐私条款
关注我们

Suppr 超能文献

核心技术专利:CN118964589B侵权必究
粤ICP备2023148730 号-1Suppr @ 2026

文献检索

告别复杂PubMed语法,用中文像聊天一样搜索,搜遍4000万医学文献。AI智能推荐,让科研检索更轻松。

立即免费搜索

文件翻译

保留排版,准确专业,支持PDF/Word/PPT等文件格式,支持 12+语言互译。

免费翻译文档

深度研究

AI帮你快速写综述,25分钟生成高质量综述,智能提取关键信息,辅助科研写作。

立即免费体验

胰岛β细胞中 Ascl1 的缺失可改善胰岛素分泌,促进副交感神经支配,并在代谢应激时减弱去分化。

Deletion of Ascl1 in pancreatic β-cells improves insulin secretion, promotes parasympathetic innervation, and attenuates dedifferentiation during metabolic stress.

机构信息

Department of Molecular Physiology and Biophysics, Vanderbilt University, Nashville, TN 37232, USA; Center for Stem Cell Biology, Vanderbilt University, Nashville, TN 37232, USA.

College of Arts and Sciences, Vanderbilt University, Nashville, TN 37232, USA.

出版信息

Mol Metab. 2023 Dec;78:101811. doi: 10.1016/j.molmet.2023.101811. Epub 2023 Sep 26.

DOI:10.1016/j.molmet.2023.101811
PMID:37769990
原文链接:https://pmc.ncbi.nlm.nih.gov/articles/PMC10570713/
Abstract

OBJECTIVE

ASCL1, a pioneer transcription factor, is essential for neural cell differentiation and function. Previous studies have shown that Ascl1 expression is increased in pancreatic β-cells lacking functional K channels or after feeding of a high fat diet (HFD) suggesting that it may contribute to the metabolic stress response of β-cells.

METHODS

We generated β-cell-specific Ascl1 knockout mice (Ascl1) and assessed their glucose homeostasis, islet morphology and gene expression after feeding either a normal diet or HFD for 12 weeks, or in combination with a genetic disruption of Abcc8, an essential K channel component.

RESULTS

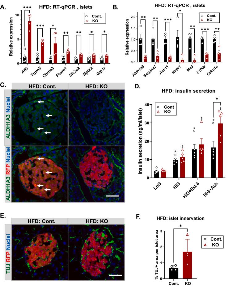
Ascl1 expression is increased in response to both a HFD and membrane depolarization and requires CREB-dependent Ca signaling. No differences in glucose homeostasis or islet morphology were observed in Ascl1 mice fed a normal diet or in the absence of K channels. However, male Ascl1 mice fed a HFD exhibited decreased blood glucose levels, improved glucose tolerance, and increased β-cell proliferation. Bulk RNA-seq analysis of islets from Ascl1 mice from three studied conditions showed alterations in genes associated with the secretory function. HFD-fed Ascl1 mice showed the most extensive changes with increased expression of genes necessary for glucose sensing, insulin secretion and β-cell proliferation, and a decrease in genes associated with β-cell dysfunction, inflammation and dedifferentiation. HFD-fed Ascl1 mice also displayed increased expression of parasympathetic neural markers and cholinergic receptors that was accompanied by increased insulin secretion in response to acetylcholine and an increase in islet innervation.

CONCLUSIONS

Ascl1 expression is induced by stimuli that cause Ca-signaling to the nucleus and contributes in a multifactorial manner to the loss of β-cell function by promoting the expression of genes associated with cellular dedifferentiation, attenuating β-cells proliferation, suppressing acetylcholine sensitivity, and repressing parasympathetic innervation of islets. Thus, the removal of Ascl1 from β-cells improves their function in response to metabolic stress.

摘要

目的

ASCL1 是一种先驱转录因子,对神经细胞的分化和功能至关重要。先前的研究表明,在缺乏功能性 K 通道的胰腺β细胞或高脂饮食(HFD)喂养后,Ascl1 的表达增加,这表明它可能有助于β细胞的代谢应激反应。

方法

我们生成了β细胞特异性的 Ascl1 敲除小鼠(Ascl1),并在正常饮食或 HFD 喂养 12 周后,或与 Abcc8 的遗传破坏(一种必需的 K 通道成分)相结合时,评估了它们的葡萄糖稳态、胰岛形态和基因表达。

结果

Ascl1 的表达增加是对 HFD 和膜去极化的反应,需要 CREB 依赖性 Ca 信号。在正常饮食或缺乏 K 通道的情况下,Ascl1 小鼠的葡萄糖稳态或胰岛形态没有差异。然而,喂食 HFD 的雄性 Ascl1 小鼠表现出降低的血糖水平、改善的葡萄糖耐量和增加的β细胞增殖。来自三种研究条件的 Ascl1 小鼠胰岛的 bulk RNA-seq 分析显示,与分泌功能相关的基因发生了改变。HFD 喂养的 Ascl1 小鼠显示出最广泛的变化,表现为与葡萄糖感应、胰岛素分泌和β细胞增殖相关的基因表达增加,以及与β细胞功能障碍、炎症和去分化相关的基因表达减少。HFD 喂养的 Ascl1 小鼠还显示出副交感神经标记物和胆碱能受体的表达增加,这伴随着对乙酰胆碱的胰岛素分泌增加和胰岛神经支配增加。

结论

Ascl1 的表达是由引起核内 Ca 信号的刺激诱导的,并通过促进与细胞去分化相关的基因的表达、减弱β细胞增殖、抑制乙酰胆碱敏感性以及抑制胰岛的副交感神经支配等多种因素共同作用,导致β细胞功能丧失。因此,从β细胞中去除 Ascl1 可改善它们对代谢应激的功能。

https://cdn.ncbi.nlm.nih.gov/pmc/blobs/59ed/10570713/731339548ef4/gr8.jpg
https://cdn.ncbi.nlm.nih.gov/pmc/blobs/59ed/10570713/305b8f231f8e/gr1.jpg
https://cdn.ncbi.nlm.nih.gov/pmc/blobs/59ed/10570713/2eb798deaa0a/gr2.jpg
https://cdn.ncbi.nlm.nih.gov/pmc/blobs/59ed/10570713/5f8ff0ce9644/gr3.jpg
https://cdn.ncbi.nlm.nih.gov/pmc/blobs/59ed/10570713/e252544713ff/gr4.jpg
https://cdn.ncbi.nlm.nih.gov/pmc/blobs/59ed/10570713/9a867c234aee/gr5.jpg
https://cdn.ncbi.nlm.nih.gov/pmc/blobs/59ed/10570713/2f04abf6e1cc/gr6.jpg
https://cdn.ncbi.nlm.nih.gov/pmc/blobs/59ed/10570713/4a13eabee9d2/gr7.jpg
https://cdn.ncbi.nlm.nih.gov/pmc/blobs/59ed/10570713/731339548ef4/gr8.jpg
https://cdn.ncbi.nlm.nih.gov/pmc/blobs/59ed/10570713/305b8f231f8e/gr1.jpg
https://cdn.ncbi.nlm.nih.gov/pmc/blobs/59ed/10570713/2eb798deaa0a/gr2.jpg
https://cdn.ncbi.nlm.nih.gov/pmc/blobs/59ed/10570713/5f8ff0ce9644/gr3.jpg
https://cdn.ncbi.nlm.nih.gov/pmc/blobs/59ed/10570713/e252544713ff/gr4.jpg
https://cdn.ncbi.nlm.nih.gov/pmc/blobs/59ed/10570713/9a867c234aee/gr5.jpg
https://cdn.ncbi.nlm.nih.gov/pmc/blobs/59ed/10570713/2f04abf6e1cc/gr6.jpg
https://cdn.ncbi.nlm.nih.gov/pmc/blobs/59ed/10570713/4a13eabee9d2/gr7.jpg
https://cdn.ncbi.nlm.nih.gov/pmc/blobs/59ed/10570713/731339548ef4/gr8.jpg

相似文献

1
Deletion of Ascl1 in pancreatic β-cells improves insulin secretion, promotes parasympathetic innervation, and attenuates dedifferentiation during metabolic stress.胰岛β细胞中 Ascl1 的缺失可改善胰岛素分泌,促进副交感神经支配,并在代谢应激时减弱去分化。
Mol Metab. 2023 Dec;78:101811. doi: 10.1016/j.molmet.2023.101811. Epub 2023 Sep 26.
2
The prostaglandin E EP3 receptor has disparate effects on islet insulin secretion and content in β-cells in a high-fat diet-induced mouse model of obesity.前列腺素 E EP3 受体在高脂肪饮食诱导的肥胖小鼠模型中对胰岛β细胞胰岛素分泌和含量具有不同的影响。
Am J Physiol Endocrinol Metab. 2024 May 1;326(5):E567-E576. doi: 10.1152/ajpendo.00061.2023. Epub 2024 Mar 13.
3
Functional role of serotonin in insulin secretion in a diet-induced insulin-resistant state.血清素在饮食诱导的胰岛素抵抗状态下胰岛素分泌中的功能作用。
Endocrinology. 2015 Feb;156(2):444-52. doi: 10.1210/en.2014-1687. Epub 2014 Nov 26.
4
Zmiz1 is required for mature β-cell function and mass expansion upon high fat feeding.Zmiz1 对于成熟 β 细胞在高脂肪喂养时的功能和质量扩张是必需的。
Mol Metab. 2022 Dec;66:101621. doi: 10.1016/j.molmet.2022.101621. Epub 2022 Oct 26.
5
Activation of ACE2/angiotensin (1-7) attenuates pancreatic β cell dedifferentiation in a high-fat-diet mouse model.ACE2/血管紧张素(1-7)的激活可减轻高脂饮食小鼠模型中胰岛β细胞去分化。
Metabolism. 2018 Apr;81:83-96. doi: 10.1016/j.metabol.2017.12.003. Epub 2017 Dec 7.
6
METTL14 is essential for β-cell survival and insulin secretion.METTL14 对于β细胞的存活和胰岛素分泌是必需的。
Biochim Biophys Acta Mol Basis Dis. 2019 Sep 1;1865(9):2138-2148. doi: 10.1016/j.bbadis.2019.04.011. Epub 2019 Apr 26.
7
Glucose-stimulated insulin secretion depends on FFA1 and Gq in neonatal mouse islets.葡萄糖刺激的胰岛素分泌依赖于新生鼠胰岛中的 FFA1 和 Gq。
Diabetologia. 2023 Aug;66(8):1501-1515. doi: 10.1007/s00125-023-05932-5. Epub 2023 May 23.
8
NRF2 is required for neonatal mouse beta cell growth by maintaining redox balance and promoting mitochondrial biogenesis and function.NRF2通过维持氧化还原平衡、促进线粒体生物发生和功能,对新生小鼠β细胞生长至关重要。
Diabetologia. 2024 Mar;67(3):547-560. doi: 10.1007/s00125-023-06071-7. Epub 2024 Jan 11.
9
Inhibition of Id1 augments insulin secretion and protects against high-fat diet-induced glucose intolerance.抑制 Id1 可增强胰岛素分泌并预防高脂肪饮食诱导的葡萄糖不耐受。
Diabetes. 2011 Oct;60(10):2506-14. doi: 10.2337/db11-0083. Epub 2011 Sep 22.
10
Improved glucose-stimulated insulin secretion by intra-islet inhibition of protein-tyrosine phosphatase 1B expression in rats fed a high-fat diet.高脂饮食喂养的大鼠胰岛内蛋白酪氨酸磷酸酶 1B 表达抑制可改善葡萄糖刺激的胰岛素分泌。
J Endocrinol Invest. 2012 Jan;35(1):63-70. doi: 10.3275/7766. Epub 2011 May 30.

引用本文的文献

1
PAX4 gene delivery improves β-cell function in human islets of Type II diabetes.PAX4 基因递送可改善 2 型糖尿病患者胰岛β细胞功能。
Regen Med. 2024 May 3;19(5):239-246. doi: 10.1080/17460751.2024.2343538. Epub 2024 May 10.
2
Ca signaling and metabolic stress-induced pancreatic β-cell failure.钙信号传导与代谢应激诱导的胰腺β细胞功能衰竭。
Front Endocrinol (Lausanne). 2024 Jul 2;15:1412411. doi: 10.3389/fendo.2024.1412411. eCollection 2024.