• 文献检索
  • 文档翻译
  • 深度研究
  • 学术资讯
  • Suppr Zotero 插件Zotero 插件
  • 邀请有礼
  • 套餐&价格
  • 历史记录
应用&插件
Suppr Zotero 插件Zotero 插件浏览器插件Mac 客户端Windows 客户端微信小程序
定价
高级版会员购买积分包购买API积分包
服务
文献检索文档翻译深度研究API 文档MCP 服务
关于我们
关于 Suppr公司介绍联系我们用户协议隐私条款
关注我们

Suppr 超能文献

核心技术专利:CN118964589B侵权必究
粤ICP备2023148730 号-1Suppr @ 2026

文献检索

告别复杂PubMed语法,用中文像聊天一样搜索,搜遍4000万医学文献。AI智能推荐,让科研检索更轻松。

立即免费搜索

文件翻译

保留排版,准确专业,支持PDF/Word/PPT等文件格式,支持 12+语言互译。

免费翻译文档

深度研究

AI帮你快速写综述,25分钟生成高质量综述,智能提取关键信息,辅助科研写作。

立即免费体验

动态细胞学和转录组学分析为[具体物种]性别决定机制提供了新见解。 (注:原文中“in”后面缺少具体物种信息)

Dynamic cytological and transcriptomic analyses provide novel insights into the mechanisms of sex determination in .

作者信息

Wu Guolong, Tian Xiaoming, Qiu Qi, Zhang Yue, Fan Xiaoming, Yuan Deyi

机构信息

Key Laboratory of Cultivation and Protection for Non-Wood Forest Trees, Ministry of Education, Central South University of Forestry and Technology, Changsha, China.

Key Laboratory of Non-Wood Forest Products of State Forestry Administration, Central South University of Forestry and Technology, Changsha, China.

出版信息

Front Plant Sci. 2023 Sep 12;14:1257541. doi: 10.3389/fpls.2023.1257541. eCollection 2023.

DOI:10.3389/fpls.2023.1257541
PMID:37771497
原文链接:https://pmc.ncbi.nlm.nih.gov/articles/PMC10523332/
Abstract

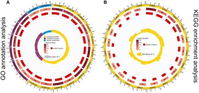
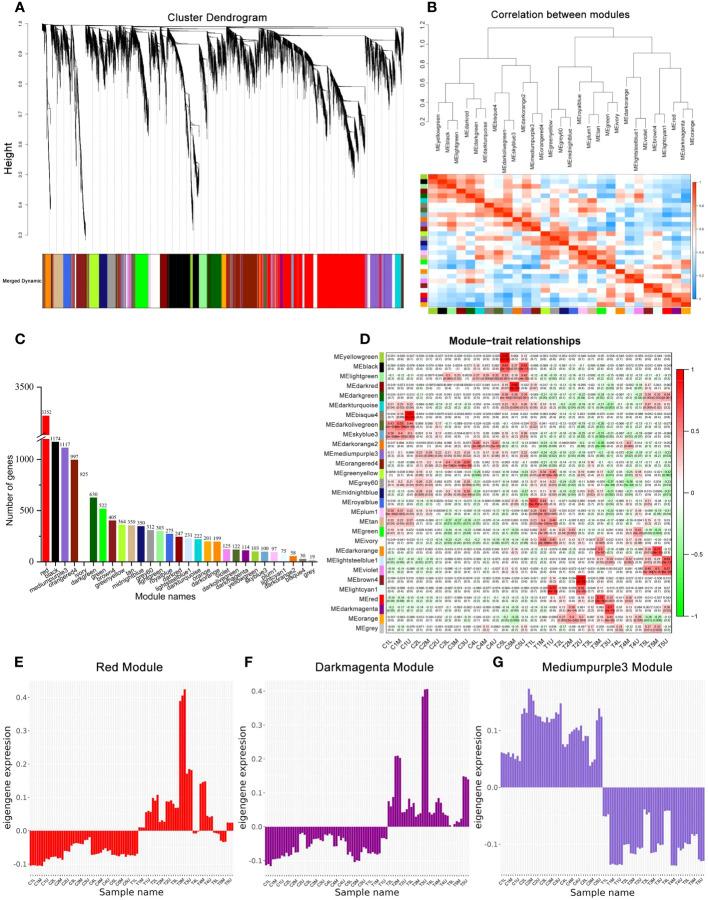
is a monoecious woody food tree species whose yield and industrialization potential are limited by its low female-to-male flower ratio. Here, the male flowers on the male inflorescence of were converted to female flowers by triple applications of exogenous cytokinin (CK) (N-(2-chloro-4-pyridyl)-N'-phenylurea, CPPU). To study the role of exogenous CK in flower sex determination, cytological and transcriptomic analyses were performed on samples from the five stages after CK treatment. Cytological analysis showed that stage 3 (nine days after the last CK treatment) was the critical stage in the differential development of the pistil primordium and stamen primordium. On this basis, one key module and two modules with significant positive correlations with stage 3 were identified by weighted gene co-expression network analysis (WGCNA), combined with transcriptome data. The CK and GA biosynthesis- and signaling-related genes, three transcription factor (TF) families, and 11 floral organ identity genes were identified in the related modules. In particular, the TFs , , and , and floral organ identity genes /, , and with large differences are considered to be critical regulators of sex determination in . Based on these results, a genetic regulatory network for exogenous CK in the sex determination of flowers in is proposed. This study contributes to the understanding of the role of CK in the sex regulation of flowers and provides new insights into the regulatory network of sex determination in

摘要

是一种雌雄同株的木本食用树种,其产量和产业化潜力受到低雌花与雄花比例的限制。在此,通过三次施用外源细胞分裂素(CK)(N-(2-氯-4-吡啶基)-N'-苯基脲,CPPU),将雄花序上的雄花转化为雌花。为了研究外源CK在花性别决定中的作用,对CK处理后五个阶段的样本进行了细胞学和转录组分析。细胞学分析表明,第3阶段(最后一次CK处理后九天)是雌蕊原基和雄蕊原基差异发育的关键阶段。在此基础上,结合转录组数据,通过加权基因共表达网络分析(WGCNA)确定了一个关键模块和两个与第3阶段显著正相关的模块。在相关模块中鉴定出了CK和GA生物合成及信号相关基因、三个转录因子(TF)家族和11个花器官特征基因。特别是,差异较大的TFs 、 和 以及花器官特征基因 /、 和 被认为是 花性别决定的关键调节因子。基于这些结果,提出了外源CK在 花性别决定中的遗传调控网络。本研究有助于理解CK在花性别调控中的作用,并为 花性别决定调控网络提供了新的见解

https://cdn.ncbi.nlm.nih.gov/pmc/blobs/b27f/10523332/6c9fec059e71/fpls-14-1257541-g011.jpg
https://cdn.ncbi.nlm.nih.gov/pmc/blobs/b27f/10523332/046302e72ffd/fpls-14-1257541-g001.jpg
https://cdn.ncbi.nlm.nih.gov/pmc/blobs/b27f/10523332/2d32cbb959b3/fpls-14-1257541-g002.jpg
https://cdn.ncbi.nlm.nih.gov/pmc/blobs/b27f/10523332/05e14a2713ce/fpls-14-1257541-g003.jpg
https://cdn.ncbi.nlm.nih.gov/pmc/blobs/b27f/10523332/a426e17b4cc0/fpls-14-1257541-g004.jpg
https://cdn.ncbi.nlm.nih.gov/pmc/blobs/b27f/10523332/5d2295b42cfd/fpls-14-1257541-g005.jpg
https://cdn.ncbi.nlm.nih.gov/pmc/blobs/b27f/10523332/f0778ca3d8b1/fpls-14-1257541-g006.jpg
https://cdn.ncbi.nlm.nih.gov/pmc/blobs/b27f/10523332/c9a796d2bd2a/fpls-14-1257541-g007.jpg
https://cdn.ncbi.nlm.nih.gov/pmc/blobs/b27f/10523332/2f7b4a938700/fpls-14-1257541-g008.jpg
https://cdn.ncbi.nlm.nih.gov/pmc/blobs/b27f/10523332/13d25970015e/fpls-14-1257541-g009.jpg
https://cdn.ncbi.nlm.nih.gov/pmc/blobs/b27f/10523332/b32b07c61dd5/fpls-14-1257541-g010.jpg
https://cdn.ncbi.nlm.nih.gov/pmc/blobs/b27f/10523332/6c9fec059e71/fpls-14-1257541-g011.jpg
https://cdn.ncbi.nlm.nih.gov/pmc/blobs/b27f/10523332/046302e72ffd/fpls-14-1257541-g001.jpg
https://cdn.ncbi.nlm.nih.gov/pmc/blobs/b27f/10523332/2d32cbb959b3/fpls-14-1257541-g002.jpg
https://cdn.ncbi.nlm.nih.gov/pmc/blobs/b27f/10523332/05e14a2713ce/fpls-14-1257541-g003.jpg
https://cdn.ncbi.nlm.nih.gov/pmc/blobs/b27f/10523332/a426e17b4cc0/fpls-14-1257541-g004.jpg
https://cdn.ncbi.nlm.nih.gov/pmc/blobs/b27f/10523332/5d2295b42cfd/fpls-14-1257541-g005.jpg
https://cdn.ncbi.nlm.nih.gov/pmc/blobs/b27f/10523332/f0778ca3d8b1/fpls-14-1257541-g006.jpg
https://cdn.ncbi.nlm.nih.gov/pmc/blobs/b27f/10523332/c9a796d2bd2a/fpls-14-1257541-g007.jpg
https://cdn.ncbi.nlm.nih.gov/pmc/blobs/b27f/10523332/2f7b4a938700/fpls-14-1257541-g008.jpg
https://cdn.ncbi.nlm.nih.gov/pmc/blobs/b27f/10523332/13d25970015e/fpls-14-1257541-g009.jpg
https://cdn.ncbi.nlm.nih.gov/pmc/blobs/b27f/10523332/b32b07c61dd5/fpls-14-1257541-g010.jpg
https://cdn.ncbi.nlm.nih.gov/pmc/blobs/b27f/10523332/6c9fec059e71/fpls-14-1257541-g011.jpg

相似文献

1
Dynamic cytological and transcriptomic analyses provide novel insights into the mechanisms of sex determination in .动态细胞学和转录组学分析为[具体物种]性别决定机制提供了新见解。 (注:原文中“in”后面缺少具体物种信息)
Front Plant Sci. 2023 Sep 12;14:1257541. doi: 10.3389/fpls.2023.1257541. eCollection 2023.
2
Transcriptome Analysis Reveals the Regulatory Networks of Cytokinin in Promoting Floral Feminization in .转录组分析揭示细胞分裂素促进 中的花性雌性化的调控网络。
Int J Mol Sci. 2022 Jun 7;23(12):6389. doi: 10.3390/ijms23126389.
3
Comprehensive Transcriptome Analysis of Phytohormone Biosynthesis and Signaling Genes in the Flowers of Chinese Chinquapin (Castanea henryi).锥栗(Castanea henryi)花中植物激素生物合成及信号转导基因的综合转录组分析
J Agric Food Chem. 2017 Nov 29;65(47):10332-10349. doi: 10.1021/acs.jafc.7b03755. Epub 2017 Nov 15.
4
Comparative transcriptome analysis reveals the regulatory networks of cytokinin in promoting the floral feminization in the oil plant Sapium sebiferum.比较转录组分析揭示细胞分裂素在促进油料植物乌桕花性别转化中的调控网络。
BMC Plant Biol. 2018 May 30;18(1):96. doi: 10.1186/s12870-018-1314-5.
5
Comparative Transcriptome Analysis between Gynoecious and Monoecious Plants Identifies Regulatory Networks Controlling Sex Determination in .雌雄异花同株和雌雄同株植物之间的比较转录组分析确定了控制性别决定的调控网络。
Front Plant Sci. 2017 Jan 17;7:1953. doi: 10.3389/fpls.2016.01953. eCollection 2016.
6
Comparative transcriptome analysis of gynoecious and monoecious inflorescences reveals regulators involved in male flower development in the woody perennial plant Jatropha curcas.雌雄异熟花序的比较转录组分析揭示了木本多年生植物麻疯树中雄性花发育的调控因子。
Plant Reprod. 2020 Dec;33(3-4):191-204. doi: 10.1007/s00497-020-00396-8. Epub 2020 Sep 30.
7
Flower Development and Sex Determination between Male and Female Flowers in .花的发育以及雄花与雌花之间的性别决定 于…… (原句不完整)
Front Plant Sci. 2017 Jul 20;8:1291. doi: 10.3389/fpls.2017.01291. eCollection 2017.
8
Roles of the GA-mediated Gene Family and miR156 in the Floral Development of Chinese Chestnut ().GA 介导的基因家族和 miR156 在板栗花发育中的作用()。
Int J Mol Sci. 2019 Mar 29;20(7):1577. doi: 10.3390/ijms20071577.
9
New Insights of Salicylic Acid Into Stamen Abortion of Female Flowers in Tung Tree ().水杨酸对油桐雌花雄蕊败育的新见解。
Front Genet. 2019 Apr 5;10:316. doi: 10.3389/fgene.2019.00316. eCollection 2019.
10
De novo transcriptome assembly and comparative analysis between male and benzyladenine-induced female inflorescence buds of Plukenetia volubilis.雌雄异株大麻雌雄花序转录组从头组装与比较分析。
J Plant Physiol. 2018 Feb;221:107-118. doi: 10.1016/j.jplph.2017.12.006. Epub 2017 Dec 9.

引用本文的文献

1
Managing flower-visiting insects is essential in : Enhance yield while ensuring quality.管理访花昆虫对于提高产量并确保质量至关重要。 (原英文表述有语法错误,正确表述可能是“Managing flower-visiting insects is essential in enhancing yield while ensuring quality.” )
iScience. 2024 Oct 9;27(11):111127. doi: 10.1016/j.isci.2024.111127. eCollection 2024 Nov 15.
2
Genome-Wide Analysis of MADS-Box Gene Family Reveals as a Key Regulator of Seed Abortion in .全基因组分析 MADS-Box 基因家族揭示 作为 调控种子败育的关键因子。
Int J Mol Sci. 2024 May 25;25(11):5770. doi: 10.3390/ijms25115770.

本文引用的文献

1
Comparative analysis of the transcriptome during single-seed formation of Castanea henryi: regulation of starch metabolism and endogenous hormones.比较分析山核桃单粒种子形成过程中的转录组:淀粉代谢和内源激素的调控。
BMC Plant Biol. 2023 Feb 13;23(1):90. doi: 10.1186/s12870-023-04102-4.
2
Transcriptome Analysis Reveals the Regulatory Networks of Cytokinin in Promoting Floral Feminization in .转录组分析揭示细胞分裂素促进 中的花性雌性化的调控网络。
Int J Mol Sci. 2022 Jun 7;23(12):6389. doi: 10.3390/ijms23126389.
3
KEGG: integrating viruses and cellular organisms.
KEGG:整合病毒和细胞生物。
Nucleic Acids Res. 2021 Jan 8;49(D1):D545-D551. doi: 10.1093/nar/gkaa970.
4
Comparative transcriptome analysis reveals the regulatory networks of cytokinin in promoting the floral feminization in the oil plant Sapium sebiferum.比较转录组分析揭示细胞分裂素在促进油料植物乌桕花性别转化中的调控网络。
BMC Plant Biol. 2018 May 30;18(1):96. doi: 10.1186/s12870-018-1314-5.
5
Type-B ARRs Control Carpel Regeneration Through Mediating AGAMOUS Expression in Arabidopsis.B 型 ARR 蛋白通过调控拟南芥 AGL6 基因的表达控制心皮再生。
Plant Cell Physiol. 2018 Apr 1;59(4):756-764. doi: 10.1093/pcp/pcx187.
6
Comprehensive Transcriptome Analysis of Phytohormone Biosynthesis and Signaling Genes in the Flowers of Chinese Chinquapin (Castanea henryi).锥栗(Castanea henryi)花中植物激素生物合成及信号转导基因的综合转录组分析
J Agric Food Chem. 2017 Nov 29;65(47):10332-10349. doi: 10.1021/acs.jafc.7b03755. Epub 2017 Nov 15.
7
Overexpression of the class D MADS-box gene Sl-AGL11 impacts fleshy tissue differentiation and structure in tomato fruits.Sl-AGL11 基因的过表达影响番茄果实肉质组织的分化和结构。
J Exp Bot. 2017 Oct 13;68(17):4869-4884. doi: 10.1093/jxb/erx303.
8
Arabidopsis WRKY2 and WRKY34 transcription factors interact with VQ20 protein to modulate pollen development and function.拟南芥 WRKY2 和 WRKY34 转录因子与 VQ20 蛋白相互作用,调节花粉发育和功能。
Plant J. 2017 Sep;91(6):962-976. doi: 10.1111/tpj.13619. Epub 2017 Jul 20.
9
Illuminating light, cytokinin, and ethylene signalling crosstalk in plant development.光照、细胞分裂素和乙烯信号转导在植物发育中的相互作用。
J Exp Bot. 2015 Aug;66(16):4913-31. doi: 10.1093/jxb/erv261. Epub 2015 May 28.
10
HISAT: a fast spliced aligner with low memory requirements.HISAT:一种内存需求低的快速剪接比对器。
Nat Methods. 2015 Apr;12(4):357-60. doi: 10.1038/nmeth.3317. Epub 2015 Mar 9.