Suppr超能文献

肌球蛋白型翻译调节因子对 的次生细胞壁形成的细胞类型特异性控制

Cell-type-specific control of secondary cell wall formation by Musashi-type translational regulators in .

机构信息

Laboratoire Génome et Développement des Plantes, Université de Perpignan via Domitia, CNRS, UMR5096, Perpignan, France.

Laboratoire de Recherche en Sciences Végétales, Université de Toulouse III, CNRS, INP, UMR5546, Castanet-Tolosan, France.

出版信息

Elife. 2023 Sep 29;12:RP88207. doi: 10.7554/eLife.88207.

Abstract

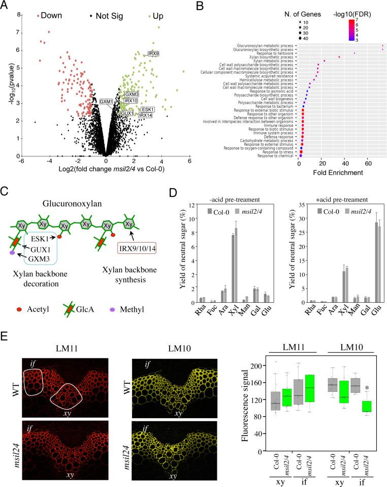
Deciphering the mechanism of secondary cell wall/SCW formation in plants is key to understanding their development and the molecular basis of biomass recalcitrance. Although transcriptional regulation is essential for SCW formation, little is known about the implication of post-transcriptional mechanisms in this process. Here we report that two RNA-binding proteins homologous to the animal translational regulator Musashi, MSIL2 and MSIL4, function redundantly to control SCW formation in . MSIL2/4 interactomes are similar and enriched in proteins involved in mRNA binding and translational regulation. MSIL2/4 mutations alter SCW formation in the fibers, leading to a reduction in lignin deposition, and an increase of 4--glucuronoxylan methylation. In accordance, quantitative proteomics of stems reveal an overaccumulation of glucuronoxylan biosynthetic machinery, including GXM3, in the mutant stem. We showed that MSIL4 immunoprecipitates mRNAs, suggesting a novel aspect of SCW regulation, linking post-transcriptional control to the regulation of SCW biosynthesis genes.

摘要

解析植物次生细胞壁/SCW 的形成机制对于理解其发育和生物质抗降解性的分子基础至关重要。尽管转录调控对于 SCW 的形成是必不可少的,但对于这一过程中转录后机制的意义知之甚少。在这里,我们报告说,两种与动物翻译调节剂 Musashi 同源的 RNA 结合蛋白 MSIL2 和 MSIL4 以冗余的方式在 中起作用以控制 SCW 的形成。MSIL2/4 的相互作用组相似,富含参与 mRNA 结合和翻译调控的蛋白质。MSIL2/4 突变改变了纤维中的 SCW 形成,导致木质素沉积减少,4--葡萄糖醛酸木聚糖甲基化增加。相应地,茎的定量蛋白质组学研究揭示了在 突变体茎中,葡萄糖醛酸木聚糖生物合成机制包括 GXM3 的过度积累。我们表明 MSIL4 免疫沉淀 mRNA,这表明 SCW 调节的一个新方面,将转录后控制与 SCW 生物合成基因的调节联系起来。

https://cdn.ncbi.nlm.nih.gov/pmc/blobs/c77f/10541177/a7d53583f172/elife-88207-fig1.jpg

文献检索

告别复杂PubMed语法,用中文像聊天一样搜索,搜遍4000万医学文献。AI智能推荐,让科研检索更轻松。

立即免费搜索

文件翻译

保留排版,准确专业,支持PDF/Word/PPT等文件格式,支持 12+语言互译。

免费翻译文档

深度研究

AI帮你快速写综述,25分钟生成高质量综述,智能提取关键信息,辅助科研写作。

立即免费体验