Division of Brain Sciences, Institute for Advanced Medical Research, Keio University School of Medicine, Tokyo 160-8582, Japan.
Laboratory of Structural Physiology, Center for Disease Biology and Integrative Medicine, Faculty of Medicine, The University of Tokyo, Tokyo 113-0033, Japan.
Cell Rep Med. 2023 Oct 17;4(10):101208. doi: 10.1016/j.xcrm.2023.101208. Epub 2023 Sep 28.
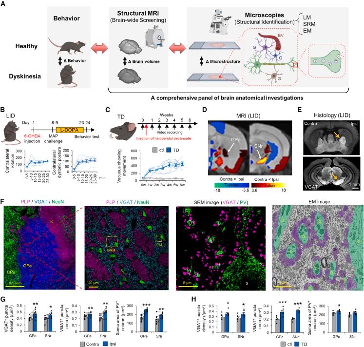
Dyskinesia is involuntary movement caused by long-term medication with dopamine-related agents: the dopamine agonist 3,4-dihydroxy-L-phenylalanine (L-DOPA) to treat Parkinson's disease (L-DOPA-induced dyskinesia [LID]) or dopamine antagonists to treat schizophrenia (tardive dyskinesia [TD]). However, it remains unknown why distinct types of medications for distinct neuropsychiatric disorders induce similar involuntary movements. Here, we search for a shared structural footprint using magnetic resonance imaging-based macroscopic screening and super-resolution microscopy-based microscopic identification. We identify the enlarged axon terminals of striatal medium spiny neurons in LID and TD model mice. Striatal overexpression of the vesicular gamma-aminobutyric acid transporter (VGAT) is necessary and sufficient for modeling these structural changes; VGAT levels gate the functional and behavioral alterations in dyskinesia models. Our findings indicate that lowered type 2 dopamine receptor signaling with repetitive dopamine fluctuations is a common cause of VGAT overexpression and late-onset dyskinesia formation and that reducing dopamine fluctuation rescues dyskinesia pathology via VGAT downregulation.
多巴胺激动剂 3,4-二羟基-L-苯丙氨酸(L-DOPA)用于治疗帕金森病(L-DOPA 诱导的运动障碍[LID])或多巴胺拮抗剂用于治疗精神分裂症(迟发性运动障碍[TD])。然而,为什么用于治疗不同神经精神疾病的不同药物会引起相似的不自主运动仍然未知。在这里,我们使用基于磁共振成像的宏观筛选和基于超分辨率显微镜的微观鉴定来寻找共同的结构特征。我们在 LID 和 TD 模型小鼠中发现了纹状体中型棘突神经元的扩大轴突末梢。纹状体中囊泡γ-氨基丁酸转运蛋白(VGAT)的过表达对于模拟这些结构变化是必要且充分的;VGAT 水平控制着运动障碍模型中的功能和行为改变。我们的研究结果表明,反复多巴胺波动导致的 2 型多巴胺受体信号降低是 VGAT 过表达和迟发性运动障碍形成的共同原因,降低多巴胺波动可通过 VGAT 下调来挽救运动障碍病理。