Shao Xueyun, He Longfei, Liu Yangyang, Fu Yang
School of Sports, Shenzhen University, Shenzhen, China.
Shenzhen Institute of Neuroscience, Shenzhen, China.
Front Neurosci. 2023 Sep 14;17:1229307. doi: 10.3389/fnins.2023.1229307. eCollection 2023.
Physical exercise not only benefits peoples' health, but also improves their cognitive function. Although growing evidence suggests that high-intensity interval training (HIIT) is a time-efficient exercise regime that can improve inhibitory control performance by enhancing cortical activation in the prefrontal cortex, less is known about how Tabata training, a subset of HIIT that requires no equipment or facilities to perform, affects inhibitory control and cortical activation in young adults. Therefore, we aimed to reveal the effect of an acute bout of HIIT and Tabata training on inhibitory control and attempted to identify its potential neural substrates.
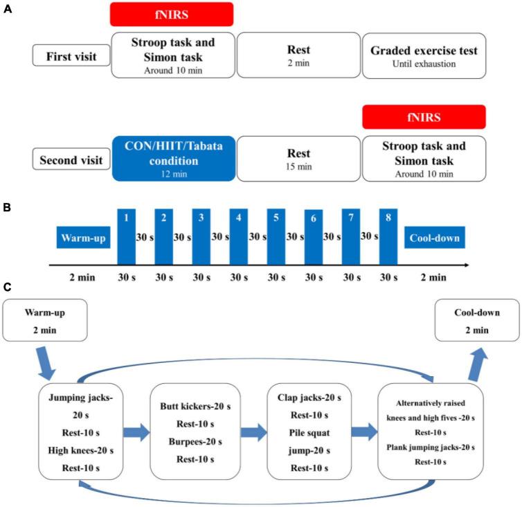
Forty-two young adults (mean age: 19.36 ± 1.36 years; 21 females) performed the Stroop task and Simon task before and after acute HIIT, Tabata training, or a control session, and cortical hemodynamic changes in the prefrontal area were monitored by functional near-infrared spectroscopy (fNIRS) during the tasks. Both HIIT and Tabata interventions lasted for a total of 12 min. The HIIT participants performed ergometer cycling at their 80% maximal aerobic power at 90-100 rpm, and the Tabata participants performed a total of 8 intense activities, such as jumping jacks, high knees, and butt kickers, without using equipment or facilities, keeping the heart rate at 80-95% of their maximum heart rate. Participants in the control group watched a sport video while sedentary. Cognitive tasks data and fNIRS data were analyzed by repeated-measures three-way ANOVA.
Our results indicated that both the HIIT and Tabata groups exhibited reduced reaction times after the intervention, and there were alterations in activation patterns in the dorsolateral and ventrolateral prefrontal cortices.
体育锻炼不仅有益于人们的健康,还能改善他们的认知功能。尽管越来越多的证据表明,高强度间歇训练(HIIT)是一种高效的锻炼方式,可通过增强前额叶皮质的皮质激活来提高抑制控制能力,但对于无设备或设施要求的HIIT子集——塔巴塔训练如何影响年轻人的抑制控制和皮质激活,人们了解较少。因此,我们旨在揭示一次急性HIIT和塔巴塔训练对抑制控制的影响,并试图确定其潜在的神经基础。
42名年轻人(平均年龄:19.36±1.36岁;21名女性)在急性HIIT、塔巴塔训练或对照训练前后进行了Stroop任务和Simon任务,并在任务期间通过功能近红外光谱(fNIRS)监测前额叶区域的皮质血流动力学变化。HIIT和塔巴塔干预均持续12分钟。HIIT组参与者以90-100转/分钟的速度在80%最大有氧功率下进行测力计骑行,塔巴塔组参与者总共进行8项高强度活动,如开合跳、高抬腿和后踢腿,无需使用设备或设施,心率保持在最大心率的80-95%。对照组参与者在久坐时观看体育视频。认知任务数据和fNIRS数据通过重复测量三因素方差分析进行分析。
我们的结果表明,HIIT组和塔巴塔组在干预后反应时间均缩短,背外侧和腹外侧前额叶皮质的激活模式也发生了改变。