Department of Metabolism and Physiology, H Lee Moffitt Cancer Center and Research Institute, Tampa, Florida.
Department of Integrated Mathematical Oncology, H Lee Moffitt Cancer Center and Research Institute, Tampa, Florida.
Cancer Res. 2023 Nov 15;83(22):3681-3692. doi: 10.1158/0008-5472.CAN-23-0398.
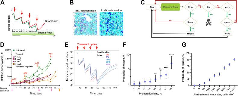
The ability of tumors to survive therapy reflects both cell-intrinsic and microenvironmental mechanisms. Across many cancers, including triple-negative breast cancer (TNBC), a high stroma/tumor ratio correlates with poor survival. In many contexts, this correlation can be explained by the direct reduction of therapy sensitivity induced by stroma-produced paracrine factors. We sought to explore whether this direct effect contributes to the link between stroma and poor responses to chemotherapies. In vitro studies with panels of TNBC cell line models and stromal isolates failed to detect a direct modulation of chemoresistance. At the same time, consistent with prior studies, fibroblast-produced secreted factors stimulated treatment-independent enhancement of tumor cell proliferation. Spatial analyses indicated that proximity to stroma is often associated with enhanced tumor cell proliferation in vivo. These observations suggested an indirect link between stroma and chemoresistance, where stroma-augmented proliferation potentiates the recovery of residual tumors between chemotherapy cycles. To evaluate this hypothesis, a spatial agent-based model of stroma impact on proliferation/death dynamics was developed that was quantitatively parameterized using inferences from histologic analyses and experimental studies. The model demonstrated that the observed enhancement of tumor cell proliferation within stroma-proximal niches could enable tumors to avoid elimination over multiple chemotherapy cycles. Therefore, this study supports the existence of an indirect mechanism of environment-mediated chemoresistance that might contribute to the negative correlation between stromal content and poor therapy outcomes.
Integration of experimental research with mathematical modeling reveals an indirect microenvironmental chemoresistance mechanism by which stromal cells stimulate breast cancer cell proliferation and highlights the importance of consideration of proliferation/death dynamics. See related commentary by Wall and Echeverria, p. 3667.
肿瘤对治疗的抵抗力既反映了细胞内在的机制,也反映了微环境的机制。在许多癌症中,包括三阴性乳腺癌(TNBC),高基质/肿瘤比与生存率差相关。在许多情况下,这种相关性可以通过基质产生的旁分泌因子直接降低治疗敏感性来解释。我们试图探讨这种直接作用是否有助于解释基质与对化疗反应不良之间的联系。使用 TNBC 细胞系模型和基质分离物的面板进行的体外研究未能检测到对化学抗性的直接调节。与此同时,与先前的研究一致,成纤维细胞产生的分泌因子刺激了治疗独立性增强的肿瘤细胞增殖。空间分析表明,接近基质通常与体内肿瘤细胞增殖增强有关。这些观察结果表明,基质和化学抗性之间存在间接联系,其中基质增强的增殖增强了化疗周期之间残留肿瘤的恢复。为了评估这一假设,开发了一种基于基质对增殖/死亡动力学影响的空间代理模型,该模型使用来自组织学分析和实验研究的推论进行了定量参数化。该模型表明,在基质附近的小生境中观察到的肿瘤细胞增殖增强,可使肿瘤在多个化疗周期内避免消除。因此,本研究支持存在一种间接的环境介导的化学抗性机制,该机制可能导致基质含量与治疗效果差之间的负相关。
实验研究与数学建模的整合揭示了一种间接的微环境化学抗性机制,其中基质细胞刺激乳腺癌细胞增殖,并强调了考虑增殖/死亡动力学的重要性。见 Wall 和 Echeverria 的相关评论,第 3667 页。