Suppr超能文献

单细胞 RNA 测序揭示了人类高级别浆液性卵巢癌中的组织架构。

Single-Cell RNA Sequencing Reveals the Tissue Architecture in Human High-Grade Serous Ovarian Cancer.

机构信息

Department of Gynecologic Oncology, Women's Hospital, Zhejiang University School of Medicine, Hangzhou, Zhejiang, P.R. China.

Department of General Surgery, Sir Run Run Shaw Hospital, Zhejiang University School of Medicine, Hangzhou, Zhejiang, P.R. China.

出版信息

Clin Cancer Res. 2022 Aug 15;28(16):3590-3602. doi: 10.1158/1078-0432.CCR-22-0296.

Abstract

PURPOSE

The heterogeneity of high-grade serous ovarian cancer (HGSOC) is not well studied, which severely hinders clinical treatment of HGSOC. Thus, it is necessary to characterize the heterogeneity of HGSOC within its tumor microenvironment (TME).

EXPERIMENTAL DESIGN

The tumors of 7 treatment-naïve patients with HGSOC at early or late stages and five age-matched nonmalignant ovarian samples were analyzed by deep single-cell RNA sequencing (scRNA-seq).

RESULTS

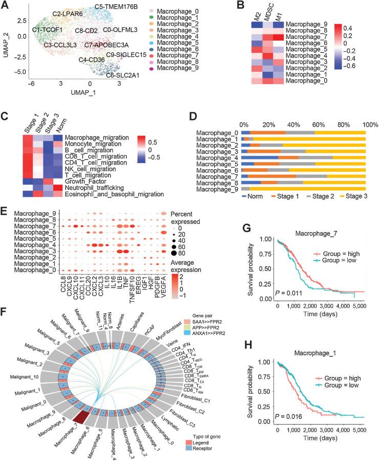
A total of 59,324 single cells obtained from HGSOC and nonmalignant ovarian tissues were sequenced by scRNA-seq. Among those cells, tumor cells were characterized by a set of epithelial-to-mesenchymal transition (EMT)-associated gene signatures, in which a combination of NOTCH1, SNAI2, TGFBR1, and WNT11 was further selected as a genetic panel to predict the poor outcomes of patients with HGSOC. Matrix cancer-associated fibroblasts (mCAF) expressing α-SMA, vimentin, COL3A, COL10A, and MMP11 were the dominant CAFs in HGSOC tumors and could induce EMT properties of ovarian cancer cells in the coculture system. Specific immune cell subsets such as C7-APOBEC3A M1 macrophages, CD8+ TRM, and TEX cells were preferentially enriched in early-stage tumors. In addition, an immune coinhibitory receptor TIGIT was highly expressed on CD8+ TEX cells and TIGIT blockade could significantly reduce ovarian cancer tumor growth in mouse models.

CONCLUSIONS

Our transcriptomic results analyzed by scRNA-seq delineate an ecosystemic landscape of HGSOC at early or late stages with a focus on its heterogeneity with TME. The major applications of our findings are a four-EMT gene model for prediction of HGSOC patient outcomes, mCAFs' capability of enhancing ovarian cancer cell invasion and potential therapeutic value of anti-TIGIT treatment.

摘要

目的

高级别浆液性卵巢癌(HGSOC)的异质性尚未得到充分研究,这严重阻碍了 HGSOC 的临床治疗。因此,有必要对 HGSOC 的肿瘤微环境(TME)内的异质性进行特征描述。

实验设计

对 7 名处于早期或晚期的未经治疗的 HGSOC 患者和 5 名年龄匹配的非恶性卵巢样本的肿瘤进行深度单细胞 RNA 测序(scRNA-seq)分析。

结果

通过 scRNA-seq 对来自 HGSOC 和非恶性卵巢组织的 59324 个单细胞进行测序。在这些细胞中,肿瘤细胞以一组上皮-间充质转化(EMT)相关基因特征为特征,其中 NOTCH1、SNAI2、TGFBR1 和 WNT11 的组合被进一步选为遗传面板,以预测 HGSOC 患者的不良预后。表达α-SMA、波形蛋白、COL3A、COL10A 和 MMP11 的基质癌相关成纤维细胞(mCAF)是 HGSOC 肿瘤中的主要 CAF,并可在共培养系统中诱导卵巢癌细胞的 EMT 特性。C7-APOBEC3A M1 巨噬细胞、CD8+TRM 和 TEX 等特定免疫细胞亚群优先富集在早期肿瘤中。此外,免疫抑制性受体 TIGIT 在 CD8+TEX 细胞上高度表达,TIGIT 阻断可显著减少小鼠模型中的卵巢癌肿瘤生长。

结论

我们通过 scRNA-seq 分析的转录组结果描绘了早期或晚期 HGSOC 的生态系统景观,重点是其与 TME 的异质性。我们研究结果的主要应用是用于预测 HGSOC 患者结局的四个 EMT 基因模型、mCAFs 增强卵巢癌细胞侵袭的能力和抗 TIGIT 治疗的潜在治疗价值。

https://cdn.ncbi.nlm.nih.gov/pmc/blobs/e240/9662915/dbb7c2dd3824/3590fig1.jpg

文献检索

告别复杂PubMed语法,用中文像聊天一样搜索,搜遍4000万医学文献。AI智能推荐,让科研检索更轻松。

立即免费搜索

文件翻译

保留排版,准确专业,支持PDF/Word/PPT等文件格式,支持 12+语言互译。

免费翻译文档

深度研究

AI帮你快速写综述,25分钟生成高质量综述,智能提取关键信息,辅助科研写作。

立即免费体验